ピーク・ロードおよびメッセージ・パック使用量の計算
コスト見積りツールを使用せず、Oracle Integrationインスタンスに必要なメッセージ・パックの数を手動で計算する場合は、この項の計算を使用します。
ピーク時トランザクション量の見積り
月末、四半期末、または季節的なイベントにおいて、ピーク・トランザクション量がいつ発生するかを理解することが重要です。 これらのスパイクは、1時間または数日にわたる可能性があります。 このようなパターンを識別すると、メッセージ・ボリュームを正確に見積もることができます。

| 質問パスおよび詳細 | 次のステップ |
|---|---|
|
ビジネス・トランザクションの量は、月または年の特定の時間に増加しますか? たとえば、給与計算、月末処理、ブラック・フライデー、オープン登録、フラッシュ販売などです。 |
はい サージ中の1日当たりの最大トランザクション量はいくつですか。 毎日のサージ量を24で割ります。 これはあなたの 番号 次の質問に進みます。 |
|
トランザクションは1日を通して均等に配分されますか。 |
はい 次の質問に進みます。 番号 ピーク時には、何件のトランザクションを想定していますか。 これはあなたの |
|
システムで毎日処理されるトランザクションの数はいくつですか。 たとえば、注文、請求書、従業員の更新、患者記録、リアルタイム・チャット |
毎日の取引を24で分割します。 これはあなたの |
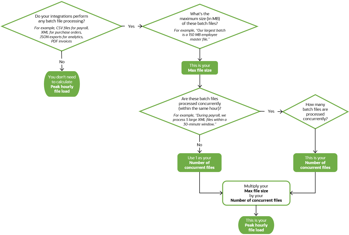
ピーク時のファイル・ロードの見積り
また、日次ファイル・アップロード、スケジュールされたデータ同期、日末処理など、実行するバッチ・プロセスの頻度、サイズおよびタイミングを理解することも重要です。 この数値は、メッセージ・ボリューム全体を正確に評価し、リアルタイム・ワークロードとスケジュールされたワークロードの両方を効率的に処理するために環境が適切にサイズ設定されていることを確認するのに役立ちます。

| 質問パスおよび詳細 | 次のステップ |
|---|---|
|
統合でバッチ・ファイル処理は実行されますか。 たとえば、給与用のCSVファイル、購買オーダー用のXML、分析用のJSONエクスポート、PDF請求書などです。 |
はい 次の質問に進みます。 番号 ピーク時ファイル・ロードを計算する必要はありません。 |
|
これらのバッチ・ファイルの最大サイズ(MB)はいくつですか。 たとえば、「当社の最大のバッチは、150MBの従業員マスター・ファイルです。」です。 |
これはあなたの 次の質問に進みます。 |
|
これらのバッチ・ファイルは(同じ時間内に)同時に処理されますか。 たとえば、「給与計算の週に、30分間のウィンドウ内で5個の大きなXMLファイルを処理します。」などです。 |
はい 同時に処理されるバッチ・ファイルはいくつありますか。 これはあなたの 次の質問に進みます。 番号
次の質問に進みます。 |
|
回答に基づいて、ファイル負荷のピークを計算します。 |
これはあなたの |
必要なメッセージ・パック数を計算します
ピーク時トランザクション・ボリュームおよびピーク時ファイル・ロードがわかるようになったため、次の表のステップを使用して、Oracle Integrationインスタンスに必要なメッセージ・パックの数を計算できます。
| 計算対象 | 計算式 |
|---|---|
|
ピーク時ファイル・ロードをKB単位で計算し、整数に切り上げます。 |
|
|
ピーク時ファイル・ロードに使用されるメッセージの数を整数に切り上げて計算します。 50KBごとに1つのメッセージが使用されます。 |
|
|
ピーク時ファイル・ロードおよびピーク時トランザクション・ボリュームに使用される合計メッセージ数を、整数に切り上げて計算します。 |
|
|
使用されるメッセージ数に対応するために必要なメッセージ・パックの数を計算し、整数に切り上げます。 前述のように、メッセージ・パックに含まれるメッセージの数は、選択したOracle Integrationライセンスのタイプに基づきます。 |
|