エアギャップでのロボット・エージェントの実行
インターネットアクセスのないエアギャップ環境(オフライン環境)にセキュアな VMセットアップがあり、インターネットアクセスなしでロボット・エージェントを実行する場合は、ロボットとその依存関係をオンラインソース環境からZIPファイルとしてエクスポートできます。 その後、このZIPファイルをオフラインのターゲット環境にインポートし、インターネットアクセスなしでロボット・エージェントを実行できます。
このプロセスでは、ロボット・エージェントZIPファイルの scriptsおよび offline_scriptsフォルダにあるスクリプトを実行して、インターネットアクセスなしですべてのロボットとその依存関係をオフラインモードで使用できるようにします。
-
オンライン・ソース環境は、完全なインターネット・アクセスを備えた参照環境であり、目的のブラウザで少なくとも1つのロボットが正常に実行され、エクスポート可能なZIPファイルを生成するためにエクスポート・スクリプトを実行する必要があります。
-
オフラインターゲット環境は、インターネットアクセスや制限付きインターネットアクセスのないエアギャップ環境です。これは、オペレーティングシステム、CPUアーキテクチャー、ユーザー、その他のシステムパラメータのオンラインソース環境と同一であり、ロボットの仮想実行環境をレプリケートするためにオンラインソース環境からエクスポートされたZIPファイルをインポートする必要がある場所です。
ノート:
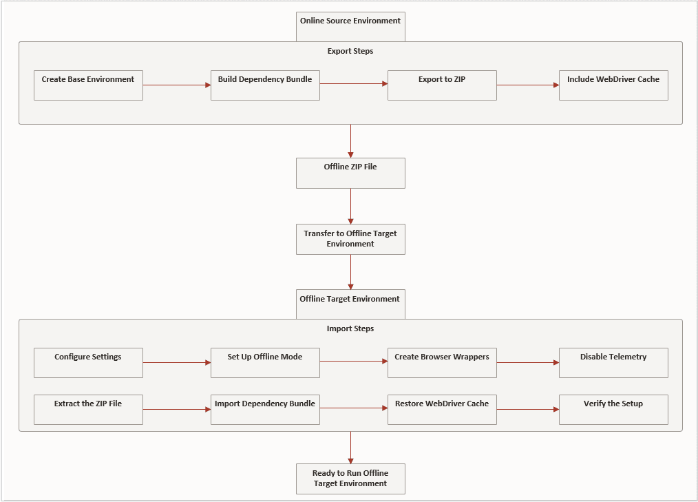
Oracleでは、リリースごとにオフライン環境をリフレッシュすることをお薦めします。 これは、最新のロボット・エージェントjarファイルをオンラインソース環境から取得し、Export the Robot Agent and Dependencies from the Online Source Environmentおよび Import the ZIP File to the Offline Target Environmentで説明されている手順に従って行うことができます。次のイメージは、次の項で説明するrpaAgentEnvDiagnosis、rcc_offline_export_allおよびrcc_offline_import_allスクリプトによって実行されるステップを示しています。
重要な考慮事項
エアギャップ環境でロボット・エージェントを実行するプロセスを開始する前に、次の重要な情報を考慮してください。
移植性の制限
エクスポートされたZIPファイルは自己完結型で、同じオペレーティングシステムとCPUアーキテクチャーを持つ環境間でのみ移植可能です。
ノート:
クロス・オペレーティング・システムまたはクロス・アーキテクチャのインポートはサポートされていません。同じユーザー・アカウント要件
SAMEユーザー・アカウントは次の目的で使用する必要があります。
- オンライン・ソース環境からのエクスポート
- オフライン・ターゲット環境へのインポート
ノート:
別のユーザー・アカウントを使用すると、インポートが失敗する可能性があります。同一ユーザー・ホームのディレクトリ構造
オンライン・ソース環境とオフライン・ターゲット環境の両方で、ユーザーのホーム・ディレクトリ・パスと構造がIDENTICALであることを確認します。
ノート:
不一致が発生すると、ランタイム・エラーまたはインポート失敗が発生する可能性があります。ブラウザ・バージョンの一貫性とWebDriverの処理
ChromeまたはFirefoxブラウザのバージョンは、オンライン・ソース環境とオフライン・ターゲット環境の両方で同一である必要があります。
ロボットは、rcc_offline_export_allスクリプトを実行する前に、オンライン・ソース環境で実行する必要があります。 この実行中に、インストールされたブラウザに対応する最新のWebドライバが解決されます。 エクスポートおよびインポート・プロセスの一環として、これらのブラウザ固有のWebドライバは、オンライン・ソース環境からオフラインのターゲット環境にコピーされます。 ブラウザのバージョンが環境間で異なる場合、コピーされたWebドライバに互換性がなくなり、ブラウザの起動またはセッションの作成が失敗する可能性があります。