スケジュール済のオーケストレートされた統合での抽出APIの使用
このユースケースでは、「SAP Concurアダプタ」 Extract APIを使用して作成されたジョブのサブミット方法、ジョブ・ステータスの取得方法、および抽出データの取得方法の概要を説明します。

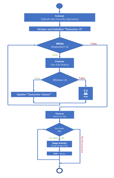
「図concur_int_oview.pngの説明」
-
接続ページで「SAP Concurアダプタ」を選択して構成します。
-
スケジュールされたオーケストレートされた統合を作成します。
-
「SAP Concurアダプタ」を起動に接続として統合にドラッグします。
-
「APIオプション」ページで、「Extract API」を選択します。
このAPIを使用すると、承認された経費報告、旅行要求、支払い要求など、利用可能なデータ・オブジェクトの抽出をリクエストできます。
-
操作ページで、「操作の選択」リストからSumbitJobRequestを選択して、「SAP Concurアダプタ」を構成してジョブを送信します。
-
-
リクエスト・マッパーで、startTimeをPOSTにマップします。

「図concur_extract_map1.pngの説明」 -
assignアクティビティを追加します。
-
ジョブのステータスを格納する2つの変数(この例ではdone)と、ファイルを取得するファイル・リンク(この例ではFilelikvar)を作成します。
-
-
assignアクションの下にwhileアクションを構成して、サブミットされたジョブのステータスをチェックします。
-
ステータスの条件を構成します("done! =2")。

「図concur_extract_while.pngの説明」ノート:
ジョブが完了すると、ジョブのステータスは2になります。 これはSAP Concurによって返されます。
-
-
whileループの中で2番目の「SAP Concurアダプタ」をドラッグし、ジョブ状況を取得するようにアダプタを構成します。
- 「APIオプション」ページで、「Extract API」を選択します。
-
「操作」ページで、「操作の選択」リストから「GetJobStatus」を選択します。
-
GetJobStatus操作のリクエストでstatus-linkをSubmitJobRequest操作のレスポンスからJobStatusLinkへマップします。

「図concur_extract_map2.pngの説明」 -
スイッチ・アクションを統合にドラッグします。
-
status変数の条件を構成してジョブのステータスを確認します。
-
-
スイッチ・アクションでassignアクションをドラッグしてステータスを更新します。
ステータスが完了すると(つまり、「ステータス= "2"」)、ステップ5で作成した変数で更新されます。

「図concur_extract_assign.pngの説明」-
doneをstatusに、Filelikvarをfile-linkに更新します。

「図concur_extract_assign2.pngの説明」 -
スイッチ・アクションの「それ以外」条件で、待機アクションをドラッグします。
-
2分待機する待機アクションを構成します。
-
-
whileアクションの外側で3番目の「SAP Concurアダプタ」接続をドラッグします。
-
「APIオプション」ページで、「Extract API」を選択します。
-
「操作」ページで、RetrieveFile操作を選択します。 RetrieveFile操作は、ファイルを仮想ファイルシステム(VFS)ディレクトリにダウンロードします。 ダウンロードしたファイルのVFSのロケーションは、ファイル名とともにRetrieveFile操作のレスポンスで返されます。
-
-
マッパーで、$Filelikvarをfile-linkにマップします。

「図concur_extract_map3.pngの説明」 -
for-eachアクションを統合にドラッグします。
-
アクティビティの名前を付けます(この例では、
foreachが入力されています)。 -
files要素をRetrieveFileのレスポンスから「繰返し要素」フィールドにドラッグします。
-
「現在の要素名」フィールドに名前を入力します(この例では、
FileTempが入力されています)。
「図concur_extract_foreach.pngの説明」 -
「作成」をクリックし、各アクションの構成を完了します。
-
-
ダウンロードされた結果を読むには、for-eachアクションの中でステージ・ファイル・アクションをドラッグします。
-
名前を指定し、「次」をクリックします。
-
リストから「全体ファイルを読む」を選択します。
-
「ファイル名を指定」フィールドに、ステージ・ファイル・アクション・レスポンスのファイル名を指定します。

「図concur_extract_stage_fi.pngの説明」 -
「読み込むディレクトリを指定」フィールドには、ファイルのロケーションを指定します。
「構成操作」ページは次のようになります。

「図concur_extract_stage_f2.pngの説明」各抽出のSubmitJobRequest操作の「要約」ページに記載されているサンプル・ヘッダーに基づいてスキーマを作成します。
-
「スキーマ・オプション」ページで、レスポンス・ファイル構造を保持する「CSVファイルから新しいスキーマを作成」を選択します。
-
「スキーマ・オプション」ページで、CSVファイルを選択します。
-
概要ページで構成を確認します。
-
-
取得したファイルを読み取るように構成されたステージ・ファイル・アクションの下にFTPアダプタ接続をドラッグします。
-
「操作」ページで、「ファイルの書込み」操作を選択します。
-
「スキーマ」ページで、新しいスキーマを作成するために選択します。
-
「フォーマット定義」ページで、レスポンス・ファイル構造を維持するサンプルCSVファイルを選択します(この例では、InvoiceGLEExtract.csvが選択されています)。 これは、ステージ・ファイル・アクション用に選択されたCSVファイルと同じです。
-
-
マッパーでは、ステージ・ファイルのアクション・レスポンス要素をFTPアダプタ・リクエスト要素にマップします。

「図concur_extract_map4.pngの説明」 -
トラッキング変数を追加する:
-
右上隅の「アクション」メニューから「トラッキング」を選択します。
-
トラッキング変数をドラッグします。
-
-
統合を保存して閉じます。次のようになります:

「図concur_extact_int.pngの説明」 -
統合をアクティブ化します。
-
この統合の右端にある「アクション」メニューから、「すぐに送信」を選択します。
実行IDが表示されます。 この実行IDを使用してフローを監視できます。
統合がデプロイされ、Webサービスはリクエストを受け入れる準備ができています。