機械翻訳について

ServiceNowインシデントおよび添付のZendeskとの同期

このユースケースでは、「Zendeskアダプタ」を使用してServiceNowインシデントおよび添付をZendeskと同期する方法について説明します。 インシデントの詳細は、Zendeskのチケットとして添付とともに追加されます。 この実装パターンでは、ステップの概要を示します。

  1. アプリ駆動オーケストレートされた統合を作成します。
  2. ServiceNowアダプタを統合キャンバスにドラッグし、次のように構成します:
    1. 基本情報ページで、エンドポイント名を指定し、「次」をクリックします。
    2. アプリケーション・ページで、「インシデント」アプリケーション、「インシデント」モジュールを選択し、「次」をクリックします。
    3. フィールド・ページで、必須フィールドを選択し、「次」をクリックします。
    4. 条件ページで、「作成日」を選択し、「次」をクリックします。
    5. レスポンス・ページで、「次」をクリックします。
    6. サマリー・ページで選択内容を確認し、「完了」をクリックします。
  3. 割当処理を統合キャンバスにドラッグし、次の3つの変数を作成します:
    • ループが完了したかどうかをチェックするフラグ変数:
      $flag="false"
    • 次のページ値を格納するリンク変数:
      $link=""
    • 添付トークンを格納するトークン変数:
      $token=""
  4. whileアクションを統合キャンバスにドラッグし、次の条件を指定します:
    $flag !="true"
  5. ServiceNowアダプタを統合キャンバスにドラッグし、次のように構成します:
    1. 「基本情報」ページで、エンドポイント名を指定し、「次」をクリックします。
    2. アクション・ページで、「添付情報」を選択します。
    3. 操作ページで、「レコード /sの添付 /sメタデータの取得」操作、「複数の添付Metadata」オプションを選択し、「次」をクリックします。
    4. Summaryページで選択内容を確認します。
  6. 各アクションを統合キャンバスにドラッグし、繰返し要素としてresultを割り当てます。
  7. ServiceNowアダプタを統合キャンバスにドラッグし、次のように構成します:
    1. 「基本情報」ページで、エンドポイント名を指定し、「次」をクリックします。
    2. アクション・ページで、「添付情報」を選択します。
    3. 操作ページで、「モジュールまたは表からの特定レコードの添付ファイルのダウンロード」操作を選択し、「次」をクリックします。
    4. サマリー・ページで選択内容を確認します。
  8. 必要なマッピングを実行します。
  9. 「Zendeskアダプタ」接続を統合キャンバスにドラッグし、エンドポイントを構成します。
    1. 「基本情報」ページで、エンドポイント名を指定し、「次」をクリックします。
    2. アクション・ページで、「情報の作成、更新または削除」を選択します。
    3. 操作ページで、「チケット」モジュール、「添付ファイルのアップロード」操作を選択し、「次」をクリックします。
    4. Summaryページで選択内容を確認します。
  10. 次のように、割当てアクションを統合キャンバスにドラッグし、トークン・パラメータに値を割り当てます:
    $token=token
  11. スイッチ・アクションを統合キャンバスにドラッグして、linkおよびPagination Objectにデータが含まれているかどうかを確認します。
    link !=0.0
    count( PaginationObject) !=0.0
    
    1. 条件文がtrueと評価された場合、リンクおよびフラグ変数を次のように割り当てます:
      $link=link
      $flag="false"
    2. 条件文がfalseと評価された場合、次のようにフラグ変数を割り当てます:
      $flag="true"
  12. 「Zendeskアダプタ」接続を統合キャンバスにドラッグし、エンドポイントを構成します。
    1. 「基本情報」ページで、エンドポイント名を指定し、「次」をクリックします。
    2. アクション・ページで、「情報の作成、更新または削除」を選択します。
    3. 操作ページで、「チケット」モジュール、「チケットの作成」操作を選択し、「次」をクリックします。
    4. サマリー・ページで選択内容を確認します。
  13. 必要なマッピングを実行します。
  14. 完了したら、統合を保存してアクティブ化します。
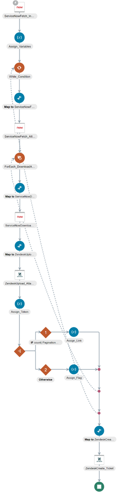
    完了した統合は次のようになります。
    この統合では、ServiceNowアダプタ、マッパー、whileアクション、マッパー、ServiceNowアダプタ、for-eachアクション、マッパー、ServiceNowアダプタ、マッパー、Zendeskアダプタ、マッパー、割当てアクション、IFおよびそれ以外のブランチを使用するスイッチ・アクション(それぞれ独自の割当てアクション)、マッパーおよびZendeskアダプタが表示されます。