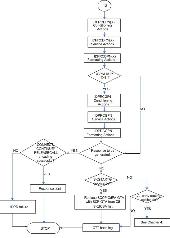
5.1.1.1 IDP Relay High Level Message Flow
IDP Relay processes messages in the following high-level
message flow, as shown in
Figure 5-1,
Figure 5-2,
and
Figure 5-3:
- Service Selection
- Component match
- Service Selector IDPR
- Identify number type and context
- ITU TCAP message with Op Code = IDP
- SCCP CdPA GTA matches an entry in the CSL GT list
- SK+BCSM present and matches a DS entry for the CSL SKBCSM list
- If the IDPROPTS CGPACCCK configuration option indicates that an SCCP CgPA Check for a Country Code match (STPOPTS DEFCC) is to be made, the SCCP GTI must indicate that GT is present and the SCCP NAI must be International to allow the check to made.
- NPP Pre-processing
- TCAP DN present
- Number conditioning
- NPP Processing
- The
IDPRCDPN, IDPRCDPN2, IDPRCDPN3, or
IDPRCDPN4 service is called
- Conditioning Actions
- Service Actions
- Formatting Actions
- CgPN Lookup needed - IDPRCGPN service is called
- Conditioning Actions
- Service Actions
- Formatting Actions
- The
IDPRCDPN, IDPRCDPN2, IDPRCDPN3, or
IDPRCDPN4 service is called
- Post NPP Processing
- Encode outgoing IDP message
- Peg measurements
- Pass message to GTT for routing; send CONNECT, CONTINUE or RELEASECALL response; or determine if IDP A-Party Routing is applicable.
Figure 5-1 Message Flow for IDP Relay - Sheet 1 of 3

Figure 5-2 Message Flow for IDP Relay - Sheet 2 of 3

Figure 5-3 Message Flow for IDP Relay - Sheet 3 of 3
