Scenario for Using Credit Management in Siebel Communications
This topic gives one example of how credit management might be used. You might use credit management differently, depending on your business model.
A CSR is responsible for handling credit queries for all of your small and medium-sized customers. A business customer has a contract for mobile subscriptions for its employees. The owner usually pays the bill on time. However, the latest bill for the mobile services is overdue by 18 days.
This nonpayment is automatically detected by the company’s accounts receivable application and is forwarded to the credit management application, which then forwards a nonpayment message to Siebel Communications. The message causes Siebel Communications to create a credit alert.
Siebel Communications then generates an activity to contact the owner and sets the account status appropriately. The credit alert appears in the customer service supervisor's queue by default, and the supervisor assigns the credit alert to the CSR.
The CSR examines the credit alert and reviews the billing information needed to handle any customer questions. She also checks for all credit alerts raised against the customer’s account in the last 12 months to see whether there is a history of delinquency. This credit alert is the first credit alert against the customer’s account. The CSR then checks the customer's credit rating, which is acceptable.
The CSR looks up contact information for the customer in Siebel Communications and telephones the owner, who is listed as the primary contact for the customer account. The owner apologizes for the delay in payment of the bill and explains that the company has experienced a temporary cash flow problem. The owner asks what options are available. The CSR informs the owner that he can either delay the payment of the bill or request a payment arrangement plan. The owner asks to repay the outstanding bill in three installments.
The CSR enters the required information into Siebel Communications, sets the credit alert’s Status to Pending, and records the details of the conversation in the Comments field.
Siebel Communications transmits this information to the credit management application. The credit management application processes the request overnight and responds with an update to the credit alert. The next day, the CSR checks for all open and pending credit alerts assigned to them. The CSR notices that the customer’s payment arrangement request has been approved.
The CSR contacts the owner and informs him of the outcome. The CSR then writes a letter confirming the details of the payment arrangement plan, and attaches the letter to the credit alert. Then the CSR updates the Action Type of the credit alert to Payment Arrangement Agreed.
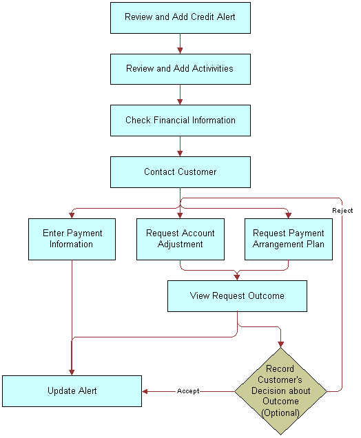
The following image shows the sequence of steps a CSR might use to process a customer credit alert. The steps are as follows:
Review and add credit alert.
Review and add activities.
Check financial information.
Contact customer, and if successful:
Enter payment information.
Request account adjustment.
Request payment arrangement plan.
View request outcome.
Record customer’s decision about outcome (optional).
If unable to contact customer, proceed to the next step.
Update alert
