Financial Investments

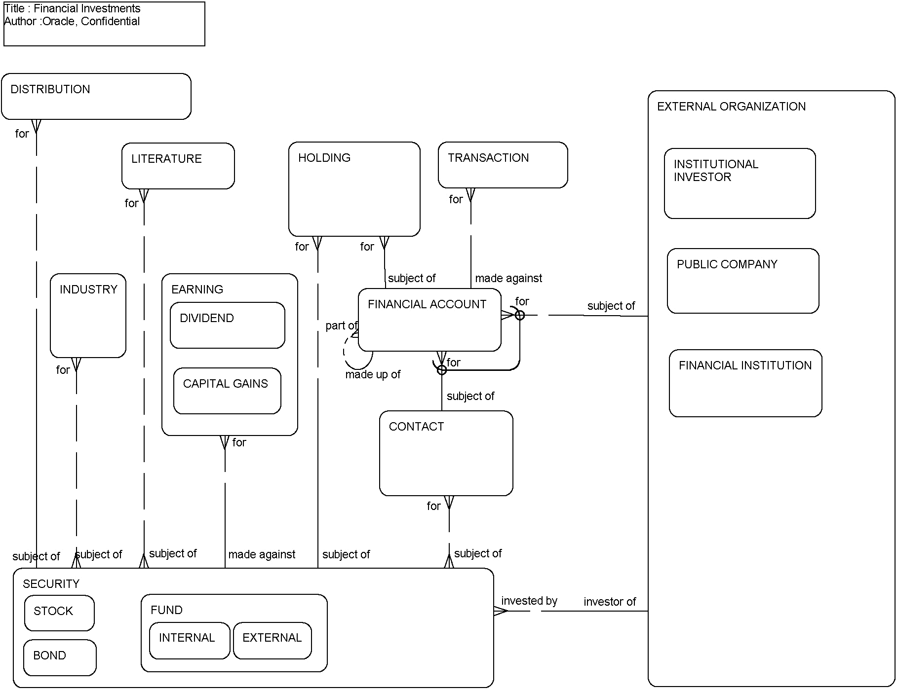
This ERD (see the following figure) illustrates how Siebel Financial Services supports generation of financial investments and other relevant associations with organizations, financial accounts, holdings, distribution, and transactions. The major entities are depicted in the lower half of the diagram (security and external organization).

Financial Investments: This image is described in the surrounding text.

The following table lists the entities in this ERD and their corresponding tables.

Entity Table

Contact

S_CONTACT,S_PARTY

Distribution

S_FNSEC_DSTRBTN

External Organization

S_ORG_EXT, S_PARTY

Earning

S_FNSEC_ERNG

Financial Account

S_ASSET

Holding

S_FN_HLDNG

Industry

S_INDUST

Literature

S_LIT

Security

S_PROD_INT

Transaction

S_FN_ACCNT_TXN