Financial Products

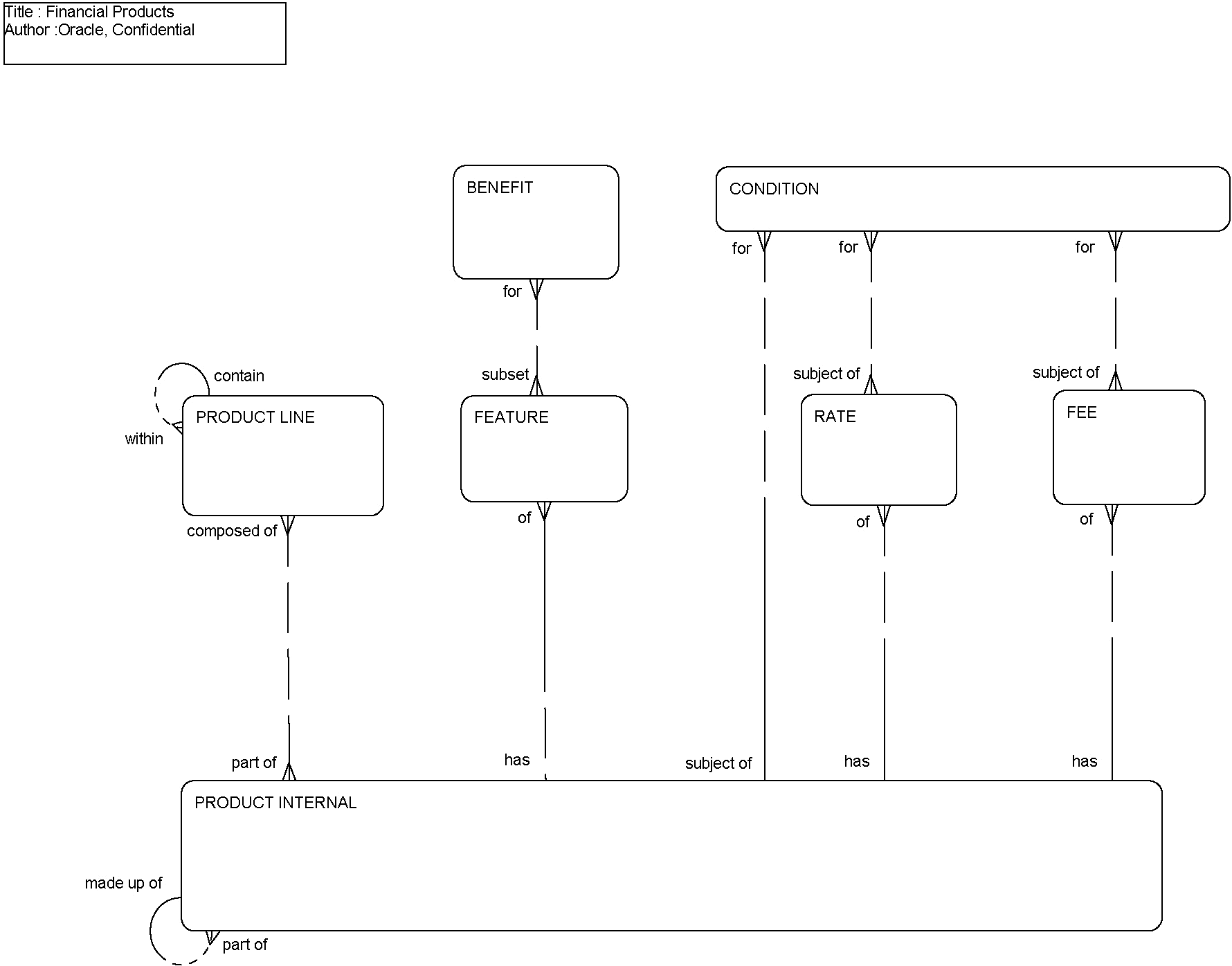
This ERD (see the following figure) illustrates how Siebel Financial Services supports generation of financial products and other relevant associations. Internal products, rates, fees, and product line information is also depicted. The major entities are depicted in the lower half of the diagram (Product Internal).

Financial Products: This image is described in the surrounding text.

The following table lists the entities in this ERD and their corresponding tables.

Entity Table

Benefit

S_PROD_BNFT

Condition

S_PROD_COND

Feature

S_PROD_SPEC

Fee

S_PROD_FEE

Product

S_PROD_INT

Product Line

S_PROD_LN

Rate

S_PROD_RATE