Pricing Comparison
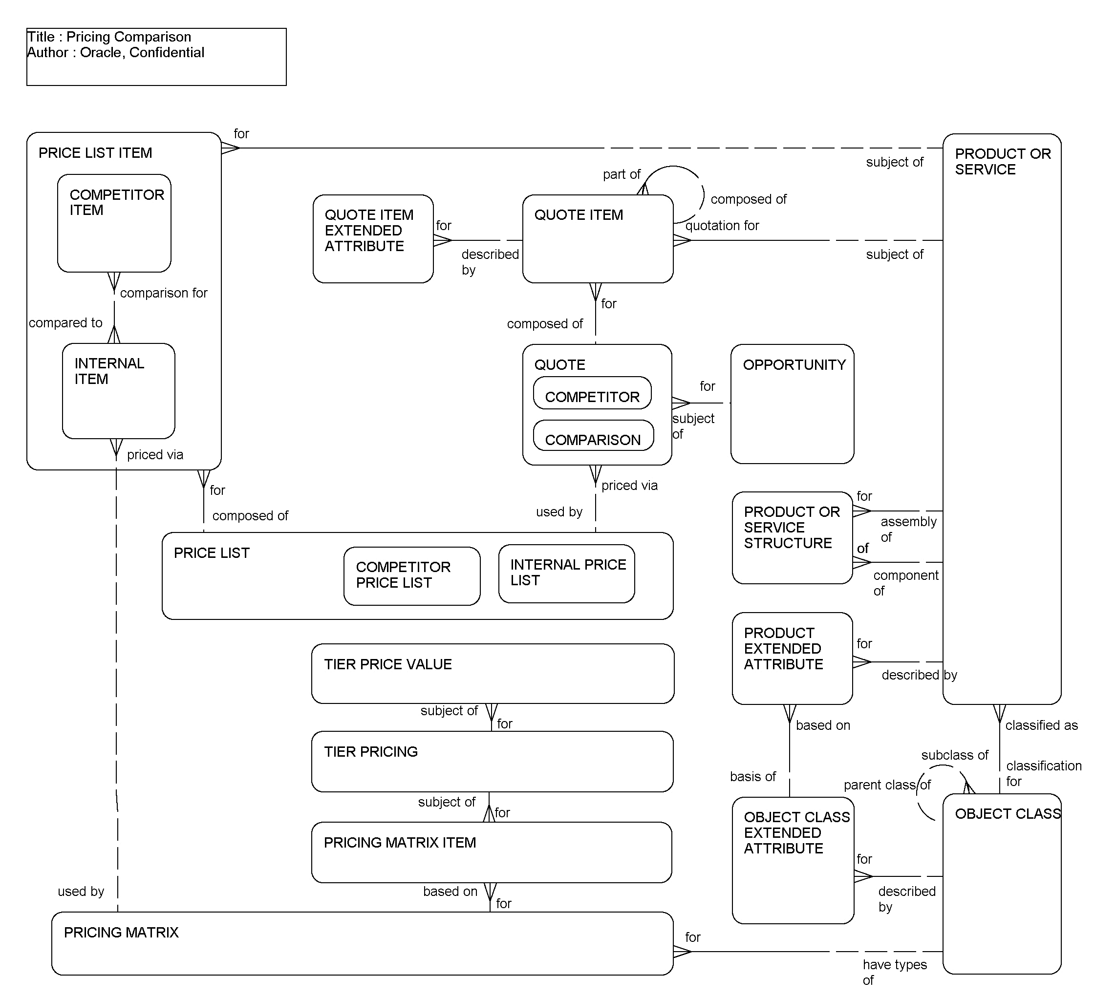
This ERD (see the following figure) illustrates the pricing comparison feature. A competitor's customer is viewed as an opportunity and by creating a quote using that competitor's price list the size of the opportunity can be quantified. Comparison quotes are generated using products and services from the internal price list that are similar to the competitor's offerings, to calculate the savings the customer could achieve by switching from the competitor.
Products and services provided by companies have complex pricing structures including tier-based pricing. Pricing also varies by region, payment method, service type, credit risk, and so on. The tier prices are associated with the attributes of the product or service that is provided.
The following table lists the entities in this ERD and their corresponding tables.
| Entity | Table |
|---|---|
|
Object Class |
S_VOD, S_VOD_VER |
|
Object Class Extended Attribute |
S_XA_ATTR |
|
Opportunity |
S_OPPTY |
|
Price List |
S_PRI_LST |
|
Price List Item |
S_PRI_LST_ITEM |
|
Pricing Matrix |
S_PRI_MTRX |
|
Pricing Matrix Item |
S_PRI_MTRX_ITEM |
|
Product Extended Attribute |
S_PROD_INT_XA |
|
Product or Service |
S_PROD_INT |
|
Product or Service Structure |
S_PROD_ITEM |
|
Quote |
S_DOC_QUOTE |
|
Quote Item |
S_QUOTE_ITEM |
|
Quote Item Extended Attribute |
S_QUOTE_ITEM_XA |
|
Tier Price Value |
S_VDISCNT_ITEM |
|
Tier Pricing |
S_VOL_DISCNT |