Pricing
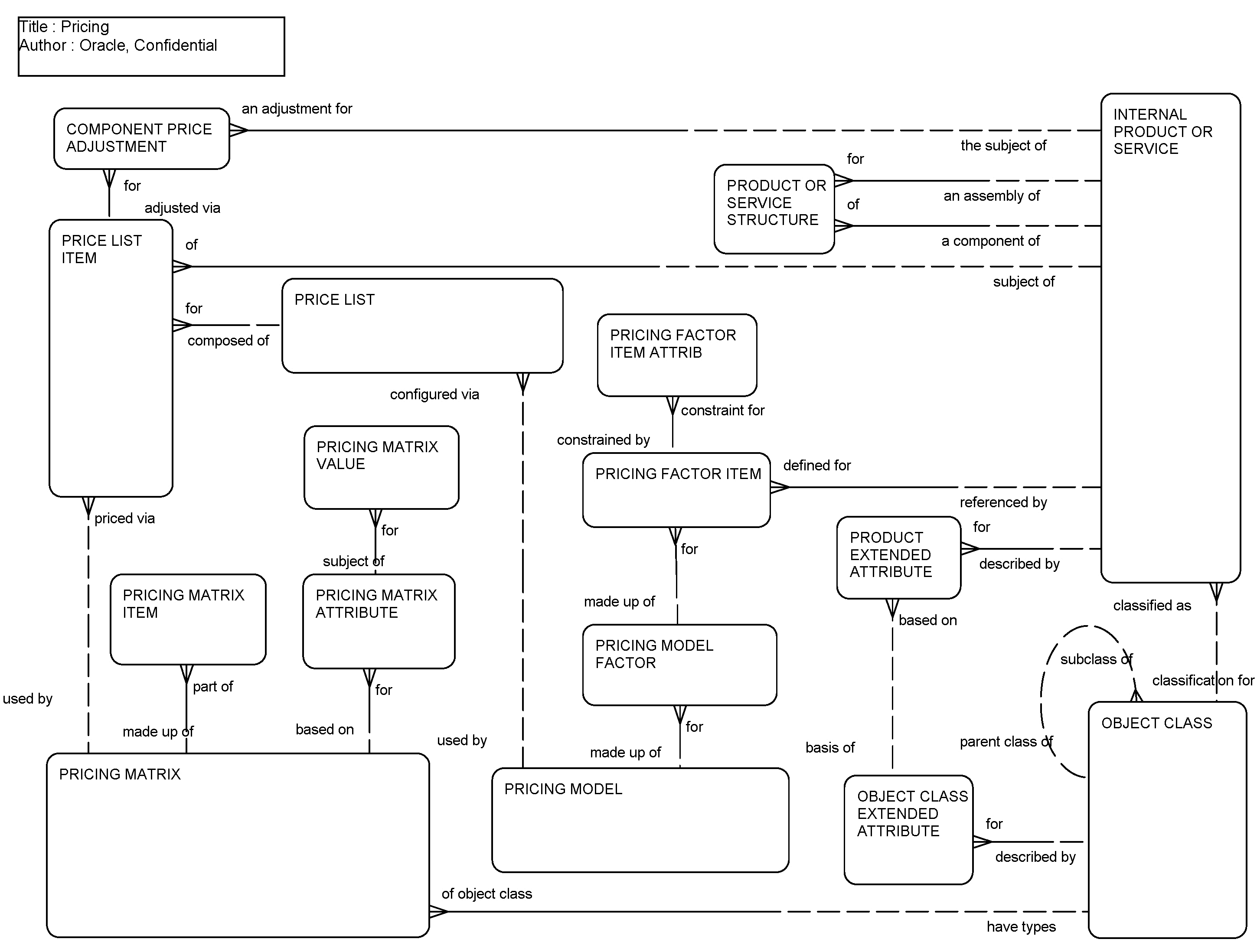
This ERD (see the following figure) illustrates the pricing capabilities of Siebel Business Applications, including price lists, pricing matrices, and pricing models, and how they are related to simple and complex products or services to be priced. A price list is made up of price list items, each of which tracks the price for a given product or service. The list prices can be adjusted for certain extended attributes as defined in a specified pricing matrix. They can be adjusted based on changes to a customizable product through component price adjustments. They can also be modified through a specified pricing model made up of pricing factors.
The following table lists the entities in this ERD and their corresponding tables.
| Entity | Table |
|---|---|
|
Component Price Adjustment |
S_PRI_CFG_ITEM |
|
Object Class |
S_VOD, S_VOD_VER |
|
Object Class Extended Attribute |
S_XA_ATTR |
|
Price List |
S_PRI_LST |
|
Price List Item |
S_PRI_LST_ITEM |
|
Pricing Factor Item |
S_PRIFCTR_ITM |
|
Pricing Factor Item Attrib |
S_PRIFCTITM_ATR |
|
Pricing Matrix |
S_PRI_MTRX |
|
Pricing Matrix Attribute |
S_PRI_ATTR |
|
Pricing Matrix Item |
S_PRI_MTRX_ITEM |
|
Pricing Matrix Value |
S_PRI_MTRX_VAL |
|
Pricing Model |
S_PRIMDL |
|
Pricing Model Factor |
S_PRIMDL_FCTR |
|
Product Extended Attribute |
S_PROD_INT_XA |
|
Product or Service |
S_PROD_INT |
|
Product or Service Structure |
S_PROD_ITEM |