Vehicle Financing
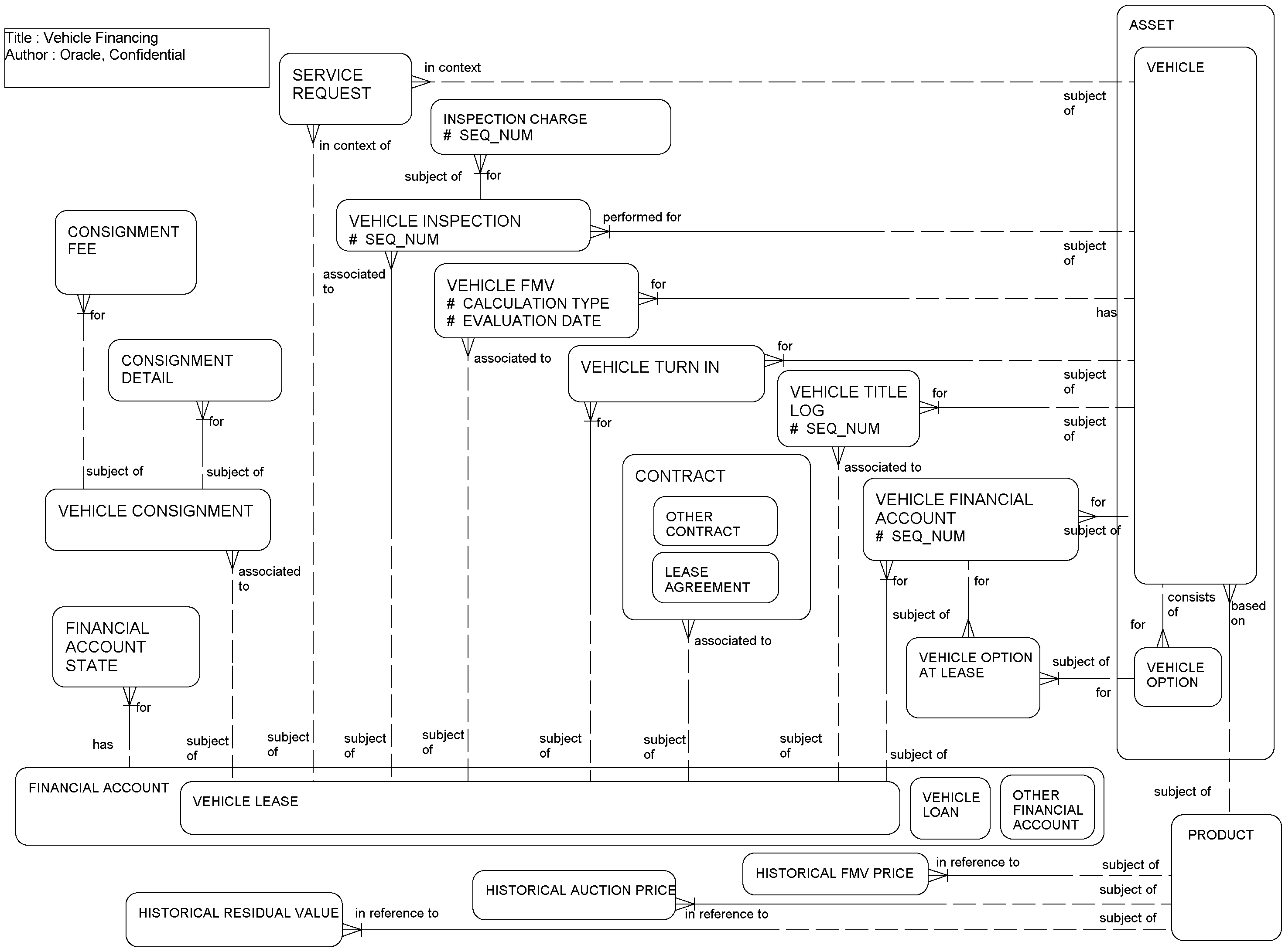
Asset financing (see the following figure) refers to the niche area of capital financing where an asset is converted into a working cash flow in exchange for a security interest in the asset. For example, an auto dealer might offer a customer a lease option, where the customer pays a fixed monthly charge in exchange for using the vehicle for a predetermined period of time. In this form of leasing, the lessee has the right to use the vehicle, but does not own the vehicle. The lessee pays an up-front cost and pays monthly payments to get the right to use the vehicle. At the end of the lease, the lessee usually has several options: to buy the vehicle or pay the end-of-lease cost and walk away. The lessor must now deal with remarketing the vehicle. The lessor can lease it to another lessee or auction the vehicle to dealers or consumers.
The following table lists the entities in this ERD and their corresponding tables.
| Entity | Table |
|---|---|
|
Asset |
S_ASSET |
|
Contract |
S_DOC_AGREE |
|
Financial Account |
S_ASSET |
|
Financial Account State |
S_FN_ACCNT_STAT |
|
Historical Auction Price |
S_VHCL_AUC_REF |
|
Historical FMV Price |
S_VHCL_FMV_REF |
|
Historical Residual Value |
S_VHCL_RSDL_REF |
|
Product |
S_PROD_INT |
|
Service Request |
S_SRV_REQ |
|
Vehicle Consignment |
S_VHCL_CNSGNMNT |
|
Vehicle Consignment Details |
S_VHCL_CNSGNDTL |
|
Vehicle Consignment Fees |
S_VHCL_CNSGNFEE |
|
Vehicle FMV |
S_VHCL_FMV |
|
Vehicle Inspection |
S_VHCL_INSPCTN |
|
Vehicle Inspection Charges |
S_VHCL_INSPCHRG |
|
Vehicle Option at Lease |
S_FNACC_AST_OPT |
|
Vehicle Title Log |
S_VHCL_TITLELOG |
|
Vehicle Turn In |
S_VHCL_TURN_IN |