Vehicle Sales

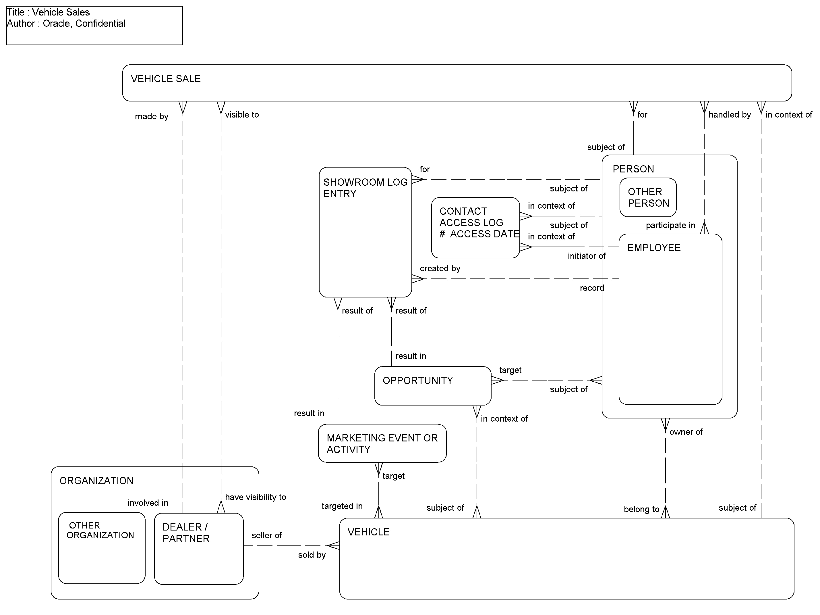
This ERD (see the following figure) illustrates the vehicle sales process at automotive dealerships. A prospective buyer could come into a dealership as a result of a marketing activity by the dealership such as an advertisement campaign, direct mailer, and so on. This could result in an opportunity to sell a vehicle to the prospective buyer. A showroom log entry is created by a sales representative to record the visit of the prospective buyer. The sales representative could call and pursue the opportunity with the prospect. If the vehicle is sold, the sale is recorded with the team of sales representatives involved in the sale. The sale data could be made visible to affiliated dealerships.

Vehicle Sales: This image is described in the surrounding text.

The following table lists the entities in this ERD and their corresponding tables.

Vehicle Sales ERD Entities and Tables

Entity Table

Contact Access Log

S_CON_ACCSS_LOG

Employee

S_EMP_PER, S_CONTACT, S_USER

Marketing Event or Activity

S_SRC

Opportunity

S_OPTY, S_OPTY_ATX

Organization

S_ORG_EXT, S_BU

Person

S_CONTACT, S_CONTACT_ATX, S_CONTACT_BU

Showroom Log Entry

S_COMM_LOG

Vehicle

S_ASSET, S_ASSET_ATX

Vehicle Sale

S_VHCL_SALES, S_VHCL_SALES_BU, S_VHCL_SALE_EMP