FINS BIB Service Request Info Upsert SYNC Workflow
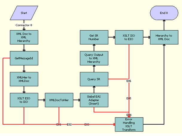
FINS BIB Service Request Info Upsert SYNC Workflow, shown in the following figure, creates a service request in Oracle FLEXCUBE Universal Banking and sends the data to Siebel Finance. Siebel Finance then creates a service request against a contact or an account and then sends the service request ID to Oracle FLEXCUBE Universal Banking for cross maintenance.

Workflow Description
This workflow does the following:
XML Doc to XML Hierarchy. This step converts the XML message into XML hierarchy. This step calls the
IntObjHierToXMLHiermethod.GetMessageId. This step extracts the
SenderMessageIdsent by Oracle FLEXCUBE Universal Banking in the payload using FINS Industry XML Query Service's Execute method.XMLHier to XMLDoc. This step converts the XML hierarchy to an XML document using the
IntObjHierToXMLDocmethod from the EAI XML Converter service.XSLT EIO to IIO. This step transforms the message in the EBM message structure to Siebel IO using the EAI XSLT Service.
XMLDocToHier. This step converts the XML doc to Siebel Hierarchy using the
XMLDocToIntObjHiermethod from the EAI XML Convertor service.Siebel EAI Adapter (Insert). This step inserts the record into the Siebel Finance database using EAI Siebel Adapter service's
Insertmethod.Query SR. Using EAI Siebel Adapter's Query method, this step queries for the service request record that was created in Step 6.
Query Output to XML Hierarchy. This step converts SiebelMessage into XML Hierarchy using the IntObjHierToXMLHier method of the EAI XML Convertor service.
Get SR Number. This step uses the FINS Industry XML Query Service's
Executemethod to retrieve the Commit Time, SR Number and Opened Date from the XML Hierarchy in Step 8.XSLT IIO to EIO. Using EAI XSLT service's
Transformmethod, this step converts the SiebelMessage into XML Hierarchy that is in an EBM message format.Hierarchy to XML Doc. This step converts the XML Hierarchy in Step 10 to XML doc.
Error Handling XSLT Transform. Any error in any of the steps is captured and converted into an EBM message format using EAI XSLT Service's
Transformmethod.