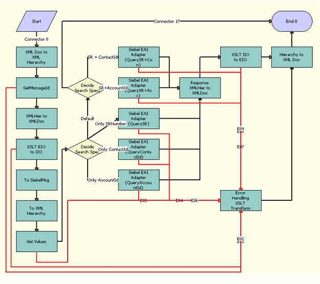
FINS BIB Service Request Query SYNC Workflow
FINS BIB Service Request Query SYNC Workflow, shown in the following figure, retrieves service request information from Siebel Finance.

Workflow Description
This workflow does the following:
XML Doc to XML Hierarchy. This step calls the
IntObjHierToXMLHiermethod to convert the XML message into XML hierarchy.GetMessageId. This step extracts the SenderMessageId sent by Oracle FLEXCUBE Universal Banking in the payload using the FINS Industry XML Query Service's
Executemethod.XMLHier to XMLDoc. This step converts the XML hierarchy to an XML doc using the
IntObjHierToXMLDocmethod of the EAI XML Converter service.XSLT EIO to IIO. This step transforms the message this is in EBM message structure to Siebel IO using the EAI XSLT service.
To SiebelMsg. This step converts the XML doc to Siebel Hierarchy using the
XMLDocToIntObjHiermethod of the EAI XML Convertor service.To XML Hierarchy. This step converts the SiebelMessage into an XMLHierarchy using the IntObjHierToXMLHier method of the EAI XML Convertor service.
Get Values. This step uses the FINS Industry XML Query Service's
Executemethod to retrieve the Account ID or Contact ID and SR Number from the XML Hierarchy in Step 6.Decide Search Spec. At this step, a search specification is built based on one of the following:
SR number
SR Number or Account ID
SR Number or Contact ID
Contact Id or Account ID
Siebel EAI Adapter. This step invokes the
Querymethod of the EAI Siebel Adapter Service based on the search specification prepared in Step 8.Response XMLHier to XMLDoc. This set converts the XML hierarchy to an XML doc using the
IntObjHierToXMLDocmethod of EAI XML Converter service.XSLT IIO to EIO. Using EAI XSLT service's
Transformmethod, this step converts the Siebel message into an XML Hierarchy that is in an EBM message format.Hierarchy to XML Doc. This step converts the XML Hierarchy in Step 11 to an XML doc that is in a
QueryServiceRequestListResponseEBMformat.Error Handling XSLT Transform. If there are any errors in this workflow, this step captures and converts the errors into an EBM message format using the EAI XSLT Service's
Transformmethod.