LOY Activate Promotion Process Workflow

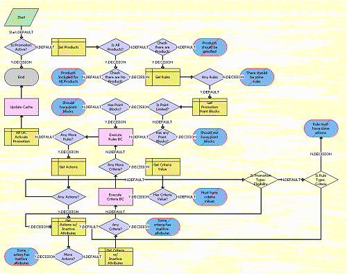
The LOY Activate Promotion Process workflow, shown in the following image, is invoked when a promotion is activated. It validates whether the minimum necessary rules, criteria, and actions required by the promotion are defined.

LOY Activate Promotion Process Workflow: This image is described in the surrounding text.

Workflow Description. This workflow performs the following actions:

  • Is Promotion Active? If the promotion is active, then this step ends the workflow. Otherwise, this step calls the next step, Get Products.

  • Get Products. This step queries for the Products.

  • Is All Products? This step checks whether the Product Inclusion Rule is All Products.

  • Check there are No Products. If the product inclusion rule is All Products, then this step checks whether there are any products associated with the promotion. If there are products, then it displays an error message saying that there are products associated with the promotion but the product inclusion rule is All Products. Otherwise, it calls the step Get Rules.

  • Check there are Products. If the product inclusion rule is not All Products, then this step checks whether there are any products associated with the promotion. If there are no products, then it displays an error message saying there are no products associated with the promotion but the product inclusion rule is either Include or Exclude Products. Otherwise, it calls the step Get Rules.

  • Get Rules. This step retrieves the rules.

  • Any Rules. This step checks if there are any rules. If there are no rules, then it displays an error message saying the promotion has no rule defined for it. Otherwise, it calls the next step, Get Promotion Point Blocks.

  • Get Promotion Point Blocks. This step retrieves the point blocks associated with the promotion.

  • Is Point Limited? This step checks whether the promotion is a point-limited promotion.

  • Has Point Blocks? If the promotion is point-limited, then this step checks whether it has any point blocks. If it does not have point blocks, then this step displays an error message saying there are no point blocks assigned to the point limited promotion. Otherwise, it calls the step Execute Rules BC.

  • Has any Point Blocks? If the promotion is not point-limited, then this step checks whether it has any point blocks. If it has point blocks, then this step displays an error message saying there are point blocks assigned to the unlimited points promotion. Otherwise, it calls the step Execute Rules BC.

  • Execute Rules BC. This step calls the method BCNextRecord of the SIA BC Utility Service Business Service, which retrieves the next record in the business component.

  • Any More Rules? If a rule exists, then this step calls Get Actions. Otherwise, it calls the step All OK. Activate Promotion.

  • Get Actions. This step retrieves the actions of the rule.

  • Any Actions? If any Action exists, then this step calls the step Get Actions w/ Inactive Attributes. Otherwise, it calls the step Is Promotion Type: Eligibility.

  • Is Promotion Type: Eligibility. This step checks the promotion type. If it is of type Eligibility, then this step calls the step Get Actions w/ Inactive Attributes. Otherwise, it calls Is Rule Type: Criteria.

  • Is Rule Type: Criteria. This step checks the rule type. If it is of type Criteria, then this step calls the step Get Actions w/ Inactive Attributes. Otherwise, it displays an error message saying the promotion rule does not have any action defined.

  • Get Actions w/ Inactive Attributes. This step gets actions that have an attribute id specified, but that have the active flag for the corresponding attribute as N (which means inactive) or NULL (which means deleted).

  • More Actions? If any actions with inactive attributes exist, then this step displays an error message saying that the action refers to an attribute definition that is either inactive or is no longer available. Otherwise, it calls the next step, Get Criteria w/ Inactive Attributes.

  • Get Criteria w/ Inactive Attributes. This step gets criteria that have an attribute id specified, but that have the active flag for the corresponding attribute as N (which means inactive) or NULL (which means deleted).

  • Any Criteria? If any criteria with inactive attributes exist, then this step displays an error message saying that the criteria refer to an attribute definition that is either inactive or is no longer available. Otherwise, it calls the step Execute Criteria BC.

  • Execute Criteria BC. This step calls the method BCNextRecord of the SIA BC Utility Service Business Service, which retrieves the next record in the business component.

  • Any More Criteria? If any criteria exist, then this step calls the next step, Get Criteria Value. Otherwise, it calls Execute Rules BC.

  • Get Criteria Value. This step retrieves the criterion value.

  • Has Criteria Value? If the criterion does not have any value, then this step displays an error message saying that the criterion has no criteria values specified but is of type Compare to Values. Otherwise, it calls the step Execute Criteria BC.

  • All OK. Activate Promotion. This step activates the promotion.

  • Update Cache. This step calls the method Update Cache of the LOY Cache Manager Update Business Service, which updates the cache.