LOY Approval Process Workflow

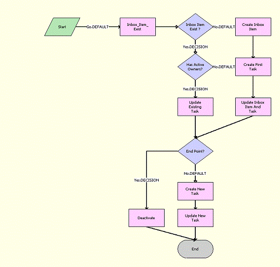
The LOY Approval Process workflow, shown in the following image, approves point blocks and transactions.

LOY Approval Process Workflow: This image is described in the surrounding text.

Workflow Description. This workflow performs the following actions:

  • Inbox_Item_Exist. This step calls the method InboxItemExist of the LOY Approval Process Business Service, which checks whether the inbox item exists and returns the Inbox item Id.

  • Inbox Item Exist? If inbox item exists, then this step checks whether there are active owners. Otherwise, it calls the step Create Inbox Item.

  • Has Active Owners? If there are active owners for the inbox item, then this step calls the step Update Existing Task. Otherwise, it calls the step Create First Task.

  • Create Inbox Item. This step calls the method CreateInboxItem of the LOY Approval Process Business Service, which creates the inbox item.

  • Create First Task. This step calls the method CreateNewTask of the LOY Approval Process Business Service, which creates the task for the inbox item.

  • Update Inbox Item And Task. This step calls the method UpdateInboxItemAndTask of the LOY Approval Process Business Service, which updates the owner information for the task.

  • Update Existing Task. This step calls the method UpdateExistingTask of the LOY Approval Process Business Service, which updates the owner information for the task.

  • End Point? This step checks if the status is at the last step of the approval process. If so, then it calls the next step, Deactivate. Otherwise, it calls the step Create New Task.

  • Deactivate. This step calls the method DeactivateTask of the LOY Approval Process Business Service, which deactivates all the active Inbox Tasks for the given Inbox Item.

  • Create New Task. This step calls the method CreateNewTask of the LOY Approval Process Business Service, which creates a new item task for the object and deactivates all the active tasks.

  • Update New Task. This step calls the method UpdateNewTask of the LOY Approval Process Business Service, which updates the newly created item task with the values of Inbox Name and Start Working Time.