Understanding Categorized Content
The Categorized Content feature of the content management system enables you to categorize data originating from many sources. You can incorporate content from file servers and web servers together with manually added entries and place them in the categorized content hierarchy. Users then search this folder hierarchy to locate relevant documents. By granting access to the folders, you control which users, by user ID or role, can edit, publish, and view data.
Folder administrators and content authors can populate the hierarchy manually. But, you can also import content in bulk. Using the content categorization spider that crawls through collections of documents on file servers and websites, you can automatically update your portal with the information that you consider pertinent. You control the crawler, telling it what type of content to retrieve, where to look, and how much information to recall. Using Process Scheduler to refresh folders, you can keep your information current by the day, or even hour.
The following figure shows the Browse by Category page plus an inset of another Browse by Category page with categorized content incorporated from several sources including the content from Marketing and PeopleBooks:
This example illustrates the fields and controls on the Browse by Category page with an inset of another Browse by Category page.
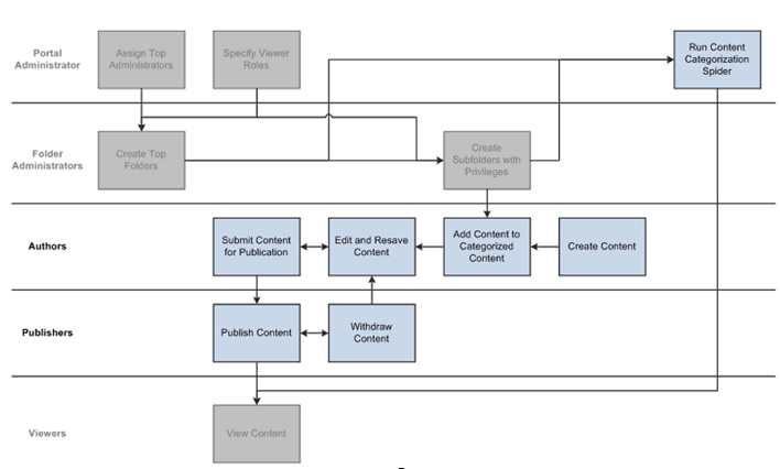
Creating Categorized Content
You can create categorized content in two ways: manually and automatically with the content categorization spider. The manual method consists of these high-level steps:
Create top folders and subfolders in the categorized content feature (folder administrators).
Assign members with specific privileges for the folders.
Also, assign viewer roles for viewing published content in these folders (folder administrators).
Create and save content in these folders (authors).
Submit content for publication (authors).
Review submitted content and publish individual content items (publishers).
Browse by category to retrieve published categorized content (viewers).
The example illustrates these steps for creating and publishing categorized content.

See PeopleTools: PeopleSoft Process Scheduler for more information about