Integrating with Payroll for North America
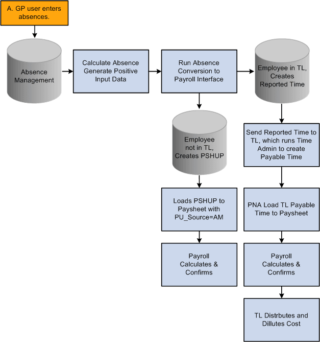
This diagram illustrates the flow of information from Absence Management to Payroll for North America, with or without the interface to Time and Labor.
There are two types of integration between Absence Management and Payroll for North America, direct integration or integration though Time and Labor. To enable direct integration between Absence Management and Payroll for North America, Absence Management exports computed absence results to the PSHUP_TXN table where the rest of the interfaces with payroll for North America are deposited. Later on the Absence data can be loaded into Paysheets with the Load Transactions Table process, using the source code Absence Management.
If your organization uses Time and Labor in conjunction with Payroll for North America, Absence Management exports computed absence results in Time and Labor. Time and Labor converts the absence results into Payable Time.
This topic discusses how to:
Run the Absence Conversion process to Payroll for North America.
Run direct interface to Payroll for North America processes.
Run interface to Payroll for North America through Time and Labor processes.
Calculate absences with Payroll for North America.
|
Page Name |
Definition Name |
Usage |
|---|---|---|
|
To Payroll for North America |
GP_ABS_NA_RUNCTL |
Run the process that sends the generated positive input from the absence process to the Paysheet Load Holding Record (PSHUP) for use by Payroll for North America, or create Time and Labor Payable Time for use by Time and Labor. |
Use the To Payroll for North America page (GP_ABS_NA_RUNCTL) to run the process that sends the generated positive input from the absence process to the Paysheet Load Holding Record (PSHUP) for use by Payroll for North America, or create Time and Labor Payable Time for use by Time and Labor.
Navigation:
This example illustrates the fields and controls on the To Payroll for North America page.

Use this page to transfer generated positive input from Absence Management to Payroll for North America. After this process is completed, the Absence Management data resides in the Paysheet Load Holding Record (PSHUP_TXN) in Payroll for North America for those employees that are not enrolled in Time and Labor.
See Loading Paysheet Transactions.
Time and Labor Payable Time (TL_PAYABLE_TIME) updated through the Conversion Process
When payees are enrolled in Time and Labor and you run the Absence Conversion process, the system creates Time and Labor Payable Time (TL_PAYABLE_TIME) instead of creating data in the Paysheet Load Holding Record (PSHUP_TXN).
Note: A subset of payees whose absences are processed in Absence Management can be enrolled in Time and Labor. When you run the conversion process to Payroll for North America, the system identifies which payees are enrolled in Time and Labor and creates data appropriate for processing by Time and Labor before payroll processes occur.
Paysheet Load Holding Record (PSHUP_TXN) Fields Updated Through the Conversion Process
The following table lists values that populate the Paysheet Load Holding Record (PSHUP_TXN) fields in Payroll for North America. The PSHUP_TXN fields that are not listed are populated with blanks, zeroes or nulls depending on the field type. Key fields such as PAY_END_DT, OFF_CYCLE, PAGE_NUM, LINE_NUM, ADDL_NBR and SEPCHK are assigned values during the actual Paysheet Load process.
|
PSHUP_TXN Field |
Value or Record.Field |
|---|---|
|
PU_SOURCE |
'AM 'for Absence Management |
|
CREATION_DT |
Run's Current Date |
|
COMPANY |
JOB.COMPANY |
|
PAYGROUP |
JOB.PAYGROUP |
|
PAY_END_DT |
Null |
|
OFF_CYCLE |
'N' |
|
EARNS_BEGIN_DT |
GP_PI_GEN_DATA.BGN_DT |
|
EARNS_END_DT |
GP_PI_GEN_DATA.END_DT |
|
EMPLID |
GP_PI_GEN_DATA.EMPLID |
|
EMPL_RCD |
GP_PI_GEN_DATA.EMPL_RCD |
|
SEQNO |
Assigned Unique Sequence Number |
|
PU_TXN_TYPE |
'E' |
|
PU_TXN_STATUS |
'A' |
|
PAGE_NUM |
0 |
|
LINE_NUM |
0 |
|
ADDL_NBR |
0 |
|
SEPCHK |
0 |
|
DEPTID |
JOB.DEPTID |
|
JOBCODE |
JOB.JOBCODE |
|
POSITION_NBR |
JOB.POSITION_NBR |
|
ACCT_CD |
JOB.ACCT_CD |
|
PU_DISTRIBUTE |
'N' |
|
ERNCD |
GP_ABS_ERNDDMAP.ERNCD |
|
ADDL_PAY_SHIFT |
'N' |
|
ADDL_SEQ |
0 |
|
ADDLPAY_REASON |
'N' |
|
OTH_HRS |
GP_PI_GEN_DATA.GP_UNIT |
|
HOURLY_RT |
GP_PI_GEN_DATA.GP_RATE |
|
DISABLE_DIR_DEP |
N' |
|
BUSINESS_UNIT |
GP_PI_GEN_DATA.BUSINESS_UNIT |
|
AMT |
GP_PI_GEN_DATA.GP_AMT |
|
MANUAL_CHECK |
'N' |
|
CURRENCY_CD |
GP_PI_GEN_DATA.CURRENCY_CD |
|
GROSSUP |
'N' |
Absence Management converts the generated positive input file into a Payroll for North America Paysheet Transaction file (PSHUP_TXN) for employees not enrolled in Time and Labor. The paysheet transactions can be loaded using the Load Paysheet Transactions page in Payroll for North America by selecting Absence Management in the Paysheet Update Source field in the Calculate Options group box.
Absence Management data sent to Paysheets via Paysheets transaction file will be editable in Paysheets, just as rest of the transactions loaded using this method.
Note: If an employee is enrolled in Time and Labor in the middle of a pay period and there is absence data reported for such period of time, a portion of the absence will be sent to the Paysheet Transaction file and the other portion will be sent to Time and Labor Payable Time.
For employees enrolled in Time and Labor, the conversion process creates Time and Labor Payable time from Absence Management's generated positive input. . Consequently, you can load the payable time which includes your absence and time to paysheets using the Load Time and Labor process page in Payroll for North America.
After absence transactions are loaded into paysheets, Payroll for North America calculates the absences as earnings. If there is an interface through Time and Labor, then the process can go through Time and Labor cost distribution as needed.