Understanding the Management of Direct Reports
These topics provide an overview of eProfile Manager Desktop transactions, the process flow for these transactions, and list prerequisites.
Note: Transactions discussed in this topic have been replaced by guided self-service transactions. To learn about guided self-service transactions, see Configuring Guided Self-Service Transactions for Manager Self-Service and Performing Guided Self-Service Transactions in Manager Self-Service.
Managers can use the following eProfile Manager Desktop transactions to:
View a direct report's information on one page.
Change an employee's status to full-time or part-time.
Change an employee's reporting manager.
Assign an employee to another work location.
Promote an employee.
Initiate the employee retirement process.
Initiate the employee termination process.
Transfer an employee.
Request an employee job change that requires works council approval.
Review military rank change requests.
Add employees and contingent workers using templates and view the hire status.
Most of the transactions in eProfile Manager Desktop can be configured to either:
Use an approval process.
Automatically update the database.
Send notifications to an administrator.
The following table lists each of the self service transactions and the features that can be configured for each:
|
Transaction |
Use Approval Process |
Automatic Database Update |
Send Notifications |
|---|---|---|---|
|
Change Full/Part Time Status |
No |
Yes |
Yes |
|
Change Reporting Managers |
Yes |
Yes |
Handled by approval process. |
|
Change Work Locations |
No |
Yes |
Yes |
|
Promote Employees |
Yes |
Yes |
Handled by approval process. |
|
Retire Employees |
No |
Yes |
Yes |
|
Terminate Employees |
No |
Yes |
Yes |
|
Transfer Employees |
Yes |
Yes |
Handled by approval process. |
|
View Employees' Information |
Not Applicable |
Not Applicable |
Not Applicable |
|
Change Jobs (Works Council) |
Not Applicable |
Not Applicable |
Not Applicable |
|
Military Rank Change |
Yes |
Yes, based on Military Processing Definition See Understanding the Military Change Rank and Notification Process. |
Handled by approval process. |
|
Template-Based Hire |
Not Applicable |
Yes, based on the Template Create - Configuration |
Not Applicable |
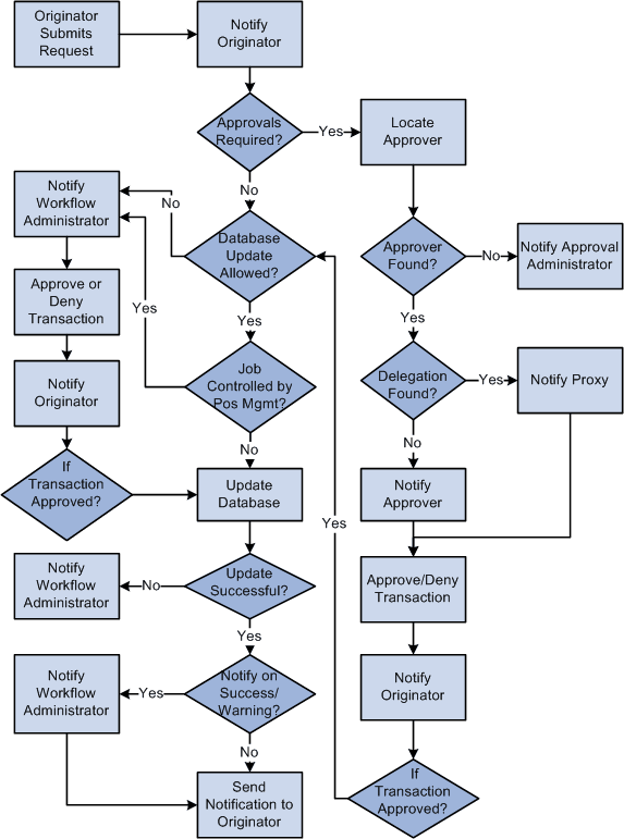
The following diagram illustrates the process flow that begins when a self-service user submits a request. The diagram shows both the basic process flow and the alternate flows for approvals, database updates, and notifications:

There are four main sections to this process flow:
A request is submitted.
The request uses an approval process.
The request allows automatic updates to the database.
The request doesn't allow automatic updates to the database.
Request is Submitted
When a manager submits a request, an email notification confirming that the request was successfully submitted may be sent to the manager. The following table lists the eProfile Manager Desktop transactions, the criteria that determines whether a notification is sent, and the template that is used:
|
Transaction |
Criteria |
Notification Template |
|---|---|---|
|
Change Full/Part Time Status Change Location Retire Employee Terminate Employee |
Notify User - Entry check box is selected on the System Workflow Rules page. |
|
|
Promotion Transfer |
Handled by approval process. The email that is sent depends on is determined by the following conditions:
|
For requests that:
|
|
Reporting Change |
Handled by approval process. The email that is sent depends on is determined by the following conditions:
|
For requests that:
|
Note: Oracle PeopleSoft delivers Notification Composer Framework to manage the setup and administration of all notifications in one central location.
Once you have adopted the Notification Composer feature, you must use it to create new notifications and manage your existing notifications.
Notifications delivered with HCM Image 47 or later must use Notification Composer.
For more information about Notification Composer Framework, see Understanding Notification Composer.
Approval Process Required
Approvals apply only to the Change Reporting Manager, Promote Employee, Transfer Employee, and Military Rank Change transactions. PeopleSoft delivers the following approval process IDs that are set up using the Register Transactions (EOAW_TXN) component.
ReportingChgEmployee
PromoteEmployee
TransferEmployee
MilitaryRankChange
When approvals are required, the system uses the following rules to identify the approving manager:
For promotions and transfers, the originator must select a promotion or transfer method. If the method is By Position, the Reports To field on the Job Information page determines the approving manager. If the method is By Job Title/Department, the Supervisor ID field on the Job Information page for the new position determines the approving manager.
For reporting changes, the Supervisor ID corresponding to the reporting change determines the approving manager.
For rank changes, the Career Manager (or clerk) creates the rank change request, identifying approvers and reviewers by role in the Military Rank Change component. The unit commanders method is configured on the Military Processing Definition page. If the method is By Position, the Reports To field on the Job Information page determines the approving manager. If the method is By Job Title/Department, the Supervisor ID field on the Job Information page for the new position determines the approving manager.
See Military Rank Change Page, Military Processing Definition Page.
Note: If an approving manager cannot be found, Approval Framework automatically routes the transaction to any person who is in the administrator role listed on the process definition.
Once the approving manager is determined, the system checks to see if a proxy is active for the manager. If so, that proxy becomes the approving manager. A notification is sent to either the approving manager or the proxy that states there is a request that requires his or her attention.
|
For |
Notification Template |
|---|---|
|
Promote Employee Transfer Employee |
HR_APPROVAL_REQUEST_SINGLE_EE |
|
Reporting Change |
HR_APPROVAL_REQUEST_MULTI_EE |
|
Military Rank Change |
MIL_RANK_CHNG_APPROVAL_REQUEST |
The approving manager either approves or denies the request. If the manager approves the request, the following notification is sent to the originator stating that the request has been approved.
|
For |
Notification Template |
|---|---|
|
Promote Employee Transfer Employee |
HR_STEP_APPROVAL_SINGLE_EE |
|
Reporting Change |
HR_STEP_APPROVAL_MULTI_EE |
If the manager denies the request, the following notification is sent to the originator stating the request has been denied.
|
For |
Notification Template |
|---|---|
|
Promote Employee Transfer Employee |
HR_STEP_DENY_SINGLE_EE |
|
Reporting Change |
HR_STEP_DENY_REPCHG_EE |
You can add more approvers to the approval process by modifying the approval process.
Database Update Not Allowed
The system checks to see if automatic updates to the database are allowed. If the Allow DB Update check box on the self service Workflow Configurations page is not selected, the system sends the following notification to the administrator stating the transaction requires their approval:
|
For |
Notification Template |
|---|---|
|
Change Full/Part Status Change Location Retire Employee Terminate Employee |
|
|
Promote Employee Transfer Employee |
HR_ADMIN_APV_REQ_SINGLE_EE |
|
Reporting Change |
HR_ADMIN_APV_REQ_MULTI_EE |
If the administrator approves the transaction, the system sends the following email to the originator stating the request has been approved and applied to the database:
|
For |
Notification Template |
|---|---|
|
Change Full/Part Status Change Location Retire Employee Terminate Employee |
|
|
Promote Employee Transfer Employee |
HR_ADMIN_APV_MANUAL_PROC_SINGL |
|
Reporting Change |
HR_ADMIN_APV_MANUAL_PROC_REPCH |
If the administrator does not approve the transaction, the system sends the following email to the originator stating the request has been denied:
|
For |
Notification Template |
|---|---|
|
Change Full/Part Status Change Location Retire Employee Terminate Employee |
|
|
Promote Employee Transfer Employee |
HR_ADMIN_DENY_SINGLE_EE |
|
Reporting Change |
HR_ADMIN_DENY_REP_CHG_EE |
Database Updates Allowed
The system checks to see if automatic updates to the database are allowed. This processing occurs if the Allow DB Update check box on the self service Workflow Configurations page is selected.
If automatic updates are allowed, the system also checks to see if the transaction involves an employee whose job is controlled by position management. If the job is controlled by position management, an administrator must update the database. The following email notification is sent to the workflow administrator stating that a transaction requires his or her attention:
|
For |
Template |
|---|---|
|
Change Full/Part Status Change Location Retire Employee Terminate Employee |
|
|
Promote Employee Transfer Employee |
HR_MANUAL_PROC_REQ_SINGLE_EE |
|
Reporting Change |
HR_MANUAL_PROC_REQ_REPCHG_EE |
If the update to the database is a success, the system sends the following email to the originator:
|
For |
Template |
|---|---|
|
Change Full/Part Status Change Location Retire Employee Terminate Employee |
|
|
Promote Employee Transfer Employee |
HR_TRANSACTION_SAVED_SINGLE_EE |
|
Reporting Change |
HR_TRANSACTION_SAVED_MULTI_EE |
If the update to the database is a success, the system checks to see if the administrator needs to be notified. The system sends the following email, if the check boxes for Notify On Success or Notify on Warnings on the Admin Notification Setup page are selected, or if the system updated the database with a future dated row:
|
For |
Template |
|---|---|
|
Change Full/Part Status Change Location Retire Employee Terminate Employee |
|
|
Promote Employee Transfer Employee |
HR_CI_UPDATE_SUCCESS HR_CI_WARNINGS_SINGLE HR_CI_FUTURE_ROWS_EXIST |
|
Reporting Change |
HR_CI_UPDATE_SUCCESS_MULT HR_CI_WARNINGS_MULTI HR_CI_FUTURE_ROWS_EXIST_MULTI |
The PeopleSoft Approval Workflow Engine (AWE) enables you to take action on approval requests directly from an email using the HTML Email Approval functionality.
Video: PeopleSoft 9.2 HTML Email Approvals
When enabled and a requestor submits a transaction for approval, an email is generated and sent to the approver(s), which contains detailed information about the transaction request. Based on the transaction’s configured actions, an approver can take action directly from the email by clicking a link, such as Approve, Deny, or Pushback, to generate a reply to the request. The email may display requestor comments and, if applicable, view approval history from other approvers.
The HTML Email Approval feature delivers HTML email templates for some of the key PeopleSoft HCM Talent Management transactions. This table lists these transactions, with their corresponding process IDs:
|
Transaction |
Transaction Process ID |
Additional Information About the Transaction |
|---|---|---|
|
Job Opening Job Offer |
JobOpening JobOffer |
|
|
Absence Request Extended Absence Request |
AbsenceManagement AM_Extended_Abs |
Self Service Pages Used by Managers to Manage Absence Requests |
|
Promote Employee Transfer Employee Reporting Change |
PromoteEmployee TransferEmployee ReportingChgEmployee |
|
|
Performance Document |
PerformanceManagement |
Note: This feature is dependent on the Approvals Framework delivered by Enterprise Components. Any transactions that do not use the Approvals Framework for approvals will not be generated as HTML emails.
For more information on configuring HTML email approvals, see Triggering Email Collaboration.
Responding to a Request
The approver can act upon an email request by selecting the appropriate action link that appears at the bottom of the email request.
Upon selecting an action, a response email will open. The email includes instructional text to let the user know where to enter comments, if any.

The approver can enter comments after the emcFieldComments text, but this is not a requirement. Note that any other identifiers should not be removed or modified.
Note: If an approver takes an action from an email for a request that is no longer pending his or her approval, the system will open a similar reply email as previously mentioned. However, upon processing the response email, the system will send an email back to the approver indicating that the action was not applied as the approval request was no longer pending his or her action.
Before you can use the eProfile Manager Desktop transactions you must:
Activate eProfile Manager Desktop on the Installation table.
See Products Page.
Define position management on the HCM Options page.
The position management setting determines whether automatic updates, by nonadministrators, are allowed for certain transactions. Automatic updates can only occur if position data is not affected.
See HCM Options Page.
Set up security.
eProfile Manager Desktop uses permission lists, roles, and user profiles to authorize or deny access to transactions and data. PeopleSoft delivers the following permission lists and roles for eProfile Manager Desktop:
Permission Lists
Roles
HCCPSS2000
Manager
HCCPFE2000
Manager Self-Service - Fed
HCCPFE1060
Personal Info-Employee - Fed
Note: Remember to enter an email address for each user profile, otherwise, email routings used by workflow will not work.
Define whether a transaction uses an approval process.
You can activate an approval process for the Promote Employee, Reporting Change, and Transfer Employee transactions using the self service Workflow Configurations page. If the system identifies that an approval process is used by a transaction, the HCM Approval Framework for the transaction is followed. PeopleSoft delivers the PromoteEmployee, TransferEmployee, and ReportingChgEmployee approval processes.
Define if a transaction automatically updates the database.
Use the self service Workflow Configurations page to define whether the transaction will update the database without an administrator's intervention.
Link the self-service transaction to the approval process ID in the Approve Workflow Engine (AWE) and Transaction section on the Workflow Transactions page.
PeopleSoft delivers the PromoteEmployee, ReportingChgEmployee, and TransferEmployee approval processes already linked to their appropriate self-service transaction.
Define rules for workflow notifications.
Workflow can be set up to notify the administrator when a transaction successfully updates the database and when the system detects a warning with the update.
Configure and manage HTML email approvals.
The Enterprise Components AWE framework supports the HTML email approvals as delivered. However, you will need to enable HTML email approvals for your transactions and review email templates to ensure they meet your organization’s requirements.
Set up the manager's data access to their direct reports.
eProfile Manager Desktop uses access types to control a manager's access to employee data. Normally, the manager who initiates a transaction can only view data for his or her direct reports. Access types enable the system to determine who reports to the initiating manager.
Note: This does not apply to the Promote Employee, Reporting Change, and Transfer Employee transactions.