Integrating with Project Costing
This section provides an overview of Project Costing integration and discusses how to set up Time and Labor with Project Costing.
Project Costing acts as a central repository for all project data. It enables your organization to capture project costs, keep projects within budget, issue bills for projects, and assess project profitability. When you use the Time and Labor task reporting functionality and integrate Time and Labor with Project Costing, you can:
Track time for the projects, activities, business units, resource types, resource categories, and resource subcategories defined in Project Costing. You accomplish this by including project-related task entities in your task templates and task profiles.
Publish, or send, estimated project-related costs to Project Costing. This feature can be helpful when your organization bills projects off-cycle from the payroll process.
Publish actual project-related costs to Project Costing when a payroll cycle is complete. To use this feature, you must run your payroll through a payroll system that integrates with Time and Labor, such as Payroll for North America or Global Payroll.
You can also use the following optional features to:
Restrict time entry so that time reporters can only report time to projects on which they are team members.
Create a rule that causes the Time Administration process to generate an exception when it processes time reported to closed projects.
Track time and cost data by ChartField for both accounting and commitment accounting.
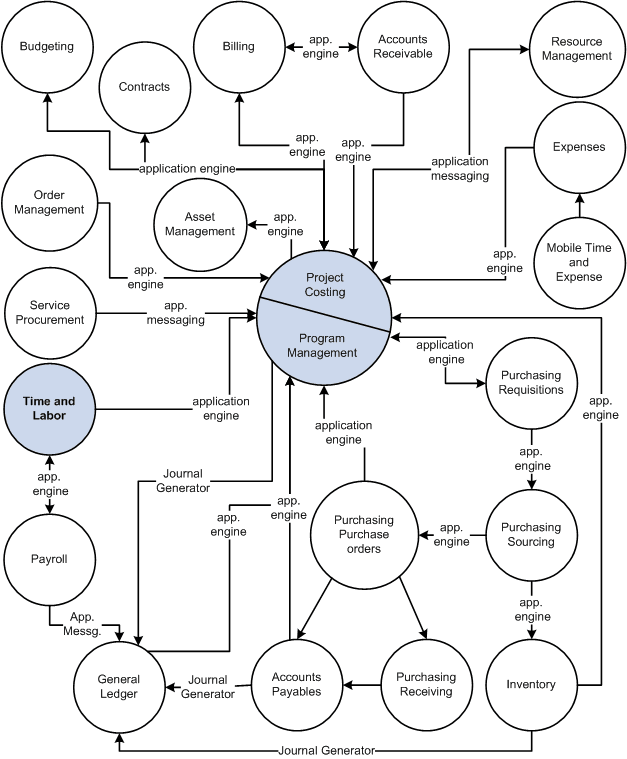
This diagram illustrates the process flow in Project Costing

Data Published to Project Costing
When Time and Labor publishes data to Project Costing, it sends the fields in the payable time record and the following data:
All related ChartFields if a combination code is reported.
The TRC type (hours, units, or amount) and unit of measure related to the TRC.
The General Ledger business unit that is associated with the reported or default Human Resources business unit.
PeopleSoft Financials can use the business unit for currency conversion.
The job code of the time reporter.
Project Costing can use the job code within the rate templates used for billing.
The Send Time to Payroll value (TL_TIME_TO_PAY).
Send Time to Payroll is populated with N if the payable time is for contractors; Y if the time is sent to a payroll system.
The Accounting date of the Time and Labor cost transactions that are synchronized with the accounting period in Project Costing, as well as with the accounting period for other costs that are posted in General Ledger.
See PeopleSoft FSCM Project Costing for more details.
To integrate Time and Labor with Project Costing:
Activate the appropriate service operations used in Project Costing integration.
Select the appropriate installation options in Time and Labor.
Retrieve units of measure from Project Costing and configure the TRC to publish to Project Costing.
Ensure that you have set up as a time reporter in Time and Labor each person who reports time to projects.
Set up task templates and task profiles that include project-related task entities.
Populate the task entity prompt tables with values defined in Project Costing.
Instructions for completing each setup step follow. Initiate some of these steps in Project Costing. They require coordination with those who administer your Project Costing application. We recommend that you discuss the setup process with the Project Costing administrators before beginning.
Activating Integration Points Used in Project Costing Integration
The service operations that must be activated are listed earlier in this section. Detailed instructions for activating service operations are found in PeopleTools PeopleBooks.
See PeopleTools PeopleSoft Integration Broker.
Selecting Installation Options in Time and Labor
On the Time and Labor Installation page, select the Interface with PS/ Projects option. When you select this option, the system automatically selects the Calculate Estimated Gross option to indicate that the system will calculate the estimated costs associated with payable time when you run the Time Administration process.
You can select Publish unmapped TRC as No Pay to send information to Project Costing.
You can also select the Chartfields validation option that you require.
Retrieving Units of Measure from Project Costing and Publishing to Project Costing
When you define time reporting codes (TRCs) in Time and Labor, you select the unit of measure appropriate to each TRC. When Time and Labor is integrated with Project Costing, the valid units of measure come directly from Project Costing. You can view but not change these values through Time and Labor.
Before you begin to define time reporting codes, ensure that the units of measure defined in Project Costing have been published to Time and Labor. This process is initiated in Project Costing using a full publish.
Subsequent changes made to the units of measure are published to Time and Labor automatically (through an incremental publish) as they occur.
In addition, on the TRC 2 page, select the Publish to Project Costing check box. When you select this check box, the system sends project-related payable time information to Project Costing.
Enrolling Time Reporters in Time and Labor
In Time and Labor, enroll as a time reporter each person who reports time to Project Costing.
Setting Up Task Templates and Task Profiles for Project Tracking
Integration with Project Costing affects the options that are available to you when creating task templates and task profiles for time reporters. This, in turn, affects the types of task data time reporters provide when entering time.
You can select up to six additional, project-specific, task elements on the task reporting templates when you use Project Costing:
Field or Control |
Description |
|---|---|
PC Business Unit (project costing business unit) |
The business unit entered by the time reporter determines the values available for the Project ID, Activity, Resource Type, Resource Category, and Resource Subcategory fields. |
Project ID |
If you select a project ID on the task template, and you're not using commitment accounting, the projects to which a person can report time are determined by the PC business unit. |
Activity |
If you select an activity on the task template, time reporters are able to enter time for those activities, defined in PeopleSoft Project Activity tables that are associated with the business unit and project ID. |
Resource Type, Resource Category, and Resource Subcategory |
In Project Costing, you can define dependencies between resource types, categories, and subcategories (through the dynamic edit options specified on the Project Costing Definition page in the Project Costing application). These relationships control data entry and help reduce errors. The valid values that time reporters can enter for the resource type, category, and subcategory also depend on the reported PC business unit. |
Populating the Task Entity Prompt Tables
Values for the six project-related task entities are defined in Project Costing and made available to Time and Labor through PeopleSoft Integration Broker messages. For example, when you instruct the system to prompt users for a resource type when they report time, users can select the resource type from a prompt table that lists the resource types defined in Project Costing.
In Time and Labor, you can view, but not modify the project-related task values on the following pages: PC Business Unit page, PC Project Descr page, View Project Activity page, View Project Resource Type page, View Project Resource Category page, and View Project Resource Sub Catg page.
Project Costing initiates the transmission of project values to Time and Labor using Integration Broker with XML transmission.
As users add or change project-related data in Project Costing, the PeopleSoft Human Resources Management (HCM) tables are updated to reflect the changes.
Note: When a "full table" publish is initiated in Project Costing, all task values are deleted from the HCM tables before the current set of values is loaded. Consult with your Project Costing administrator regarding the timing of full-table publishes. We recommend that they be performed when users are not entering time through Time and Labor. (SetID messages published from the PeopleSoft Financials database to the HCM database add to, rather than delete, existing data in HCM.)
Generating Exceptions When Time Is Reported to Closed Projects
When you close a project in Project Costing, the Project Status field (PROJECT_STATUS) in the PS_PROJECT_STATUS Table in Time and Labor is automatically populated with a C (closed). You can create a rule that generates an exception when the Time Administration process encounters reported time with a project status of C.
Restricting Time Entry to Project Teams
In Project Costing, you can select an Enforce Project Team option for all projects associated with a particular business unit. When this option is activated, Time and Labor only permits time reporters to enter time for projects on which they are team members.
PeopleSoft FSCM Project Costing