Understanding Payable Time
Payable time is created through the Time Administration process and is the end product of Time and Labor. It can be generated in advance from schedules or during the course of the pay period from reported time entries. It represents:
The quantity of work performed (in hours, dollars, or units).
The time reporting code that controls how the time reporter is paid.
The tasks to which time was reported, if applicable.
Payable time can be used in other PeopleSoft applications. For example, if you integrate Time and Labor with Global Payroll or Payroll for North America, your payroll system can pull payable time into its pay runs, compensate time reporters, and then return the calculated costs to Time and Labor. Or you could send payable time with estimated or actual costs to Project Costing for use in project planning, budgeting, billing, and other activities.
Four attributes determine when payable time is available to other applications and how the Time Administration process handles adjustments to payable time. These attributes are:
Payable status. Payable time goes through many stages, most of which relate to the transmission of payable time records from Time and Labor to your payroll system, as well as the transmission of cost data from your payroll system to Time and Labor. Payable status records the progress of payable time through these stages.
Reason code. A reason code is associated with a payable time status code to better align and track payable time from Time and Labor with what actually is paid by the payroll system.
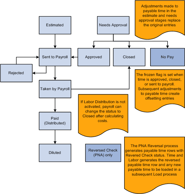
Frozen flag. The frozen flag determines how the system handles any changes that are made to payable time entries. An adjustment made to an entry before its frozen flag is set results in the replacement of the original entry by the new entry. An adjustment made after the frozen flag is set causes the system to create a new entry and an offsetting entry that reverses the original entry.
Frozen date. The frozen date identifies when the frozen flag was set.
Together, the payable status, reason code, frozen flag, and frozen date determine whether an entry of payable time can be sent to your payroll system or published to other applications. The values of the four attributes reside in the payable time tables.
This diagram shows each stage of payable time

The frozen flag and frozen date are set when the payable status changes to Approved, Closed, or Sent to Payroll. Until this time, any changes made to reported time can result in new payable time entries that replace the original entries. Any changes made after the frozen flag is set cause Time Administration to create offsetting entries, leaving the original entries intact.
The following table lists and describes all of the payable time statuses and reason codes and indicates when they are published.
|
Status Codes |
Description |
Reason Codes |
When Published? |
|---|---|---|---|
|
Estimated (ES) |
This is the first stage of payable time created by the Time Administration process, unless you've activated the Needs Approval option on the Workgroup page. It includes cost estimates calculated by Time Administration if you've selected the Calculate Estimated Gross option on Time and Labor Installation Page. Time Administration updates the original payable time whenever you change reported time that relates to payable time with a payable status of Estimated-Ready for Payroll. |
No reason code is associated with this status. |
Published to systems that subscribe to the Estimates message. |
|
Needs Approval (NA) |
If the workgroup or TRC is set up to require approval of payable time, the Time Administration process sets this status. It is similar to Estimated except that the time must be approved before it can be sent to a payroll system. You approve time using the Approve Payable Time page. Time Administration updates the original payable time whenever you change reported time that relates to payable time with a payable status of Needs Approval. |
No reason code is associated with this status. |
Published to systems that subscribe to the Estimates message. |
|
Approved − Goes to Payroll (AP) |
Approved payable time can be sent to your payroll system. When payable time reaches the approved stage, the system sets the frozen indicator on. Time Administration creates offsetting entries whenever you change reported time that relates to payable time with a payable status of Approved-Goes to Payroll.. |
No reason code is associated with this status. |
Not applicable. |
|
Closed (CL) |
When payable time reaches the closed stage, the system turns on the frozen indicator. Payable status is set to this status when any of the following conditions are met:
When the workgroup or TRC is set up to require approval of payable time, then the approval process sets this status. Time Administration creates offsetting entries whenever you change reported time that relates to payable time with a payable status of Closed. |
These reason codes can be associated with the Closed status:
|
Published to systems that subscribe to the Actual message. |
|
Sent to Payroll (SP) |
When payable time is selected, the payroll system sets this status code (either GP or PNA). Payable time has this status when it is sent to payroll and payroll either takes or rejects the entry. When payable time reaches this stage, the system turns on the frozen indicator. Time Administration creates offsetting entries whenever you change reported time that relates to payable time with a this status. |
No reason code is associated with this status. |
Not applicable. |
|
Rejected by Payroll (RP) |
Time that payroll has refused. Time Administration creates offsetting entries whenever you change reported time that relates to payable time with a payable status of Rejected by Payroll. The Set Ignore Status for Not Ok to Pay check box on the TL Installation page defines which payable code and reason codes Time and Labor sets during the Distribution Dilution process for PNA integration when a no pay other earning or pay earning are processed: If the Set Ignore Status for Not Ok to Pay check box is selected, then Time and Labor sets the payable time status code to Ignore (IG) and the reason code to Manual Reject If the Set Ignore Status for Not Ok to Pay check box is not selected, then Time and Labor sets the payable status code to Rejected by Payroll (RP) and the reason code to Payroll Not Processed (PNP). Note: The default setting for this check box is selected. |
These reason codes can be associated with this status:
. |
Not applicable. |
|
Taken - Used by Payroll (TP) |
Time has been accepted by Payroll. Time Administration creates offsetting entries whenever you change reported time that relates to payable time with a payable status of Taken − Used by Payroll. |
No reason code is associated with this status. When payable time is taken by the payroll system (GP or PNA) the payroll system sets this status code and removes any associated reason code (sets to blank). |
Not applicable. |
|
Distributed (PD) |
Time that has actual costs from payroll applied by the Labor Distribution process. Time Administration creates offsetting entries whenever you change reported time that relates to payable time with a payable status of Paid-Labor Distributed. |
A reason code may be set or removed, depending on the payroll system:
|
Published to systems that subscribe to the Actual message. |
|
Diluted (DL) |
Time that has actual costs from Payroll applied by the Labor Distribution process and Labor Dilution process. Time Administration creates offsetting entries whenever you change reported time that relates to payable time with a payable status of Paid-Labor Diluted. |
Refer to the previous row for the Distributed payable time status. The same reason codes apply to the Diluted status. |
Published to systems that subscribe to the Actual message. |
|
No Pay (NP) |
Used by the Project Costing application only. The No Pay status is a status used to reflect transaction rows that are not going to payroll but are in a closed state. When payable time reaches the closed stage, the system turns on the frozen indicator. Payable status is set to this status when any of the following conditions are met:
|
Not Sent to Payroll (NSP) – Time and Labor sets this status and reason code when the TRC is not mapped to an earnings code. This reason code differentiates payable time that is closed without being sent to payroll (suspended) and payable time that is closed because it is sent to payroll. |
In order for a No Pay status to be populated and published to PeopleSoft Project Costing the following conditions must be met: 1. The Publish unmapped TRC as No Pay check box is selected on the Time and Labor Installation page. 2. The Maintain Time Reporter Data - Send to Payroll check box is selected. 3. The related TRC is not associated with an earnings code. |
|
Ignore (IG) |
When a Time and Labor user indicates on the Adjust Paid Time page that rows that have been rejected by the payroll system should not be paid, Time and Labor sets this payable status. The Set Ignore Status for Not Ok to Pay check box on the TL Installation page defines the payable time status code and reason codes that Time and Labor sets during the Distribution Dilution process when a no pay other earning or pay earning are processed: If the check box is selected, then Time and Labor sets this payable status. Payable time rows with this status are never pulled by Global Payroll. |
Manual Reject (MJR) – Time and Labor associates this reason code to rows when it changes the status to Ignore. Not Used (NUS) – Global Payroll adds this reason code to payable time with this status. |
Denotes offset rows that should be ignored by Global Payroll. |
|
Reversed Check (RV) |
This status code exists to handle check reversals in PNA. The PNA Reversal process generates payable time rows with this status. Time and Labor generates the reversed payable time row and any new payable time to be loaded in a subsequent Load process. This process occurs after PNA has successfully completed the Confirm Pay process. Note: If the process ends abnormally, you must restart the process from the Process Monitor. |
The reason code that is associated with the Reversed Check status is always Reversed (CRV). |
This table summarizes the settings that are made on various pages in Time and Labor that determine the payable time status:
|
Workgroup Approval |
TRC Approval |
Leave Modified |
Send time to Payroll on TR Data |
Send to Payroll on TRC |
Publish unmapped TRC as No Pay |
Payable Time Status |
|---|---|---|---|---|---|---|
|
Yes |
No |
No |
No |
No |
Yes/No |
NA |
|
No |
Yes |
No |
No |
No |
Yes/No |
NA |
|
Yes |
Yes |
No |
No |
No |
Yes/No |
NA |
|
No |
No |
Yes |
No |
No |
Yes/No |
NA |
|
Yes |
Yes |
Yes |
No |
No |
Yes/No |
NA |
|
No |
No |
No |
Yes |
Yes |
Yes/No |
ES |
|
No |
No |
No |
No |
Yes |
Yes/No |
CL |
|
No |
No |
No |
No |
No |
Yes/No |
CL |
|
No |
No |
No |
Yes |
No |
Yes |
NP |
|
No |
No |
No |
Yes |
No |
No |
CL |
For TRC Approvals, See Understanding Time Reporting Codes and for Send time to Payroll on TR Data, See Understanding Time Reporter Data.