機械翻訳について

価格表のバッチのインポート

Excelスプレッドシートを使用して、価格表のバッチをOracle Pricingにインポートします。

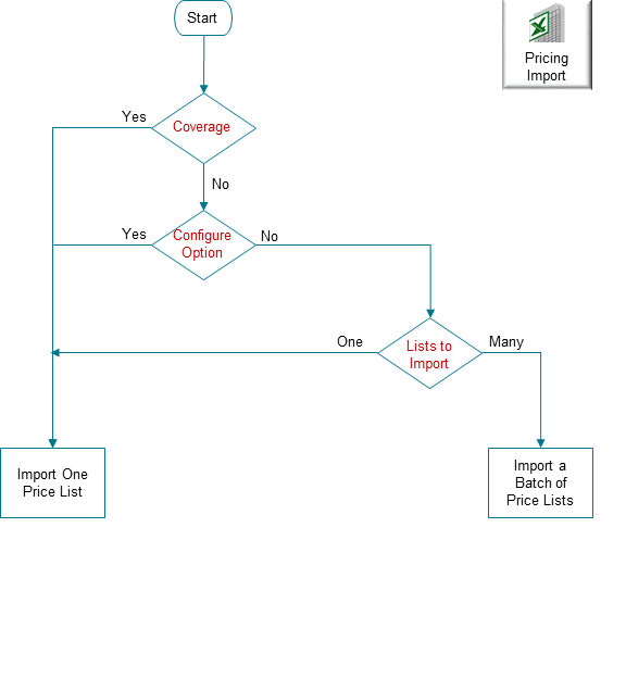
バッチで価格表をインポートできるかどうかを判断するために使用できる決定ツリーを次に示します。

価格表をバッチでインポートできるかどうかの判断に役立つデシジョン・ツリー

ノート

  • 価格表にカバレッジ品目または構成品目の構成可能オプションが含まれている場合は、バッチ処理しないでください。 かわりに、価格表を一度に1つずつインポートするか、カバレッジ品目または構成可能オプションを持たない価格表をバッチで個別にインポートします。

  • インポートする価格表が多数あり、カバレッジ品目または構成可能オプションを参照していない場合は、それらをバッチでインポートします。

  • FBDIを使用して、Microsoft WindowsまたはAppleのmacOSオペレーティング・システムで価格設定詳細をインポートできます。

使用するツールとガイドライン、および実行する手順は、割引リストのバッチのインポートと非常によく似ていますが、いくつかの重要な違いがあります。

差異

割引リスト

価格表

FBDIテンプレートの名前

DiscountListImportTemplate.xlsm

PriceListsImportBatchTemplate.xlsm

実行するスケジュール済プロセス

  • インポートのためのインタフェース・ファイルのロード・スケジュール済プロセスの実行時に、インポート・プロセス・パラメータを価格表バッチのインポートに設定
  • 価格表のインポート・バッチ
  • 価格表ヘッダーおよびアクセス・セットのインポート
  • 価格表の品目および手数料のインポート

インタフェース表

QP_DISCOUNT_LISTS_INT

QP_DISCOUNT_LIST_SETS_INT

QP_DISCOUNT_LIST_ITEMS_INT

QP_PRICING_TERMS_INT

QP_MATRIX_DIMENSIONS_INT

QP_MATRIX_RULES_INT

QP_PRICE_LISTS_INT

QP_PRICE_LIST_SETS_INT

QP_PRICE_LIST_ITEMS_INT

QP_PRICING_TERMS_INT

QP_MATRIX_DIMENSIONS_INT

QP_MATRIX_RULES_INT

QP_TIER_HEADERS_INT

QP_TIER_LINES_INT

使用できる操作

作成、更新または操作なし。

作成、更新、操作なしまたは挿入の終了。

リストを識別する属性

SOURCE_DISCOUNT_LIST_ID

SOURCE_PRICE_LIST_ID

品目を識別する属性

SOURCE_DISCOUNT_LIST_ITEM_ID

SOURCE_PRICE_LIST_ITEM_ID

インポートの確認に使用する価格設定管理のページ

割引リストの編集

価格表

詳細は、「割引リストのバッチのインポートのガイドライン」を参照してください。

手数料の作成

ソース手数料IDを使用して、価格表手数料を識別します。 インポートでは、テンプレートのソース・チャージID属性がデータベース内の「価格表手数料」表の外部システム参照ID属性にマップされます。

2つの料金を作成する例を次に示します。

OPERATION_CODE

SOURCE_PRICE_LIST_ID

SOURCE_CHARGE_ID

PARENT_ENTITY_TYPE_CODE

PARENT_SOURCE_ID

CHARGE_DEFINITION_CODE

BASE_PRICE

1

CREATE

1001

6001

PRICE_LIST_ITEM

10001

QP_SALE_PRICE

100.00

2

CREATE

1001

6002

PRICE_LIST_ITEM

10001

QP_SALE_PRICE

120.00

ノート

  • 行1は、基準価格が100のID 6001の手数料を作成し、6001を外部システム参照ID属性にマップします。

  • 行2は、基準価格が120のID 6002の手数料を作成し、6002を外部システム参照ID属性にマップします。

手数料を更新することもできます。 たとえば:

OPERATION_CODE

SOURCE_PRICE_LIST_ID

SOURCE_CHARGE_ID

PARENT_ENTITY_TYPE_CODE

PARENT_SOURCE_ID

CHARGE_DEFINITION_CODE

BASE_PRICE

1

UPDATE

1001

6001

PRICE_LIST_ITEM

10001

-

110.00

2

UPDATE

1001

6002

PRICE_LIST_ITEM

10001

-

132.00

3

UPDATE

1001

6003

PRICE_LIST_ITEM

10003

1

249.95

ノート

  • 1行目と2行目は、最初の例の料金を更新します。

  • 行1は、手数料ID 6001を基準価格110に更新します。

  • 行2は、手数料ID 6002を基準価格132に更新します。

  • SOURCE_CHARGE_IDで同じ値を使用して料金を更新します。

  • 行3は、料金6003を249.95の基準価格に更新します。 テンプレートを使用して料金を作成しない場合は、SOURCE_CHARGE_IDのかわりにCHARGE_LINE_NUMBER属性を使用して更新できます。

    たとえば、価格設定管理作業領域、REST API、Application Development Framework Desktop Integration (ADFDI)または古いバージョンのFBDIテンプレートを使用する場合は、CHARGE_LINE_NUMBERを使用できます。

    CHARGE_LINE_NUMBERを使用する場合は、ソース・チャージIDも更新し、今後のすべての更新操作でソース・チャージIDを使用する必要があります。 REST APIを使用して手数料6003を作成するとします。そのため、CHARGE_LINE_NUMBERを1に設定します。

詳細は、「Oracle Supply Chain Management CloudのREST API」「Order Management」>「文書価格」の順に展開し、「価格販売トランザクション」をクリックします。

手数料の終了および新規作成

挿入の終了操作を使用して、すでに存在する料金を終了し、新しい料金を作成します。

AS54111アイテムの販売価格の基準価格を変更する必要があるとします。

AS54111品目の販売価格の基準価格を変更します。

演習

  1. QP_PRICE_LIST_CHARGES_INTワークシートで次の属性の値を設定します。

    属性

    説明

    SOURCE_PRICE_LIST_ID

    現在の手数料を含む価格表を識別します。

    SOURCE_CHARGE_ID

    期末にしている現在の手数料を識別します。 item-line形式を使用します。

    説明

    • itemは、A54111などの品目の名前です。

    • - (ダッシュ)は、品目の名前を行と区切ります。

    • lineは、終了する料金の行番号(1など)です。

    たとえば、AS54111-1は、AS54111品目の料金の1行目にある料金を終了することを指定します。

    NEW_SOURCE_CHARGE_ID

    作成する新しい手数料を識別します。

    SOURCE_CHARGE_IDで使用するのと同じ形式を使用します。ただし、行を1ずつ増分します。

    たとえば、AS54111-2は、AS54111品目の料金に2行目を作成することを指定します。

    PARENT_ENTITY_TYPE_CODE

    手数料が存在するエンティティのタイプに設定します。

    この例の料金は、価格表の品目に対するものであるため、PRICE_LIST_ITEMに設定します。

    PARENT_SOURCE_ID

    変更する手数料が含まれている品目を特定します。

    たとえば、AS54111はAS54111品目を識別します。

    BASE_PRICE

    作成する新規手数料に使用する基準価格(550など)を指定します。

    START_DATE

    新しい課金を開始する日付を設定します。

    挿入の終了では、START_DATEの値を使用して、古い料金の終了日を設定します。

    START_DATEが古い料金の終了日より前に発生した場合、挿入の終了によって、古い料金の終了日がSTART_DATEから1秒を引いた日付に設定されます。 挿入の終了は、日付の重複を回避するためにこれを行います。

    END_DATE

    オプションとして、新しい料金を終了する日付を設定します。

    END_DATEに値を含めない場合、インポートでは、SOURCE_CHARGE_IDで識別する料金の終了日がSTART_DATEから1秒を引いた日付に設定されます。

    たとえば:

    OPERATION_CODE SOURCE_PRICE_LIST_ID SOURCE_CHARGE_ID NEW_SOURCE_CHARGE_ID PARENT_ENTITY_TYPE_CODE PARENT_SOURCE_ID BASE_PRICE START_DATE
    END-INSERT 1001 AS54111-1 AS54111-2 PRICE_LIST_ITEM AS54111 550 2020/02/01 00:00:00
  2. インポートを終了します。

    挿入の終了では、インポートした値を使用して、古い料金の日付を終了し、新しい料金を作成します。

  3. 価格設定管理作業領域に移動し、AS54111品目を含む価格表を開いてから、AS54111の料金を開きます。

  4. インポートで古い手数料が終了し、新しい手数料が追加され、新しい手数料の値が指定した値に設定されていることを確認します。

    手数料 操作 開始日 終了日
    販売価格 500.00 - 1/1/20 12:00 AM 1/31/20 11:59 PM
    販売価格 550.00 - 2/1/20 12:00 AM -

使用する場合:

  • 「操作の作成」 ワークシートのSOURCE_CHARGE_IDの値によって、Oracleデータベースの外部システム参照ID属性の値が置換されます。
  • 「更新操作または終了挿入操作」 インポートでは、SOURCE_CHARGE_IDを使用して、更新または終了する請求を検索します。

END_DATE属性に値を含めない場合、インポートでは、SOURCE_CHARGE_IDで識別する料金の終了日がSTART_DATEから1秒を引いた日付に設定されます。

挿入終了のガイドライン

  • 挿入の終了は、QP_PRICE_LIST_CHARGES_INTワークシートでのみ使用できます。
  • 挿入の終了を使用して既存の手数料を終了し、QP_PRICE_LIST_CHARGES_INTワークシートの1行に新規手数料を作成します。 このようにすると、ある行で手数料を終了し、別の行で新しい手数料を作成する必要がなくなります。
  • 挿入の終了では新しい料金が作成され、新しい料金にはNEW_SOURCE_CHARGE_ID、BASE_PRICEおよびSTART_DATEに入力した値が含まれます。
  • 手数料に挿入の終了を使用する場合は、QP_PRICE_LISTS_INTワークシートまたはQP_PRICE_LIST_ITEMS_INTワークシートでOPERATION_CODE属性をNO-OPに設定する必要はありません。
挿入の終了を使用する場合は、次の属性の値を含める必要があります:
  • SOURCE_CHARGE_ID
  • NEW_SOURCE_CHARGE_ID
  • BASE_PRICE
  • START_DATE

終了挿入では、料金定義、価格タイプ、頻度など、SOURCE_CHARGE_IDで指定した料金から他の属性の値を取得します。

手数料明細番号のガイドライン

使用する場合:

  • 「操作の作成」 インポートによって手数料明細番号が自動的に割り当てられるため、QP_PRICE_LIST_CHARGES_INTワークシートのCHARGE_LINE_NUMBER属性に値を指定する必要はありません。
  • 「更新操作」 QP_PRICE_LIST_CHARGES_INTワークシートのCHARGE_LINE_NUMBER属性を、価格表のこの手数料についてOracleデータベースの手数料明細番号属性にすでに含まれている値と同じ値に設定する必要があります。 インポートでは通常、ソース手数料ID属性を使用してレコードを識別します。 インポートでレコードを識別できない場合は、手数料明細番号を使用してレコードを識別します。

大量の価格設定階層のインポートまたは更新

価格表の階層データをバッチで定期的にインポートできます。 年の各四半期の階層データを更新し、このデータを定期的にPricing Administrationにインポートする必要があるとします。 バッチ・インポートを使用して、階層データをインポートできます。

次のことが可能です。

  • 価格表手数料の階層調整を管理する。
  • フレックスフィールドに格納するデータを含む、階層ヘッダーおよび階層明細を作成、追加または更新する。
  • インポートを監視し、エラー・メッセージを使用してインポート中に発生した問題をトラブルシューティングします。

次のような利点があります

  • ソース・システムから価格設定管理にデータを移行する。
  • 価格表の価格設定階層を効率的に作成および更新する。
  • 多数の階層のヘッダーおよび行をすばやく更新します。
  • 移行するデータを定期的に管理する。
  • 安定した、繰り返し可能で、効率的なプロセスを使用する。
ガイドライン
  • PriceListsImportBatchTemplate.xlsmインポート・テンプレートの階層ヘッダーおよび階層明細ワークシートを使用します。
  • 各ワークシートの「工程コード」属性をCREATE、UPDATEまたはNO-OPに設定する。
  • 階層明細番号属性を使用して、すでに存在する階層明細を更新する。
  • インポート時に使用するスケジュール済プロセスの出力ファイルを使用して、インポートした階層ヘッダーおよび階層明細の詳細を取得する。
  • 価格設定管理作業領域、ADFDI、REST API、別のファイルベース・データ・インポート・テンプレートなど、他のテクノロジを使用して作成した階層データを更新します。

インタフェース表からの価格設定データの削除

ファイルベースのデータ・インポートを使用して価格設定および割引データを定期的にインポートする場合、新しいバッチの処理時にインタフェース表のサイズが大きくなることがあります。 インポートを行うと、パフォーマンスが徐々に低下する場合があります。 この問題を回避するには、「インタフェース表からの価格設定データの削除」スケジュール済プロセスを使用して、各バッチのインポート後にインタフェース表からデータを削除します。

演習

  1. スケジュール済プロセス作業領域に移動し、価格表バッチのインポートなど、価格設定データのインポートに使用するスケジュール済プロセスを実行します。
  2. スケジュール済プロセスが完了するまで待機します。
  3. インタフェース表からの価格設定データの削除スケジュール済プロセスを実行します。

ノート

  • このプロセスを一定の間隔で実行するように、スケジュールを設定します。 たとえば、毎朝午前2時に1回実行します。 これにより、多くの古いデータで表が大きくなるのを防ぐことができます。 古いデータを使用するビッグ表では、パフォーマンスが低下します。
  • 削除オプション・パラメータは、インタフェース表からすべてのインポート・データを削除する1つの値にのみ設定できます。 このプロセスでは、インポートのステータスに関係なく、すべてのインタフェース表からすべてのデータが削除されます。
  • インタフェース表からの価格設定データの削除スケジュール済プロセスを実行できるのは、インポートの完了後のみです。 次のスケジュール済プロセスの実行と同時に実行することはできません:
    • 価格表のインポート・バッチ
    • 割引リストのインポート

その他

価格表の多数のカバレッジ品目のインポートまたは更新