3 WebLogic ServerサブシステムMBeanの概要
この章の内容は以下のとおりです。
さらに、WebLogicのセキュリティ管理に使用できるMBeanについては、「セキュリティMBeanの階層について」を参照してください。
ドメインおよびサーバー・ロギングの構成
表3-1 ドメインおよびサーバー・ロギングのMBean
| MBean | 構成する対象 |
|---|---|
LogMBean |
管理サーバーはドメイン全体のメッセージ・ログに対する Oracle WebLogic Server MBeanリファレンスのLogMBeanを参照してください。 |
LogFileMBean |
ログ・メッセージの格納時にWebLogic Serverインスタンスで使用されるログ・ファイル名と場所、ファイル・ローテーション条件、およびファイル数。 Oracle WebLogic Server MBeanリファレンスのLogFileMBeanを参照してください。 |
LogFilterMBean |
登録されたログの宛先にサーバー・インスタンスが送信するメッセージを決定するログ・フィルタ。各ログ・フィルタは ログ・フィルタは、ドメイン・レベルでもサーバー・レベルでも定義できます。 Oracle WebLogic Server MBeanリファレンスのLogFilterMBeanを参照してください。 |
ServerMBean |
サーバーのJTAトランザクション・ログ・ファイルのパス接頭辞。 Oracle WebLogic Server MBeanリファレンスのServerMBeanを参照してください。 |
WebServerMBean |
ロギングHTTPリクエスト。 Oracle WebLogic Server MBeanリファレンスのWebServerMBeanを参照してください。 |
VirtualHostMBean |
ユーザーが定義した仮想ホストのロギングHTTPリクエスト。 Oracle WebLogic Server MBeanリファレンスのVirtualHostMBeanを参照してください。 |
JMSServerMBean |
このJMSサーバーのメッセージ・ログ・ファイル。 Oracle WebLogic Server MBeanリファレンスのJMSServerMBeanを参照してください。 |
JMSサーバーおよびJMSシステム・モジュールの構成
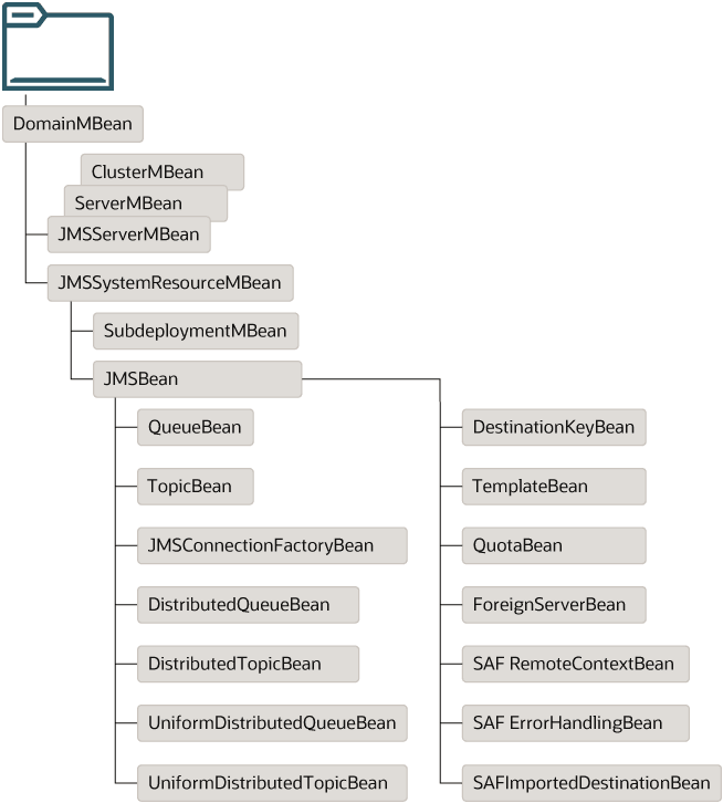
WebLogic Serverドメインでは、複数のMBeanがJMSサーバーおよびJMSシステム・モジュール・リソースを構成します。JMSサーバーはドメインのconfig.xmlファイルに保持され、クラスタ内の様々なWebLogic Serverインスタンスで複数のJMSサーバーを構成できます(独自の名前が付けられている場合)。JMXを使用してJMSシステム・モジュールが作成される場合、ドメイン・ディレクトリのconfig\jmsサブディレクトリにJMSシステム・モジュール記述子ファイルが作成され、ドメインのconfig.xmlファイルにJMSSystemResource要素としてそのモジュールへの参照が追加されます。この参照には、JMSシステム・モジュール・ファイルへのパス、およびこのシステム・モジュールがデプロイされるサーバーとクラスタのリストが含まれます。
表3-2にそれらのMBeanを示し、図3-2に構成MBean階層内でのMBeanの場所を示します。
表3-2 JMSサーバーおよびJMSシステム・モジュール・リソースのMBean
| MBean | 構成する対象 |
|---|---|
JMSServerMBean |
JMSサーバーは、JMSシステム・モジュール内のターゲット宛先リソース(キューおよびトピック)の管理コンテナとして機能する構成エンティティ。JMSサーバーの最も重要な役割は、JMSサーバーの宛先で受信されるすべての永続メッセージ用の永続ストアに関する情報を管理することと、JMSサーバーの宛先で作成される恒久サブスクライバの状態を管理することです。また、ターゲット宛先のコンテナとして、JMSサーバーに対して加えられた構成の変更または実行時の変更をすべての宛先に対して有効にできます。 Oracle WebLogic Server MBeanリファレンスのJMSServerMBeanを参照してください。 |
JMSSystemResourceMBean |
JMSシステム・リソースは、その定義がアプリケーションではなく、システム構成の一部であるリソース。リソースの記述子は、WebLogic構成ファイルを介してリンクされますが、別の記述子ファイル内に存在します。 Oracle WebLogic Server MBeanリファレンスのJMSSystemResourceMBeanを参照してください。 |
SubDeploymentMBean |
サブデプロイメントを使用すると、JMSモジュール内の一部のリソースをJMSサーバーへ、その他のJMSリソースをサーバー・インスタンスまたはクラスタへデプロイできます。スタンドアロンのキューまたはトピックでは、1つのJMSサーバーのみをターゲットとして指定できます。一方、接続ファクトリ、共通分散宛先(uniform distributed destination: UDD)、および外部サーバーでは、1つまたは複数のJMSサーバーやサーバー・インスタンス、またはクラスタをターゲットとして指定できます。このため、サブデプロイメントに複数のJMSサーバーをターゲットとするメンバーが含まれる場合、スタンドアロンのキューまたはトピックをそのサブデプロイメントに関連付けることはできません。UDDを使用すると、こうしたサブデプロイメントとも関連付けることができます。これは、UDDがドメイン内の複数のJMSサーバーに対してメンバーを分散させることを目的としているためです。 Oracle WebLogic Server MBeanリファレンスのSubDeploymentMBeanを参照してください。 |
JMSBean |
JMSモジュールBeanツリーの最上位。すべてのJMSモジュールはルートBean (親のないBean)としてJMSBeanを持ちます。 Oracle WebLogic Server MBeanリファレンスのJMSBeanを参照してください。 |
DestinationKeyBean |
宛先が受信メッセージに適用できる、一意のソート順を定義します。デフォルトでは、メッセージのソート順は、各メッセージの一意のJMSMessageIDに基づいて昇順にソートが行われる、FIFO (先入れ先出し)になります。ただし、LIFO (後入れ先出し)など、宛先に対して別のソート方式を使用するように宛先キーを構成することもできます。 Oracle WebLogic Server MBeanリファレンスのDestinationKeyBeanを参照してください。 |
DistributedQueueBean |
複数のJMSサーバーに分散されるが、単一の論理キューとしてJMSクライアントにアクセス可能な、一連のキューを定義します。分散キューは、ロード・バランシングおよび負荷分散に役立ち、スタンドアロンのキューと同じプロパティを多く持ちます。 Oracle WebLogic Server MBeanリファレンスのDistributedQueueBeanを参照してください。 |
DistributedTopicBean |
複数のJMSサーバーに分散されるが、単一の論理トピックとしてJMSクライアントにアクセス可能な、一連のトピックを定義します。分散トピックは、ロード・バランシングおよび負荷分散に役立ち、スタンドアロンのトピックと同じプロパティを多く持ちます。 Oracle WebLogic Server MBeanリファレンスのDistributedTopicBeanを参照してください。 |
ForeignServerBean |
現在のドメインの一部ではない、外部のメッセージング・プロバイダまたはリモートWebLogic Serverインスタンスを定義します。これは、他のベンダーのJMS製品と統合を行う際、またはローカルWebLogic JNDIツリーにおいて他のクラスタまたはドメイン内のWebLogic Serverのリモート・インスタンスを参照する際に、役立ちます。 Oracle WebLogic Server MBeanリファレンスのForeignServerBeanを参照してください。 |
JMSConnectionFactoryBean |
JMSクライアントに対する接続の作成に使用される、一連の接続構成パラメータを定義します。接続ファクトリは、JMSクライアントへ返される接続のプロパティを構成できるほか、デフォルトの配信、トランザクション、およびメッセージ・フロー制御パラメータについて構成可能なオプションを提供します。 Oracle WebLogic Server MBeanリファレンスのJMSConnectionFactoryBeanを参照してください。 |
QueueBean |
非同期のピア通信に使用される、ポイント・ツー・ポイント宛先のタイプを定義します。キューに配信されたメッセージは、1つのコンシューマにのみ配信されます。しきい値、ロギング、配信オーバーライド、配信エラーのオプションなど、キューの動作を多面的に構成できます。 Oracle WebLogic Server MBeanリファレンスのQueueBeanを参照してください。 |
QuotaBean |
宛先で使用できるシステム・リソースの割当てを制御します。たとえば、宛先で格納できるバイト数をQuotaリソースを使って構成できます。 Oracle WebLogic Server MBeanリファレンスのQuotaBeanを参照してください。 |
SAFRemoteContextBean |
JMS宛先のエクスポート元であるリモート・サーバー・インスタンスまたはクラスタのURLを定義します。また、リモート・クラスタまたはサーバーで認証および認可されるセキュリティ資格証明も含まれます。 Oracle WebLogic Server MBeanリファレンスのSAFRemoteContextBeanを参照してください。 |
SAFErrorHandlingBean |
SAFサービスがリモート宛先へのメッセージの転送に失敗した場合に行う処理を定義します。構成オプションには、エラー処理ポリシー(リダイレクト、ログ、破棄、または常に転送)、ログ・フォーマット、および送信の再試行に関するパラメータが含まれます。 Oracle WebLogic Server MBeanリファレンスのSAFErrorHandlingBeanを参照してください。 |
SAFImportedDestinationsBean |
インポート済みのストア・アンド・フォワード(SAF)宛先の集合を定義します。SAF宛先は、ローカル・サーバー・インスタンスまたはクラスタがリモート・サーバー・インスタンスまたはクラスタにメッセージを送信できるよう、ローカル・クラスタまたはサーバー・インスタンスにインポートされるリモート・サーバー・インスタンスまたはクラスタにおけるキューまたはトピックを表します。宛先のSAFエクスポートのパラメータが明示的に無効になっていない限り、デフォルトでは、すべてのJMS宛先が自動でエクスポートされます。SAFのインポートされた宛先の各集合は、リモートSAFコンテキスト・リソース、また必要に応じてSAFエラー処理リソースに関連付けられています。 Oracle WebLogic Server MBeanリファレンスのSAFImportedDestinationsBeanを参照してください。 |
TemplateBean |
複数の宛先について、一連のデフォルト構成設定を定義します。宛先でテンプレートが指定されているが、パラメータの値が明示的に設定されていない場合、そのパラメータは、指定済みのテンプレートからその値を取得します。 Oracle WebLogic Server MBeanリファレンスのTemplateBeanを参照してください。 |
TopicBean |
非同期のピア通信に使用される、パブリッシュ/サブスクライブ宛先のタイプを定義します。トピックに配信されたメッセージは、すべてのトピック・コンシューマに配信されます。しきい値、ロギング、配信オーバーライド、配信エラー、マルチキャストのパラメータなど、トピックの動作を多面的に構成できます。 Oracle WebLogic Server MBeanリファレンスのTopicBeanを参照してください。 |
UniformDistributedQueueBean |
共通の構成を持つ分散キューを定義します。そのメンバーは、すべての分散キュー・パラメータ(特に、重み付け、セキュリティ、永続性、ページング、および割当てにかかわるもの)について、一貫した構成を備えています。これらの共通分散キュー・メンバーは、共通分散キューのターゲット指定に基づき、JMSサーバー上に作成されます。共通分散キューは、メッセージのロード・バランシングおよび配信に役立つものであり、しきい値、ロギング、配信オーバーライド、および配信エラーのパラメータを含めて、スタンドアロン・キューと同じプロパティを多く備えています。 Oracle WebLogic Server MBeanリファレンスのUniformDistributedQueueBeanを参照してください。 |
UniformDistributedTopicBean |
共通の構成を持つ分散トピックを定義します。そのメンバーは、すべての分散キュー・パラメータ(特に、重み付け、セキュリティ、永続性、ページング、および割当てにかかわるもの)について、一貫した構成を備えています。これらの共通分散トピック・メンバーは、共通分散トピックのターゲット指定に基づき、JMSサーバー上に作成されます。共通分散トピックは、メッセージのロード・バランシングおよび配信に役立つものであり、しきい値、ロギング、配信オーバーライド、および配信エラーのパラメータを含めて、スタンドアロン・トピックと同じプロパティを多く備えています。 Oracle WebLogic Server MBeanリファレンスのUniformDistributedTopicBeanを参照してください。 |
JDBCリソースの構成
JDBCリソース(データ・ソースまたはマルチ・データ・ソース)を、WebLogicリモート・コンソールまたはWebLogic Scripting Tool (WLST)を使用して作成すると、WebLogic Serverはドメイン・ディレクトリのサブディレクトリconfig/jdbcにJDBCモジュールを作成し、ドメインの構成ファイル(config.xml)にモジュールへの参照を追加します。
表3-3にそれらのMBeanを示し、図3-3に構成MBean階層内でのMBeanの場所を示します。
表3-3 JDBCリソースのMBean
| MBean | 構成する対象 |
|---|---|
JDBCSystemResourceMBean |
データ・ソース・モジュールから作成されたJavaBeanのコンテナ。ただし、JDBCデータ・ソースに対するJMXのアクセスは、すべてJDBCSystemResourceMBean経由で行われます。データ・ソース・モジュールから作成された個々のJavaBeanに直接アクセスすることはできません。 Oracle WebLogic Server MBeanリファレンスのJDBCSystemResourceMBeanを参照してください。 |
JDBCDataSourceBean |
JDBCデータ・ソースBeanツリーの最上位。すべてのJDBCデータ・ソースは、ルートBean (親のないBean)としてJDBCDataSourceBeanを持ちます。 Oracle WebLogic Server MBeanリファレンスのJDBCDataSourceBeanを参照してください。 |
JDBCDriverParamsBean |
データ・ソースのドライバ・パラメータを格納します。データ・ソースで使用されるJDBCドライバ用の構成パラメータは、ドライバ・パラメータBeanを使用して指定します。 Oracle WebLogic Server MBeanリファレンスのJDBCDriverParamsBeanを参照してください。 |
JDBCConnectionPoolParamsBean |
データ・ソースの接続プール・パラメータを格納します。データ・ソースの接続プールの構成パラメータは、接続プールのパラメータBeanを使用して指定します。 Oracle WebLogic Server MBeanリファレンスのJDBCConnectionPoolBeanを参照してください。 |
JDBCDataSourceParamsBean |
データ・ソースの基本使用パラメータを格納します。データ・ソースの基本使用のための構成パラメータは、データ・ソースのパラメータBeanを使用して指定します。 Oracle WebLogic Server MBeanリファレンスのJDBCDataSourceParamsBeanを参照してください。 |
JDBCXAParamsBean |
データ・ソースのXA関連パラメータを格納します。 Oracle WebLogic Server MBeanリファレンスのJDBCXAParamsBeanを参照してください。 |
JDBCOracleParamsBean |
データ・ソースのOracleデータベース関連のパラメータが含まれます。 『Oracle WebLogic Server MBeanリファレンス』のJDBCOracleParamsBeanに関する項を参照してください。 |


