契約条件のオーサリングの仕組み
このトピックでは、「契約の管理」ページまたは契約作業領域で、「契約の作成」タスクと「契約の編集」タスクを選択して契約を作成または編集するときの、「契約条件」タブでの契約条件のオーサリングについて、その概要を説明します。
契約条件オーサリング中に実施できる処理は、実装、権限および契約タイプに依存します。 一部の契約では契約条件が契約条件テンプレートからすでに設定されており、契約条件ライブラリからの条項の追加および削除のみ許可されます。 別の契約では非標準条項を作成できたり、追加条項が必要かどうかを決定するために質問に回答します。 さらに別の契約では契約条件を別の文書で添付し、アプリケーションのオーサリング機能をまったく使用しないこともあります。
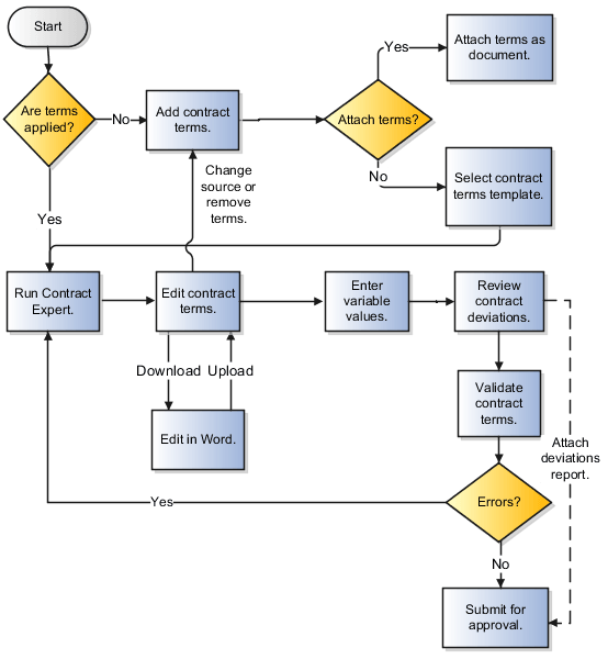
次の図は、契約条件オーサリング・プロセスを示しています:
「契約条件」タブで契約条件が適用されない場合は、契約条件テンプレートを選択するかファイル内の契約条件を添付することで、契約条件を追加する必要があります。 契約条件テンプレートを選択すると、タブにそのテンプレートの契約条件が移入されます。 契約条件を文書として添付することを選択した場合は、アプリケーションの外部で作業を続行する必要があります。
一部の契約条件テンプレートでは、契約エキスパート機能を実行し、さらに条項が必要かどうかを決定する追加情報を入力する必要があります。 契約条件は、アプリケーション内で編集することも、アプリケーションの外部でMicrosoft Word 2007を使用して編集することもできます。
変更項目の欠落している値を入力する必要があります。 オプションで、別の契約条件テンプレートに切り替えるか文書内の条件を添付することで、契約条件のソースを変更できます。 または、すべての契約条件を完全に削除できます。契約条件ライブラリで条項の更新をチェックすることもできます。
テンプレートから適用された契約条件に対する変更の詳細を報告するレポートを実行でき、差分レポートを契約とともに承認のために発行できます。
承認のために契約を発行する前の最後のステップは、契約条件を評価し、エラーを取り除くことです。
契約条件のソースの指定
契約条件オーサリング・プロセスの最初のステップは、契約条件のソースを指定することです。 契約ソースは、契約条件テンプレートまたは外部文書のいずれかが可能です。
契約エキスパートの実行
一部の契約条件テンプレートでは、追加条項を追加する必要があるかどうかを決定するために契約エキスパート機能を実行することが要求されます。 「条項」タブの契約条件のプレビュー・リージョンの前にある「契約エキスパートの最終実行日」インジケータで、契約エキスパートを実行する必要があるかどうかがわかります。 「契約エキスパートの実行」処理を選択して契約エキスパートを実行すると、契約エキスパートにより契約変更項目の値の入力と質問への回答が要求されることがあります。 契約エキスパートを要求された契約で実行しないと、契約検証時に警告メッセージを受け取ります。
契約条件の編集
契約に応じて、条項とセクションを追加、移動および削除できます。 たとえば、標準条項を追加したり、既存の条項の代替条項を置換したり、標準条項を編集したり、契約に固有の非標準条項を作成できます。
-
アウトラインを使用して、契約条件を編集できます。 アウトラインで条項を選択して、条項をプレビューできます。
-
アプリケーションの外部でMicrosoft Wordを使用して契約条件を編集できます。 「契約のダウンロード」処理を選択して契約条件をファイルにエクスポートし、編集を行い、「契約のアップロード」または別の契約へのアップロード処理を選択して変更をアプリケーションにインポートします。
契約条件の編集時には、次の点に注意してください:
-
箇条書きリストの手動挿入はエディタではサポートされていません。かわりにハイフンを使用するか、インポート機能を使用してください。
-
インポートされた句については、XML Wordファイルのインデントを第1レベルの採番方式で1 cmまたは0.4インチに設定します。
欠落している変数値の入力
「変更項目値の編集」処理を選択して欠落している変更項目値を入力します。 「条項」タブでは、「待ち状態の変更項目」インジケータに欠落している値の数が表示されます。 契約を承認のために発行する前に、欠落しているすべての値を入力する必要があります。 欠落している変更項目値があると、契約検証時に警告が生成されます。 この処理を使用した変更項目値の入力は、契約エキスパートを実行してこれらの値を入力することと同じです。
条項更新のチェック
「条項更新のチェック」処理を選択して契約条件ライブラリにより最新の条項バージョンがあるかどうかをチェックします。
契約ソースの変更および契約条件の削除
「契約ソースの変更」処理を選択して契約条件のソースを、あるテンプレートから別のテンプレートに、あるテンプレートから添付に、ある添付からテンプレートに変更します。
-
テンプレートを変更すると、アプリケーションでは元のテンプレートに追加されたすべてのセクションと条項(編集されたセクションと条項を含む)を削除します。 追加された新規条項のみが「未割当」セクション見出しの下に保持されます。
-
ファイル内の契約条件を添付してテンプレートから適用された契約条件を置き換える場合は、テンプレートから適用された条件を参照用として保持できます。 添付されている契約条件をテンプレートから適用される条件に置き換えた場合、添付は契約文書の1つとして保存されます。
-
「契約条件の削除」処理を選択して契約からすべての契約条件を削除します。 契約条件を削除すると、すべての契約条件文書が削除されます。
差分のレビューと契約条件の検証
「非標準契約のレビュー」処理を選択して、契約の契約条件と契約条件テンプレートの契約条件間の差異をリストしたレポートを生成します。 差分レポートのリストは次のとおりです。
-
追加、編集または削除された標準条項
-
標準条項に替えて選択された代替条項
-
この契約用に作成された非標準条項
-
契約エキスパートが推奨した条項のうち欠落している条項
-
期限切れの条項バージョン
-
ポリシー差異
承認のために契約が発行されたときに承認者に送信される通知に対して、コメント付きのレポートを添付できます。 レポートは、最新の情報が含まれることを保証するために、契約の発行時に自動的にリフレッシュされます。 既存のコメントはすべて、次の場合に契約から削除されます。
-
承認者が契約を否認または再発行する。
-
ユーザーが承認プロセスを停止し、承認のために再度送信する。
これらの処理が実行されると、新しい承認ワークフローがトリガーされ、その結果、既存のすべてのコメントが削除されます。
「契約条件の検証」処理を選択して契約条件を承認のために発行する準備が整っているかどうかを確認します。 検証では、エラーと警告の両方を生成できます。 エラーは修正する必要があります。 警告の修正は任意です。 たとえば、次に該当する場合にエラーが発生します。
-
契約条件の中に、契約条件ライブラリ管理者が更新した、保留中にした、または非アクティブにした条項が含まれている。
-
契約条件テンプレートが非アクティブである。
-
契約条件に非互換の条項が含まれている。
-
契約条件のセクションに条項が含まれていない。
-
契約条件の修正条項に説明が含まれていない。
-
契約変更項目の一部に値が指定されていない。
契約条件テンプレートの要求に従った契約エキスパートの実行を行わなかった場合、または契約エキスパートの質問に対して回答しなかった質問がある場合は、警告が表示されます。 承認するために契約を送信しようとすると、アプリケーションによって検証プロセスが自動的に実行され、その時点で残っているエラーと警告が表示されます。
購入契約と販売契約の両方について、Microsoft WordとPDFバージョンの非標準レポートをダウンロードできます。 非標準レポートの関連データ・モデルXMLには、特定の契約からのすべてのタグと値がリストされています。 属性をOracle Business Intelligence PublisherのSupplierContractDeviationsおよびCustomerContractDeviationsテンプレートに追加できます。 契約の標準属性、付加フレックスフィールド、カスタム属性、カスタム子オブジェクトおよび関連オブジェクト属性がサポートされています。 この機能は、標準およびカスタム属性を非標準レポートに出力というオプトイン・オプションで制御されます。 このオプトインはアプリケーションの「設定および保守」領域から有効にできます。
オプト・インした場合:
-
データ・モデルXMLに新しいバージョンのXMLが表示され、ここにサポートされているすべての標準属性、カスタム属性および値を持つカスタム・オブジェクトが表示されます。
-
データ・モデルXMLに従って標準属性およびカスタム属性を追加すると、これらの属性の値が非標準レポートに表示されるようになります。
オプトインしなかった場合:
-
データ・モデルXMLには古いバージョンのXMLが表示されます。ここには、この機能が導入される前にサポートされていたすべての標準属性が表示されます。
-
非標準レポートにリストされていないタグをデータ・モデルXMLに追加した場合、それらの属性の値はレポートに表示されません。
デフォルトでは、非標準レポートには、システム変更項目名とユーザー変更項目名が表示されます。 変更項目名のかわりに値を表示する場合は、オプトイン・オプションサプライヤ契約および顧客契約の契約非標準レポートに変更項目値を表示を使用します。 このオプトインはアプリケーションの「設定および保守」領域から使用できます。
調達契約固有の内容:
-
SupplierContractDeviationsテンプレートに購買(購買オーダーおよび購買契約)に関連する標準属性を追加して、それらの値をレポートに表示するには、の順に展開します。
-
SupplierContractDeviationsテンプレートに、サポートされているソーシング(ネゴシエーション)関連の標準属性を追加して、これらの値をレポートに表示するには、の順に展開します。