El proceso de Tax Reporting le permite preparar una provisión de impuestos completa basada en los números del acumulado anual. El proceso de provisión global se inicia en el nivel de entidad legal en el estándar de generación de informes deseado (por ejemplo, US GAAP e IFRS) y en la moneda local.
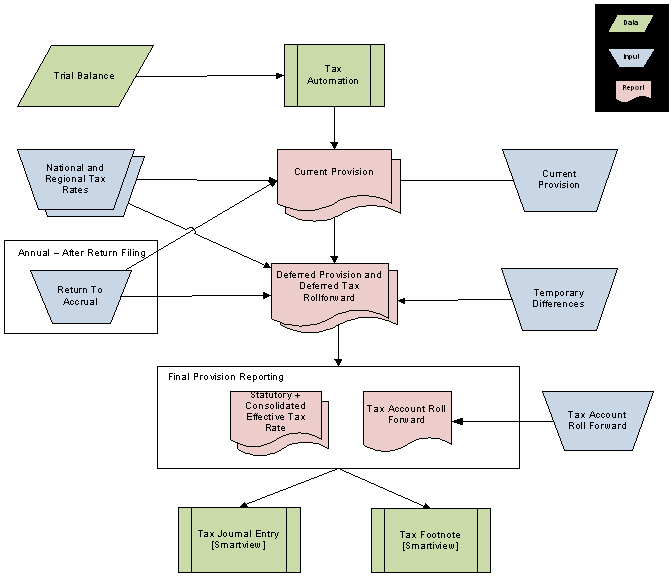
En el siguiente diagrama de flujo, se detalla el proceso fiscal de Tax Reporting.

Introducir el resto de datos mediante los formularios de datos creados previamente o a través de envíos desde Oracle Smart View for Office. Estos datos incluyen: