Le processus Tax Reporting vous permet de préparer des provisions pour impôts complètes en fonction des chiffres cumulés annuellement. Le processus de provisionnement global démarre au niveau de l'entité juridique dans la norme de reporting (par exemple, US GAAP et IFRS) et la devise locale de votre choix.
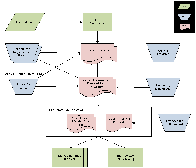
L'organigramme suivant détaille le processus d'imposition dans Tax Reporting.

Saisissez les données restantes à l'aide des formulaires préconçus, ou via des soumissions issues d'Oracle Smart View for Office. Il s'agit des données suivantes :