税预提流程

使用 Tax Reporting 流程,可以基于年初至今数字编制完全税预提。全局预提流程采用所需的报告标准(例如 US GAAP 和 IFRS)以及本地货币在法人实体级别开始。

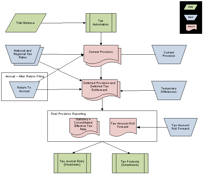
以下流程图详细介绍了 Tax Reporting 税务流程。


税预提流程
  • 按法人实体将试验用余额数据导入Tax Reporting
  • 运行合并以使用来自试验余额的数据(例如,税前净利润以及所选的永久性和暂时性差异)加载和填充预提调度。此步骤可以确保本期预提的起点等于法人实体的财务报表中的税前收入。
  • 使用预构建的数据表单或者通过 Oracle Smart View for Office 中的提交输入剩余数据。此数据包括:

    • 全国性和区域性税率
    • 税前收入调整或重新分类的非自动化金额
    • 永久性和暂时性差异的非自动化金额
    • 任何其他预提项
    • 申报与预提差异调整金额
    • 税帐户前滚中的手动活动(例如付款、退款、重新分类)
    • 对自动化金额的任何调整以去除试算表内可能存在的差异(例如,膳食和招待中包括的差旅费用)
  • 系统会计算以下结果:
    • 本期预提
    • 递延预提
    • 递延税项前滚
    • 以报表或本地货币表示的法定和合并实际税率
    • 税帐户前滚
  • 在税预提全国性群集中查看以下表单:
    • 本期预提
    • 暂时性差异
    • 递延税额
    • 合并的实际税率
    • 全国性实际税率
    • 纳税帐户前滚
  • 使用 Smart View 创建以下分录和脚注
    • 税日记帐分录(基于税帐户前滚)
    • 税脚注(基于本期预提和递延税前滚)