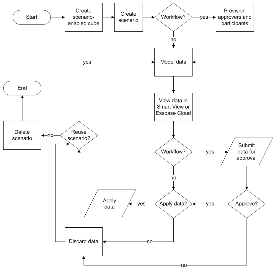
Você pode analisar um cenário usando um workflow de aprovação opcional. Como alternativa, ao trabalhar com um cenário, você pode alterar valores dos dados no cenário e confirmar as alterações no cubo (ou rejeitá-las), sem passar por um processo de aprovação.
As alterações de status e o workflow do cenário são afetados pelo número de participantes e aprovadores de um cenário em questão. Com participantes, mas nenhum aprovador, os participantes não têm a opção de submeter o cenário para aprovação e não há opção para aprovar ou rejeitar o cenário. Sem participantes e sem aprovadores, o proprietário do cenário faz as alterações e as aplica. Novamente, não há processo de aprovação.
O status Rejeitado é o mesmo que Em Andamento, em que todos os participantes podem fazer alterações para alcançar o status de aprovado.
Se o administrador do sistema tiver ativado o envio de e-mails do Essbase, os participantes apropriados do cenário receberão notificações por e-mail sobre alterações de cenário.
Para configurar notificações por e-mail SMTP:
SMTP controla saída de e-mail.
Quando o e-mail SMTP estiver configurado, os participantes do cenário começarão a receber e-mails quando seus cenários mudarem de status, propriedade, prioridade e data de vencimento.
Quando usuários são adicionados ao sistema, o e-mail é um campo opcional. Se ele não tiver sido preenchido, esse usuário não poderá receber e-mails mesmo que participe dos cenários.
| Estado do Cenário | E-mail para | Com Cópia | Assunto do E-mail |
|---|---|---|---|
| Criar cenário | Participante, aprovador | Proprietário | Você está convidado a participara do cenário <nome do cenário> |
| Submeter | Aprovador | Proprietário, participante | O cenário <nome do cenário> foi submetido à aprovação |
| Aprovar | Proprietário | Participante, aprovador | O cenário <nome do cenário> foi aprovado |
| Rejeitar | Proprietário | Participante, aprovador | O cenário <nome do cenário> foi rejeitado pelo <usuário> |
| Aplicar | Participante | Proprietário, aprovador | O cenário <nome do cenário> foi atualizado |
| Excluir | Participante, aprovador, proprietário | Deletando usuário | O cenário <nome do cenário> foi excluído |
| Ação de atualização
Pode ser uma alteração na propriedade, prioridade ou data de vencimento. |
Participante, aprovador | Proprietário | O cenário <nome do cenário> foi atualizado |
Um cenário existente pode ser atualizado (consulte Ação de atualização na tabela) para alterar o proprietário, a prioridade ou a data de vencimento. Se, por exemplo, a data de vencimento do cenário for alterada, os participantes receberão um e-mail indicando a nova data de vencimento. A data de vencimento antiga aparecerá riscada, para que fique claro quais informações sobre o cenário foram atualizadas.
Para criar um cenário, especifique as informações gerais sobre ele, inclusive como criar o nome de um cenário, selecionar uma data de vencimento, um aplicativo e um cubo e escolher se deseja usar valores calculados. Em seguida, adicione usuários e defina se cada um será um participante ou um aprovador.
Consulte também: Noções Básicas de Atribuições de Usuário e Workflow do Cenário.
Como um usuário de cenário, você pode modelar fatias de dados em seu próprio cenário.
Depois de submeter um cenário à aprovação, ninguém poderá gravar nesse cenário.
Depois que o proprietário do cenário submete à aprovação, o aprovador tem a opção de aprovar ou rejeitar as alterações no cenário, e o proprietário do cenário é notificado da ação. Faça log-in como aprovador para poder aprovar ou rejeitar um cenário.
Depois que um cenário é aprovado, o proprietário pode aplicar as alterações no cubo.
Você pode aplicar alterações de dados pela página Cenário na interface Web do Essbase, ou usando o comando de cálculo DATAMERGE.
Quando você aplica alterações de dados, as alterações armazenadas no cenário substituem os dados básicos.
Na interface web do Essbase, clique em Cenários.
Ao lado do cenário aprovado, em Ações, clique em Aplicar.
Se você tiver a atribuição de administrador de serviços ou for um usuário de cenário (participante, aprovador ou proprietário), poderá copiar um cenário. Você poderá copiar cenários em qualquer ponto do workflow de cenários, antes de Excluir Cenário. O estado de aprovação do cenário copiado é redefinido como Em Andamento.
Você pode excluir um cenário na interface Web do Essbase.
Como há um número fixo de sandboxes disponíveis em um cubo, você poderá precisar liberar sandboxes de cenários inativos. Após a exclusão do cenário associado, a sandbox fica vazia e é automaticamente retornada ao pool de sandboxes disponíveis.
Para reutilizar uma sandbox associada a um cenário, é preciso excluir o cenário.
Você pode analisar um cenário usando um workflow de aprovação opcional.
As designações de atribuição de usuário do cenário determinam o workflow dos cenários. Você deve ter pelo menos um aprovador para ativar o workflow do cenário. Sem um aprovador, os participantes não têm a opção de submeter o cenário à aprovação, por exemplo, e não há opção para aprovar ou rejeitar o cenário.
A única ação para cenários sem pelo menos um aprovador é Aplicar. Sem um aprovador, o proprietário do cenário ainda pode alterar os valores de dados no cenário e aplicar alterações de dados no cubo (ou rejeitá-las), sem passar por um processo de aprovação.
Os Participantes podem participar de uma análise "what-if". Eles devem ter a atribuição de usuário Atualização de Banco de Dados ou Acesso ao Banco de Dados. A adição de participantes não é obrigatória.
Os Aprovadores monitoraram o processo e aprovam ou rejeitam cenários. Eles devem ter Acesso ao Banco de Dados ou uma atribuição mais elevada. Os cenários podem ter vários aprovadores, em cujo caso cada um deve aprovar o cenário para que ele possa ser submetido.
Os participantes e aprovadores com a atribuição de usuário Acesso ao Banco de Dados não poderão gravar em um cenário enquanto não receberem acesso de gravação por meio de um filtro.
Participantes e aprovadores não são obrigatórios. O proprietário do cenário pode alterar valores de dados no cenário e confirmar alterações de dados no cubo (ou rejeitá-las) sem designar participantes ou aprovadores.
