Du kan granska ett scenario med ett valfritt arbetsflöde för godkännande.
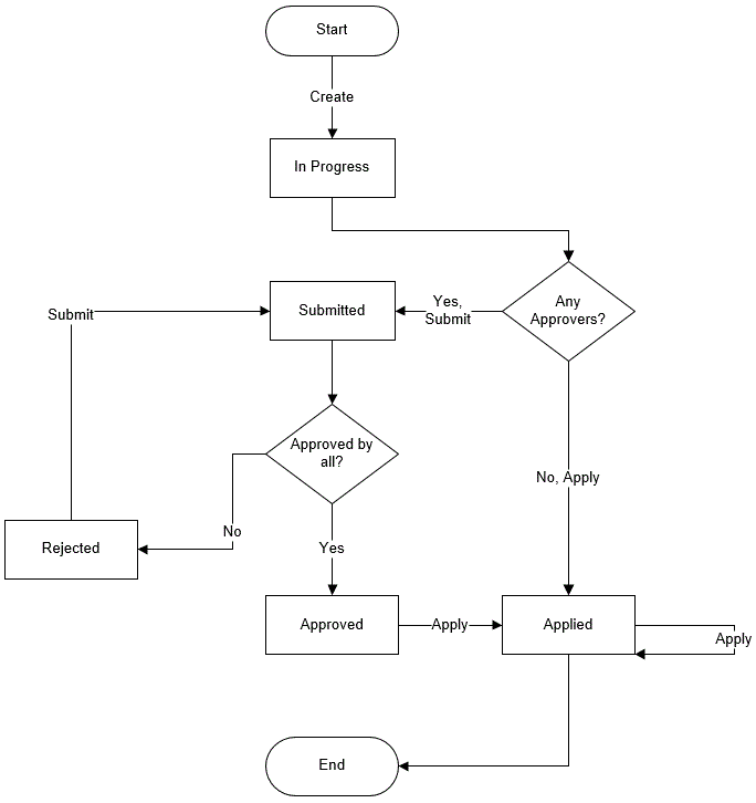
Tilldelningar av scenarioanvändarrollen fastställer arbetsflödet för scenarier. Du måste ha minst en godkännare för att aktivera scenarioarbetsflödet. Utan en godkännare kan deltagarna till exempel inte skicka scenariot för godkännande, och det finns inget alternativ att godkänna eller avslå scenariot.
Den enda åtgärden för scenarier utan minst en godkännare är Använd. Utan en godkännare kan scenarioägaren fortfarande ändra datavärden i scenariot och använda dataändringar på kuben (eller avslå dem), utan att gå genom en godkännandeprocess.
Deltagare kan delta i en konsekvensanalys. De måste ha användarrollen Databasuppdatering eller Databasåtkomst. Det är inte obligatoriskt att lägga till deltagare.
Godkännare övervakar processen och godkänner eller avslår scenarier. De måste ha användarrollen Databasåtkomst eller högre. Scenarier kan ha flera godkännare och i sådana fall måste var och en av dem godkänna scenariot innan det kan skickas.
Deltagare och godkännare med användarrollen Databasåtkomst kan inte skriva till ett scenario förrän de tilldelas skrivåtkomst via ett filter.
Deltagare och godkännare är inte obligatoriska. Scenarioägaren kan ändra datavärden i scenariot och bekräfta dataändringar i kuben (eller avslå dem), utan att ange deltagare eller godkännare.
