The Withholding Process
To utilize the withholding feature for government contracts, there are several steps that you must complete. You must set up your contract to include withholding criteria, and then run all the necessary processes to generate the withholding and release transaction rows.
This section discusses:
-
Contract withholding setup.
-
The withholding process.
Contract Withholding Setup
To set up a contract for withholding processing, you must set up your contract using the contract classification of Government, and associate rate-based products with the contract. Only rate-based contract lines can be associated with withholding criteria. After the contract is created, you can define the terms and conditions for withholding and releasing amounts for the contract line, and manage withholding processing for the contract.
To set up a contract for withholding processing, complete the following steps:
-
Define a contract with a contract classification of Government.
-
Add rate-based products to the contract.
-
Assign a rate plan to the withholding applicable contract line.
-
Assign projects and activities to the withholding applicable contract line.
-
Define withholding and release terms and processing criteria for the withholding applicable contract line.
-
Set up billing and revenue plans for the contract lines.
-
Activate the contract.
The Withholding Process
When calculating withholding, the system uses the most current transaction data available in the Project Resource Summary (CA_PR_SUMM) table in PeopleSoft Project Costing, including any previously processed withholding or release rows. To ensure that the data being used is up to date, it is recommended that you run all pricing, PeopleSoft Contracts, and PeopleSoft Billing processes for any withholding eligible transactions prior to processing withholding and release rows. Any errors for these transactions should first be corrected in PeopleSoft Contracts or PeopleSoft Project Costing prior to processing withholding and releases.
Note:
Because the transaction data that is used to calculate withholding amounts is stored in the Project Resource Summary (CA_PR_SUMM) table in PeopleSoft Project Costing, you must run the Refresh Summary Tables process (PC_SUM_RFSH) prior to calculating withholding, to insure that you are using the most current transaction and inception to date (ITD) data for your withholding calculations.
See PeopleSoft Project Costing: Performing Flexible Analysis.
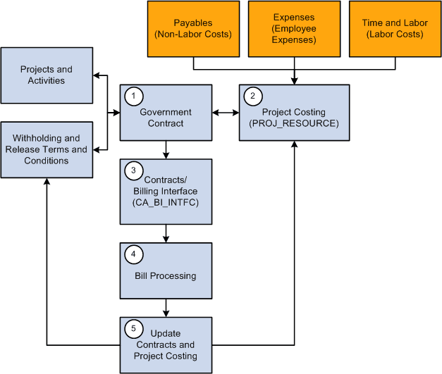
This process flow diagram illustrates the process flow associated with withholding and release processing:
This example illustrates the Contracts withholding process flow.

The following steps describe the Contracts withholding process flow:
-
After you have set up your contract, associated projects and activities to the contract line, specified withholding and release criteria, and activated your contract and billing plans, you can begin processing withholding and release bill lines.
-
Withholding applicable transactions are processed from feeder applications such as Expenses, Payables, or PeopleSoft Time and Labor, and are stored in PeopleSoft Project Costing in the Project Transaction (PROJ_RESOURCE) table.
-
Withholding applicable transactions, as well as processed withholding and release transactions, are selected or examined by the Contracts Withholding Calculation process (CA_WTH_CALC) when you run the Contracts/Billing Interface process (CA_BI_INTFC).
Based on the withholding criteria specified for the contract line, the system calculates the withholding amount, and generates withholding and release transaction rows and passes them on to PeopleSoft Billing.
Note:
Limit processing is performed prior to calculating any withholding amounts for a transaction. Any transactions that do not pass limit checking are not available for withholding calculations and creation.
-
PeopleSoft Billing processes the withholding and release rows sent from PeopleSoft Contracts, and generates invoices with withholding or release rows calculated and displayed according to the withholding and release terms defined for the contract line.
-
After the invoices are finalized, you must update PeopleSoft Contracts and PeopleSoft Project Costing with the processed data. The Update Projects/Contacts Data process (BIPCC000) updates the Billing Distribution status to D (Distributed), populates the Project Costing Temporary tables with data for the withholding, release, and adjustment rows (if any), and updates the release row status in PeopleSoft Contracts to Complete.
The Projects Retrieve Billing Items process (PC_BI_TO_PC) updates the Project Costing Project Transaction (PROJ_RESOURCE) table with the data for the withholding, release, and adjustment rows, as well as, any associated distribution statuses.