Loading External Expense Data
Page Used to Load External Expense Data
| Page Name | Definition Name | Usage |
|---|---|---|
|
RUN_EXDATALD |
Load data from outside sources into PeopleSoft Expenses tables. |
Understanding the Load External Data Process
PeopleSoft Process Scheduler runs the Load External Data process at user-defined intervals. This process drives all external data loading programs. Depending on the data source, the Load External Data process runs the appropriate program.
The Include Account Maintenance and Update Profile for New Account options on the Installation Options - Expenses page determine if credit card maintenance is processed, and whether updates of new accounts to existing employees occur automatically. If these options are selected, the Load External Data process for American Express, Visa and MasterCard (CDF3) adds new accounts to existing profiles and updates the employee profile and corporate card information in Expenses for these fields. For MasterCard (CDF2), only existing profiles are updated and no new accounts are created for existing employee profiles.
-
Card Member Account Number.
-
Account Status.
-
Account Credit Limit.
-
Transaction Limit.
-
Anniversary/Issue Date.
-
Expiration Date.
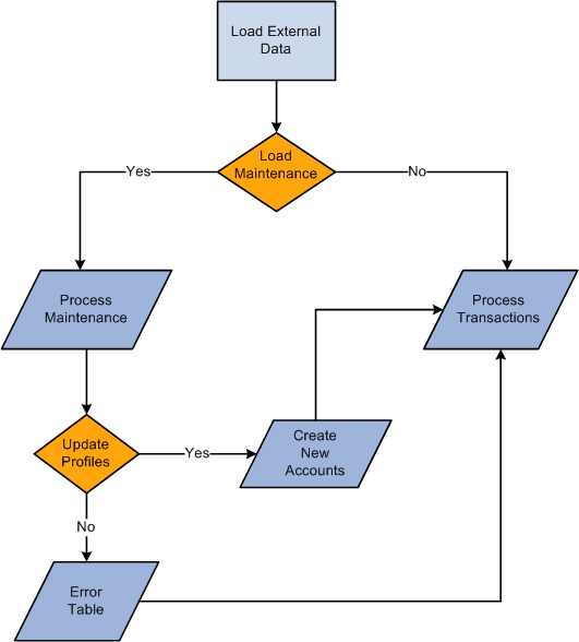
This diagram illustrates the Load External Data process flow for account maintenance. If the account number for an employee does not exist and the employee identifier exists in the credit card supplier file, then the new account is created. If the account number for an employee does not exist and the employee identifier does not exist in the credit card supplier file, then the rows are inserted into an error table.

During the Load External Data process for account maintenance:
-
Data is loaded from a file that is received from a credit card supplier containing credit card account maintenance records.
-
American Express provides a separate file containing account maintenance.
-
Visa and MasterCard include account maintenance as another record type in the same file containing the account transactions.
-
-
Maintenance to an existing account occurs if the account number from the credit card supplier can be matched with an existing account in the PeopleSoft system.
The update of a new account to an existing employee occurs if the employee identifier from the credit card supplier is valid and matches an existing employee id in the PeopleSoft system.
-
Maintenance records that are not matched to an employee profile are written to an error table where they can be reviewed using the Corporate Card Maintenance Errors page.
Records that are reviewed can be reloaded to update the appropriate employee profile, or the profile can be updated manually.
WARNING:
If you are an HCM customer and use this feature in PeopleSoft Expenses, you should ensure that the HCM business process does not inadvertently overlay employee profile updates from the credit card issuer when running the data sync process between HCM and Expenses.
MasterCard and Visa
For MasterCard and Visa, if you select the Reprocess Corporate Card Maintenance Errors check box, the Load External Data is automatically selected. You can run the Reprocess Corporate Card Errors and Reprocess Corporate Card Maintenance Errors at the same time. The Reprocess Corporate Card Maintenance Errors process will run first. You can also select the Reprocess Corporate Card Errors or the Reprocess Corporate Card Maintenance Errors check box.
This table explains the type of data that loads when the check boxes are selected or deselected:
| Load External Data | Reprocess Corporate Card Errors | Reprocess Corporate Card Maintenance Errors | Description |
|---|---|---|---|
|
Selected |
Deselected |
Deselected |
The file name is required and flat file loads. |
|
Selected |
Selected |
Deselected |
The file name is not required and only transaction errors load. |
|
Selected |
Selected |
Selected |
The file name is not required and all errors load. |
|
Selected |
Deselected |
Selected |
The file name is not required and only maintenance errors load. |
|
Deselected |
Deselected |
Deselected |
The system issues an error instructing you to select something. |
|
Deselected |
Selected |
Selected |
This is not a valid combination. The system will automatically select the Load External Data check box. |
Load External Data Sources Page
Use the Load External Data Sources page (RUN_EXDATALD) to load data from outside sources into PeopleSoft Expenses tables.
Navigation:
This example illustrates the fields and controls on the Load External Data Sources page. You can find definitions for the fields and controls later on this page.

Use this page to select the source of the credit card data that is to be loaded into your system. The additional fields for each row depend on the option selected in the Data source field.
| Field or Control | Description |
|---|---|
|
SetID Card Issuer |
Select the SetID for the Card Issuer. This column only appears when the Credit Card Multiple Vendor option is selected on the Application Fundamentals: Installation Options - Expenses Page. |
|
Card Issuer |
Select required card issuer to load corresponding card data. |
|
Data Source |
Select a source. Options are:
Note: The file for American Express account maintenance (KR1205 and GL 1205) is sent one time per week. Therefore, you should select and run American Express – GL 1205 or KR1205 in the Data Source field prior to running the Load External Data process for the American Express – GL 1025 or KR1025 data source. This ensures that all maintenance and file updates occur prior to processing transactions |
|
Load External Data |
Select to load data files that you specify in the File Name field into PeopleSoft Expenses tables. The Load External Data process loads valid data into the EX_TRANS table and loads invalid data into supplier-specific error tables. |
|
File Name |
Enter the path and name of the file that contains the data that you want to process. |
|
Load Hotel Folio |
Select to indicate that you are loading hotel transactions. This option is displayed only when the value in the Data Source field is American Express. |
|
Reprocess Corporate Card Errors |
Select to have the Load External Data process reprocess credit card transaction data that has been corrected using the Resolving Credit Card Transaction Errorspages. |
|
Reprocess Corporate Card Maintenance Errors |
Select to have the Load External Data process reprocess credit card maintenance data that has been corrected using the Credit Card Maintenance Errors pages. This option is displayed only when the value in the Data Source field is American Express - Members List, MasterCard, or Visa. |
|
Override File Check |
Select to indicate that you want all processing edits to be skipped only when processing America Express data. The processing edits that are skipped are those that try to verify that the data source selected matches the American Express file that is being loaded. These edits are to ensure that the header is not sent from American Express, and then you have the ability to process the file regardless. |
|
Folio File Name |
Enter the name of the folio file. This option is displayed only when the value in the Data Source field is American Express. |