PeopleSoft Maintenance Management Integration Touchpoints
PeopleSoft Maintenance Management integrates with these PeopleSoft applications.
-
PeopleSoft Asset Management.
-
PeopleSoft Project Costing.
-
PeopleSoft Purchasing.
-
PeopleSoft Expenses.
-
PeopleSoft General Ledger.
-
PeopleSoft Inventory.
-
PeopleSoft IT Asset Management.
-
PeopleSoft Payables.
-
PeopleSoft eProcurement
-
PeopleSoft Lease Administration.
-
PeopleSoft Resource Management.
-
PeopleSoft Program Management.
-
PeopleSoft CRM.
-
PeopleSoft Time and Labor.
-
PeopleSoft Northern Payroll.
-
PeopleSoft Global Payroll.
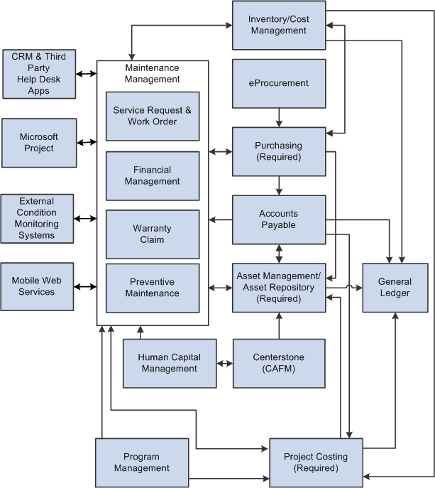
The following diagram illustrates how PeopleSoft CRM and third part help desk applications, Microsoft Project, external condition monitoring systems, Mobile Web Services, PeopleSoft Expenses, PeopleSoft Inventory and Cost Management, PeopleSoft eProcurement and Purchasing, PeopleSoft Accounts Payable, PeopleSoft Asset Management, Centerstone CAFM, PeopleSoft HCM, PeopleSoft Program Management, and PeopleSoft Project Costing integrate with Maintenance Management. Ultimately the Maintenance Management and subsystem accounting entries are posted in PeopleSoft General Ledger.
How PeopleSoft CRM and third part help desk applications along with several services integrate with Maintenance Management

The integration considerations are discussed in the implementation topics of this documentation.
Supplemental information about third-party application integrations is located on Oracle's My Oracle Support web site. Third-party products that are used by PeopleSoft Maintenance Management are:
-
Microsoft Project 2007.
-
Search Framework search engine.