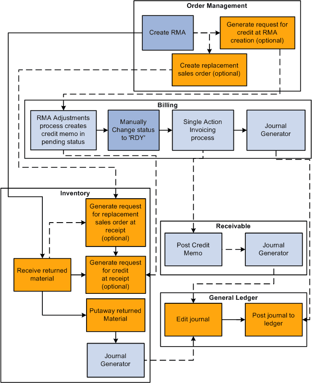
RMA Process Flow
The following diagram illustrates the process flow for returned materials.
RMA process flow

Note:
You run Journal Generator from either PeopleSoft Billing or Receivables, not both.
You must have PeopleSoft Order Management installed to request credit upon returned material receipt in PeopleSoft Inventory.