Matching Types
The system performs several types of matching:
-
Two-way matching compares vouchers and purchase orders if the Receiving Required option for the purchase order is Do Not Receive or Optional.
-
Three-way matching compares vouchers, purchase orders, and receipts if the Receiving Required option is Required and the Inspection Required option is not selected for the receiver.
-
Four-way matching compares vouchers, purchase orders, receivers, and inspections if receiving is required and inspection is required.
-
Receipt-only matching compares vouchers to non-purchase order receipts.
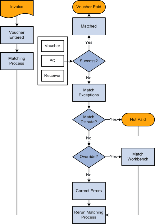
This flowchart provides an example of the three-way matching process, illustrating how the Matching process compares the entered voucher to the purchase order and receiving documents.
