Understanding the Landed Cost Extraction Process
Landed cost includes all charges associated with getting an inventory item into your warehouse and available for use or sale. These charges may include material, subcontracted services, freight, insurance, duty, taxes, and handling charges. PeopleSoft Payables features a landed cost extraction module that extracts landed cost data from vouchers, purchase orders, and receivers and passes the data to PeopleSoft Cost Management.
Note:
In PeopleSoft Payables, landed cost charges can be attached to vouchers as nonmerchandise charges. Nonmerchandise charges include freight, sales and use tax, value-added tax (VAT), and miscellaneous charges.
Nonmerchandise charges entered on the voucher or copied from a receiver are associated with landed cost codes. Landed cost codes define whether a particular landed cost is to be prorated to the voucher distribution lines or charged to separate expense accounts. If the nonmerchandise charges have a landed cost component, you must prorate the cost. The landed cost code is also associated with an inventory item and indicates whether the charge is to be accrued to an inventory account or expensed at invoice. If the nonmerchandise charges have a landed cost component and are typically charges by the merchandise supplier versus a third-party supplier, you must accrue the cost.
Nonmerchandise charges may be entered on the purchase order. Charges entered on the purchase order are copied onto receivers associated with that purchase order. During voucher entry, nonmerchandise charges can be entered on vouchers received from the merchandise supplier or from third-party suppliers. Material charges are matched to the purchase order and receipt using the Matching Application Engine process (AP_MATCH). Nonmerchandise charges, whether vouchered from merchandise suppliers or from third-parties, are matched to the receivers by the Landed Cost Extraction process. The Landed Cost Extraction process passes the costs to PeopleSoft Cost Management using the CM_MATCHED_COST and CM_RMATCH_COST records. The Transaction Costing Application Engine process (CM_COSTING) in PeopleSoft Cost Management calculates the purchase price variance (the difference between the vouchered costs and PO costs) and the exchange rate variance (any change in the currency exchange rates between the voucher and the PO).
Note:
Nonmerchandise charges that exist on purchase orders but not vouchers are picked up by the Landed Cost Extraction process after the nonmerchandise charges are manually closed.
The Landed Cost Extraction process is a way to pass all receipt-matched information and matched miscellaneous charges to Inventory.
Landed Cost Extraction processes inventory items in these ways:
-
Flags eligible vouchers (matched and posted).
Voucher styles include regular vouchers, adjustment vouchers, reversal vouchers, and third-party vouchers. The system includes both previously extracted vouchers and selected vouchers in landed cost processing to calculate the life to date voucher amount for a receiver line ship.
-
Finds the corresponding receivers (putaway into Inventory and fully matched).
The Landed Cost Extraction process also includes fully extracted receivers because they can still be adjusted by adjustment or reversal vouchers.
Note:
The Landed Cost Extraction process looks at the receipt line instead of the header to extract landed cost data from vouchers. Receipt lines are not processed through landed cost until they are fully matched. The system processes fully matched receiver lines regardless of the match status on the receiver header.
-
Sums the vouchers with the same receiver line information (BUSINESS_UNIT, RECEIVER_ID, RECV_LN_NBR, RECV_SHP_SEQ_NBR).
-
Prorates the miscellaneous charges to the receiver lines based on the receiver accepted quantity.
The voucher line miscellaneous charge will be prorated based on QTY_RECV_APPLIED / sum of QTY_RECV_APPLIED for the voucher line.
-
Calculates the material unit costs.
Note:
Life to date voucher amounts includes previously extracted vouchers, in addition to the vouchers selected in the current Landed Cost Extract run control. This helps to ensure accurate calculations of voucher costs by including associated vouchers. For example, a regular voucher and its associated adjustment voucher is included in the voucher unit cost calculation.
-
CM_UNIT_COST_VO = Life to date RECV_VCHR_MTCH.MERCH_AMT_VCHR (converted to Inventory business unit base currency) / RECV_LN_SHIP.QTY_SH_ACCPT_SUOM
-
CM_UNIT_COST_POVO = Life to date RECV_VCHR_MTCH.MERCH_AMT_VCHR (converted to Inventory business unit base currency using exchange rate on purchase order) / RECV_LN_SHIP.QTY_SH_ACCPT_SUOM
-
CM_UNIT_COST_PO = RECV_LN_DISTRIB.MERCH_AMT_BSE / RECV_LN_DISTRIB.QTY_DS_ACCPT_SUOM
-
-
Calculates the miscellaneous charge unit costs.
-
CM_UNIT_COST_VO = Life to date VCHRLN_MISC_CHG_MISC_AMT (prorated to voucher receiver line and converted to Inventory business unit base currency) / RECV_LN_SHIP.QTY_SH_ACCPT_SUOM
-
CM_UNIT_COST_POVO = Life to date VCHRLN_MISC_CHG_MISC_AMT (prorated to voucher receiver line and converted to Inventory business unit base currency using exchange rate on purchase order) / RECV_LN_SHIP.QTY_SH_ACCPT_SUOM
-
CM_UNIT_COST_PO = RECV_LN_DIST_LC.UNIT_COST
-
-
Populates CM_MATCHED_COST record for material unit costs and miscellaneous charge unit costs (CM_UNIT_COST_VO, CM_UNIT_COST_POVO, and CM_UNIT_COST_PO).
Creates one row for each cost element for each receiver distribution line.
-
Populates CM_MATCHED_COST record for the subcontracted services that are included in a production ID (Manufacturing).
-
Populates CM_MATCHED_COST record for the excise taxes, custom duties, and sales taxes for India.
The process matches the non-recoverable portion of these charges from third-party vouchers (PeopleSoft Payables) to the non-recoverable portion from the POs and receipts (PeopleSoft Purchasing).
-
Populates CM_RMATCH_COST record for return to vendor (RTV) adjustment vouchers.
-
Populates receiving shipment (RECV_LN_SHIP_VC) and distribution (RECV_LN_DIST_VC) tables with the actual vouchered miscellaneous charges so that you can report and inquire on this data.
-
Adds a line to the CM_MATCHED_COST record and the RECV_LN_DIST_LC record with a zero amount if a charge is vouchered which was not on the purchase order to alert analysts of a discrepancy between the expected and vouchered miscellaneous charges.
Note:
This step is important, because if voucher charges are not on the purchase order, the miscellaneous charge codes could be different. For example, suppose that the purchase order indicated that there would be a UPS charge for delivering material. This information would be entered into the RECV_LN_SHP_LC and RECV_LN_DISTRB_LC tables as miscellaneous charges for the purchase order. If the supplier uses UPS and the voucher reflects this, the RECV_LN_SHIP_VC and RECV_LN_DISTRB_VC are populated with the same information, and the _VC tables match the _LC tables. Analysts would have nothing to worry about. If, however, the supplier uses Fed Ex instead of UPS, the _VC tables are out of sync with the _LC tables (they would have different miscellaneous charge codes for the delivery charges associated with this material), and the analyst should be made aware of this discrepancy. The Landed Cost process populates the _VC tables with actual amounts from the voucher and then populates the _LC tables with zero amount rows for any charges it finds in the _VC tables that do not exist in the _LC tables. (In the example above, it populates the _LC tables with a row for the FedEx charge with a zero amount).
-
Updates the voucher and receiver tables by flagging the processed vouchers and receivers with the landed cost extracted flag.
Note:
Landed cost supports multicurrency, sales tax, and nonrecoverable VAT. You can also have multiple vouchers for each receiver line.
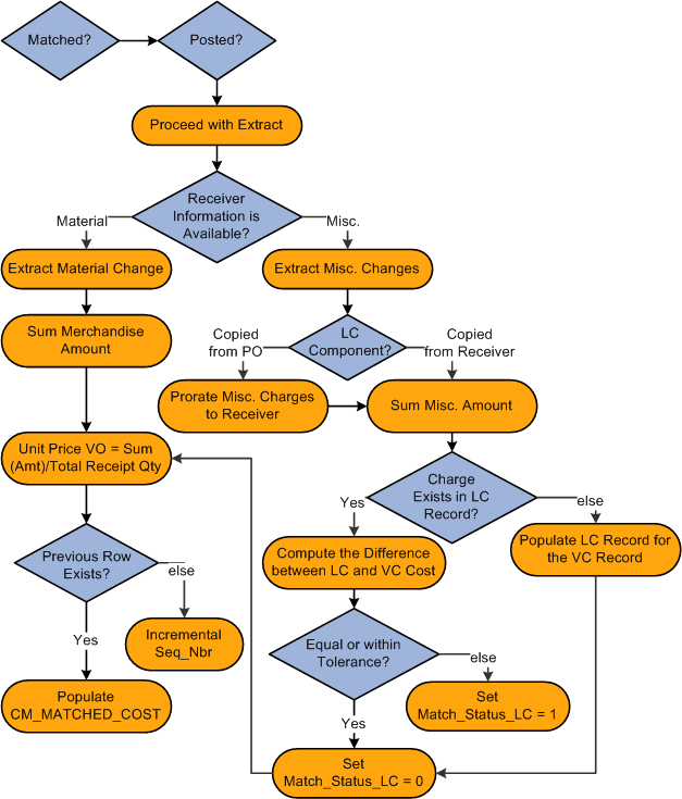
This diagram illustrates how the Landed Cost Extraction process works.
