PeopleSoft Project Costing Integration Touchpoints
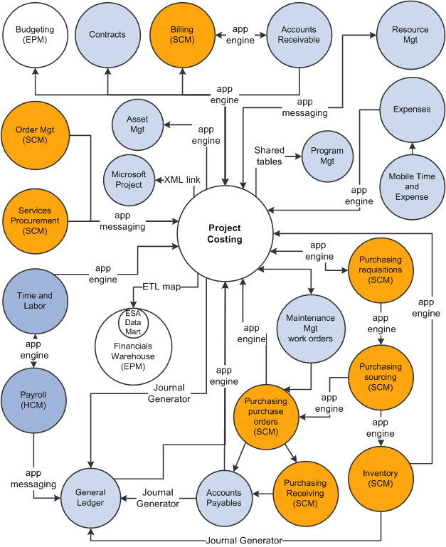
To use PeopleSoft Project Costing to full advantage, it is important to understand the integration points between Project Costing and the other PeopleSoft applications that you have purchased, such as the ones that are shown in this diagram:
Applications that integrate with PeopleSoft Project Costing

Integration considerations are discussed in the implementation topics of the Project Costing subject.
Supplemental information about third-party application integration is located on Oracle's My Oracle Support website.