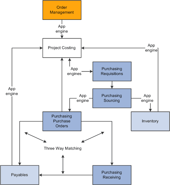
Understanding Procurement Costs
In PeopleSoft Project Costing you can track procurement costs as they move through the system from requisitions to purchase orders to vouchers. The following steps and diagram illustrate this movement:
-
Requisition transactions that you enter in PeopleSoft Project Costing can be picked up by PeopleSoft Purchasing and turned into requisitions.
Requisitions can also be entered into PeopleSoft Purchasing by other means and pulled into PeopleSoft Project Costing for tracking.
-
When a requisition is created, PeopleSoft Purchasing can determine if the requested item exists in Inventory.
If the item is an inventory item, a demand can be created, posted, and picked up by Inventory for fulfillment. If the requested item is not an inventory item, a purchase order can be created.
-
When the purchase order is approved and dispatched, it can be brought into PeopleSoft Project Costing as a committed cost.
The purchase order can also be sent to the appropriate vendor.
-
When a voucher is received from the supplier, it can be matched, approved, and posted in PeopleSoft Payables.
The voucher information can then be brought into PeopleSoft Project Costing as an actual cost.
-
Orders entered in Order Management can be pulled into PeopleSoft Project Costing and tracked.
This diagram illustrates tracking procurement costs as they move through the system from requisitions to purchase orders to vouchers.
