Using Purchase Order Acknowledgements
This section provides overviews of the purchase order acknowledgement (POA) business process and the Electronic Date Exchange POA business process
Pages Used to Use Purchase Order Acknowledgements
| Page Name | Definition Name | Usage |
|---|---|---|
|
PO_SS_POA_SEARCH |
Select the POAs that you want to review by using the selection criteria on this page. When you use the search page, only values associated with POAs appear. Select a value from the search results to view the POA on the Manage PO Acknowledgements page. |
|
|
PO_POA_HDRERR_STG |
View header and line detail for purchase order acknowledgements associated with the entered search criteria. |
|
|
Maintain Purchase Order - Purchase Order Page |
PO_LINE |
Modify the original purchase order. |
|
Acknowledgement Header Details Page |
PO_POA_HDR_COMPARE |
Compare the header of a purchase order acknowledgement with the header of the corresponding purchase order. You can make corrections to the acknowledgement. |
|
PO_POA_LN_COMPARE |
Compare the lines of a purchase order acknowledgement with the lines of the corresponding purchase order. You can make corrections to the acknowledgement. |
|
|
PO_POA_SHPERR_STG |
View schedule detail for purchase order acknowledgements. |
|
|
PO_POA_SHP_COMPARE |
Compare the schedules for a purchase order acknowledgement line with the schedules for the corresponding purchase order line. You can make corrections to the acknowledgement. |
|
|
PO ShipTo Address Page |
PO_SHIPTO_ADDR |
View the purchase order ship to address information. |
Understanding the POA Business Process
The POA functionality in PeopleSoft is shared between PeopleSoft Purchasing and PeopleSoft eSuppllier Connection. The buyer side of the POA functionality is addressed in PeopleSoft Purchasing where as the supplier side of the POA functionality is addressed in PeopleSoft eSupplier Connection.
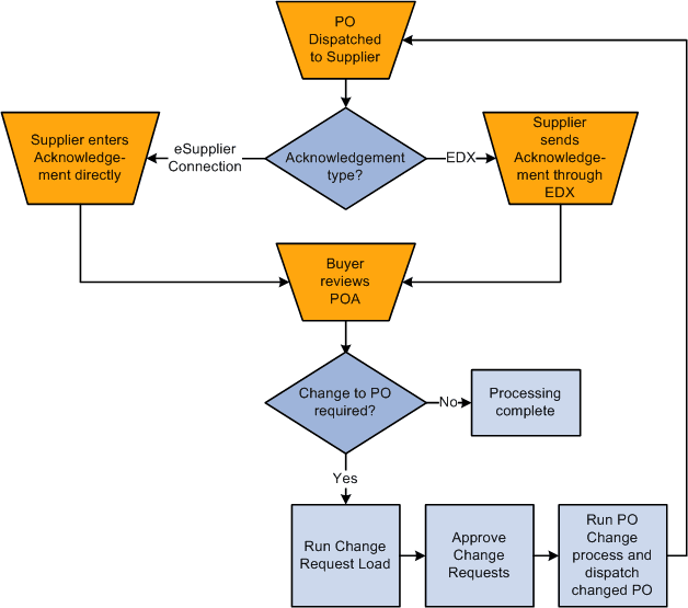
Transaction flow leading to the Close Purchase Orders process

PeopleSoft enables you to create POAs using these methods:
-
Supplier creates a POA online using the Acknowledge Purchase Orders component in PeopleSoft eSupplier Connection.
See PeopleSoft eSupplier Connection: Understanding Online POAs.
See PeopleSoft eSupplier Connection: Creating Online POAs (Suppliers).
-
Supplier creates a POA using an electronic data exchange (EDX) system.
The EDX Acknowledgements component in PeopleSoft Purchasing enables you to move back and forth between the purchase order and EDX POA to make any necessary changes and correction to either document.
See Understanding the Electronic Date Exchange POA Business Process.
-
Buyer creates a POA online for the supplier using the Manage PO Acknowledgements component in PeopleSoft Purchasing.
The buyer can create a POA on behalf of the supplier by using the awaiting acknowledgement option on the Manage PO Acknowledgements page.
See PeopleSoft eSupplier Connection: Reviewing and Approving Online POAs (Buyers).
See PeopleSoft eSupplier Connection: Responding on Behalf of the Supplier (Buyers).
Understanding the Electronic Date Exchange POA Business Process
PeopleSoft enables you to view information from a POA that you received from a supplier using an electronic data exchange (EDX) system, and compare it to the original purchase order. You can compare the purchase order and POA at the header, line, and schedule levels.
The EDX Acknowledgements component enables you to move back and forth between the purchase order and POA to make any necessary changes and corrections to either document.
Note:
If the installation includes PeopleSoft eSupplier Connection, the suppliers can also enter their POAs directly into the system. The search page shows both EDX received POAs and any created by the suppliers online using PeopleSoft eSupplier Connection. You view online POAs using PeopleSoft eSupplier Connection pages.
The EDX POA business process follows these general steps:
-
The purchase order is dispatched to the supplier.
-
The supplier creates an EDX acknowledgement identifying any changes as appropriate.
Note:
It is important if there are changes to any lines or header values that the status within the EDX file is set appropriately to a status that indicates there is a change (such as IC—accepted with changes). This status triggers the status in which the EDX POA starts. If there are no changes to the POA, (the status for all lines and the header row are AT) the status is automatically set to Buyer Accepted since there is nothing for the buyer to approve. However, in order to avoid processing an entire change order without any approvals, if the status is set incorrectly indicating no changes, and there were changes the change order stops between the load change request and process change order step and waits for an approval from the buyer using the Approve Change Orders transaction.
Note:
A workflow option is included which sends notification to the buyer when an EDX POA specifying changes is received. To enable this workflow, activate the event Alert Buyer within activity PO_ACKNOWLEGEMENT; this adds worklist entries for the buyer user associated to the purchase order that links to the buyer side PO Acknowledgement search page.
Note:
If using POA tolerances defined at the supplier location or at the purchasing business unit options, if a supplier sends an EDX in with changes that are within those tolerances the POA will be set to approved automatically and step 3 below will be skipped.
-
The buyer uses the Acknowledge Purchase Orders component in PeopleSoft Purchasing to view EDX POAs that need an approval, and can:
-
Review the changes suggested by the supplier.
-
Approve a POA.
The POA can be changed at any time before you run the Change Request Load process. Once the process runs, the POA is display only. Approved POAs feed suggested changes such as quantity, price, and schedule date into the Change Request Load tables, which when approved, update the original purchase order.
Note:
You can set up automatic approval for POA change requests on the Purchasing Definitions - Business Unit Options page. Once approved using the Purchase Order Acknowledgement pages, the changes won't need to be approved again between the Load Change Request and Process Change Orders processes. (The only exception to this, is if for some reason the EDX POA changes, but the status on the header or lines use the Accepted status (indicating no change). In order to avoid processing something that hasn't been approved, these orders are forced to stop for approval between the Change Request and Change Order processes.
-
-
You can run the Load Change Requests process (PO_CHNGLOAD) to load any POAs that are in Buyer Accepted status.
-
The buyer must approve any change request changes using the Approve Change Requests transaction, if the business unit option to approve POA change requests automatically is not activated.
-
The Process Change Orders process (PO_POCHNG) then loads any POAs that have been approved, either manually or because of the automatic approval option set at the business unit level, and updates the purchase order with the changes.
Note:
Running the Process Change Orders Automatically process (PO_AUTO_CHNG) does Steps 4 through 6 all in one process run.
Manage PO Acknowledgements Page
Use the Manage PO Acknowledgements page (PO_SS_POA_SEARCH) to select the POAs that you want to review by using the selection criteria on this page.
When you use the search page, only values associated with POAs appear. Select a value from the search results to view the POA on the Manage PO Acknowledgements page.
Navigation:
Note:
When a purchase order has an authored contract document associated to it, certain changes here could affect the authored document. You should contact the contract specialist or the buyer in case they need to update the document.
Select the criteria with which to filter the search.
| Field or Control | Description |
|---|---|
|
From Date and To Date |
Select the purchase order dispatch date range. |
|
Current Acknowledgements |
Select the status option of the POAs you want to search on. Values are:
|
|
View History |
Select this option to display the supplier responded history for past POAs. |
|
PO Status |
Displays the change order revision if the line is a change order; otherwise, it indicates that the purchase order is being dispatched for the first time. |
|
Source of Acknowledgement |
Displays the source of the acknowledgement. Values are: Online or EDX. POAs created using PeopleSoft eSupplier Connection POAs are always created with a source of online. Within PeopleSoft Purchasing, online and EDX POAs are consolidated for review and approval on this page. Depending on the source of the POA, click the purchase order number to navigate the buyer to the Manage PO Acknowledgements page for online collaborative POAs or the Manage PO Acknowledgements - Header page for EDX which is not collaborative. See PeopleSoft eSupplier Connection: Understanding Online POAs. |
Manage PO Acknowledgements - Header Page
Use the Manage PO Acknowledgements - Header page (PO_POA_HDRERR_STG) to view header and line detail for purchase order acknowledgements associated with the entered search criteria.
Navigation:
Select the appropriate POA from the PO Acknowledgement List group boxes.
PO Header Details
| Field or Control | Description |
|---|---|
|
EIP Control ID (enterprise integration point control identifier) |
Displays the identifier assigned to the acknowledgement. |
|
Acknowledge Date (acknowledgement date) |
Select the date on which the acknowledgement was created. |
|
Received |
Select the date on which the acknowledgement was received. |
|
Reviewed |
Select this check box to indicate that you reviewed the acknowledgement. The user ID and the current date appear. This value appears within the Approve Change Requests component to help identify those POAs that have been reviewed. |
|
Acknowledgement Status |
Select the status for the POA header information. You can override it here if necessary. If the header information changes, you must select one of these to enable a change request. Values are: Ack - With Detail and Change (acknowledged with detail and change). Accepted - Changes Made. Ack - Exception Detail Only(acknowledged exception detail only). Reject With Detail. Rej - Exception Detail Only(reject - exception detail only). Rejected - No Detail. Rejected With Counter Offer. Note: Line and schedule changes generate a change request based online status, regardless of header status. |
|
Approve |
Click this button to approve the selected purchase order acknowledgement. This changes the status to Buyer Accepted and the Load Change Requests process picks up the EDX POA for processing. If the business unit option is set to approve change requests automatically, then you don't need to use the Approve Change Requests component to move the POA along to the final step of processing the change order. |
Supplier Tab
Select the Supplier tab.
| Field or Control | Description |
|---|---|
|
GTIN (global trade identifier number)) |
Displays the universal product number for the item. |
Links
| Field or Control | Description |
|---|---|
|
Edit the PO |
Click this link to access the Maintain Purchase Order - Purchase Order page, where you can edit the original purchase order. |
|
Compare Header |
Click this link to access the Acknowledgement Header Details page, where you can compare POA header information with the purchase order header information. |
|
Compare Line |
Click this link to access the Acknowledgement Line Details page, where you can compare POA line information with the purchase order line information. |
Acknowledgement Header Details Page
Use the Acknowledgement Header Details page (PO_POA_HDR_COMPARE) to compare the header of a purchase order acknowledgement with the header of the corresponding purchase order.
You can make corrections to the acknowledgement.
Navigation:
Click the Compare Header link on the Manage PO Acknowledgements - Header page.
Header Details
The Header Details group box enables you to compare purchase order and POA header information. Acknowledgement information can be modified on the left and original purchase order information appears on the right.
Acknowledgement Line Details Page
Use the Acknowledgement Line Details page (PO_POA_LN_COMPARE) to compare the lines of a purchase order acknowledgement with the lines of the corresponding purchase order.
You can make corrections to the acknowledgement.
Navigation:
Click the Compare Line link on the Manage PO Acknowledgments - Header page.
Line Details
The Line Details group box enables you to compare purchase order and POA line information. Acknowledgement information can be modified on the left and original purchase order information appears on the right.
Manage PO Acknowledgements - Schedule Page
Use the Manage PO Acknowledgements - Schedule page (PO_POA_SHPERR_STG) to view schedule detail for purchase order acknowledgements.
Navigation:
Select the appropriate POA from the PO Acknowledgement List group box.
Select the Schedule tab.
Schedule Tab
Select the Schedule tab.
If you want to compare an acknowledgement schedule with its corresponding purchase order schedule, select the Sel (select) check box and click the Compare Schedule link to access the Acknowledgement Schedule Details page.
Acknowledgement Schedule Details Page
Use the Acknowledgement Schedule Details page (PO_POA_SHP_COMPARE) to compare the schedules for a purchase order acknowledgement line with the schedules for the corresponding purchase order line.
You can make corrections to the acknowledgement.
Navigation:
Click the Compare Schedule link on the Manage PO Acknowledgements - Schedule page.
Schedule Details
The Schedule Details group box enables you to compare purchase order and POA schedule information. Acknowledgement information can be modified on the left and original purchase order information appears on the right.