Refunding Payments for a Service Purchase
Cancellation of the service purchase invoice can be accompanied by a request for a refund (RFD) of the paid amount. When a refund is requested, Pension sends Receivables another IB message to create another credit memo. This credit for a refund should not be matched with a debit on the Maintenance Worksheet; it should only be refunded.
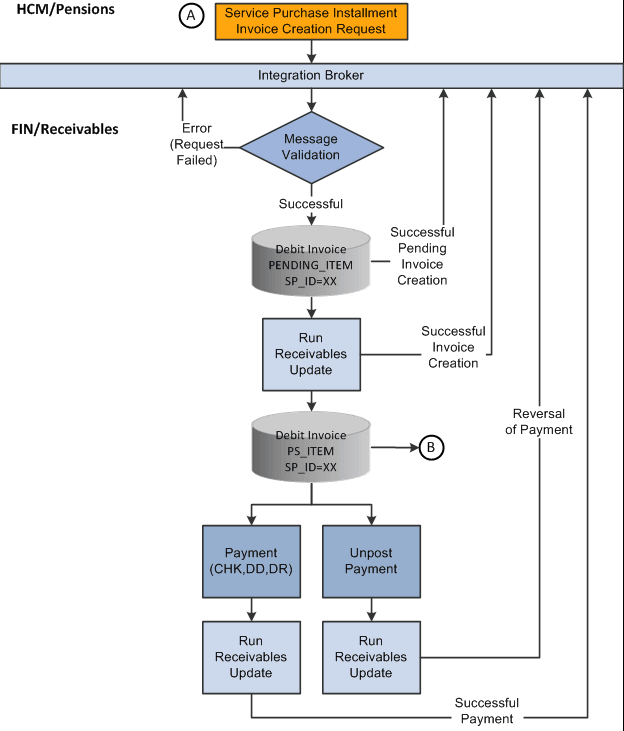
The following diagrams illustrate
Standard Service Purchase Invoice Creation Request (Step A)

Maintenance Worksheet cancellation of a Service Purchase transaction without refund of paid amount (Step B)

Maintenance Worksheet cancellation of a Service Purchase transaction with request for refund of invoice amount (Step C)
