Understanding Service Purchase Invoice Processing
Employers, particularly in the public sector, may offer one or more pension plans to their employees. A pension plan is a type of retirement plan wherein an employer makes contributions during employment toward a pool of funds set aside for an employee's future benefit. The pool of funds is then invested on the employee's behalf, allowing the employee to receive benefits upon retirement. Every pension plan is unique. Employees who enroll in a pension plan offered by an employer are considered members of that plan.
A pension plan may offer an employee service purchase option, which enables members to buy service credit based on rules defined by the plan and type of service. The service may include periods when members were not contributing to the plan—for example, military leaves or periods in which they were working but were not eligible to participate in the plan. In such cases, employees pay the contributions and interest that the plan would have collected if they had been working and contributing during that time. They can also reestablish service credit if they previously terminated and received a refund of their contributions to the plan. Each service type is associated with an action and action reason, with the exception of withdrawn contributions. Action and action reason codes are used to define the period that can be purchased for service credit.
Pension plans and their associated service purchase options are set up and administered by PeopleSoft Pension Administration in PeopleSoft Human Capital Management (HCM). Eligibility to participate in the Service Purchase option is defined by the plan. Once a service purchase is initiated, it is assigned a Service Purchase ID in Pension Administration. A pension administrator initiates service purchase transactions in Pension Administration, and Integration Broker messages are sent to Receivables to do the following:
-
Create open invoices.
-
Request a refund.
-
Cancel a service purchase transaction.
The Pension Administration application first creates a Service Purchase transaction. Each Service Purchase transaction has a unique ID (SP_ID) and a set of installments is created for this transaction. Each installment triggers a message in Integration Broker, which creates a single pending invoice in PeopleSoft Receivables. This means that one Service Purchase transaction consists of a set of Receivables items.
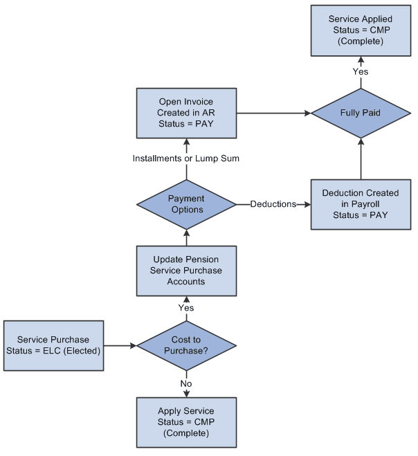
The following diagram illustrates the regular life cycle of a Service Purchase transaction:
Regular Life Cycle of a Service Purchase transaction

A Reference Qualifier Code for Service Purchase (SP) transactions is delivered as system data and setup are not necessary. The SP code is identified on the Reference Qualifier page (Set Up Financials/Supply Chain, Product Related, Receivables, Options, Reference Qualifier) and must reside in the Reference Qualifier Code table in order to select items by SP_ID in any worksheet.
The following diagram illustrates the integration flow between Receivables and HCM.

Service Purchase items are not subject to budget checking. As a pass-through collection, they do not affect overall operating budgets and are forwarded to the Pension Administration system. Items with a service purchase ID cannot be transferred to another business unit or customer ID. In addition, Transfer to Doubtful will not be allowed for service purchase items. Because of these constraints, items with SP_ID are excluded when a transfer worksheet is built.
Prerequisites
To implement service purchase processing, you must have PeopleSoft Pension Administration 9.2 and PeopleSoft Receivables 9.2 installed. See the product documentation for PeopleSoft HCM: Pension Administration.
See also the product documentation for PeopleSoft Human Capital Management 9.2 Installation and PeopleSoft Financials/Supply Chain Management 9.2 Installation.