Service Provider/Coordinator Role Process Flow
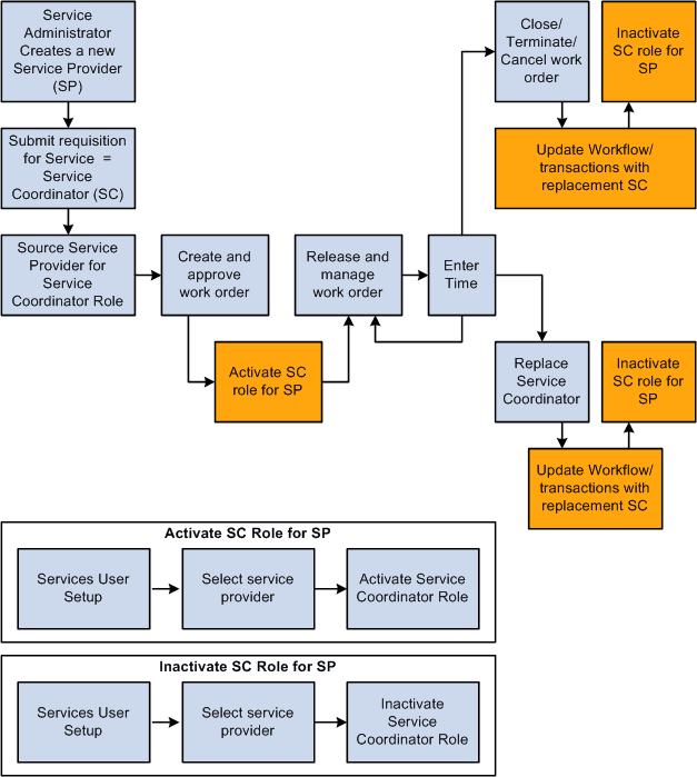
The following diagram illustrates the process flow for service provider/coordinator role used in PeopleSoft Services Procurement:

The following diagram illustrates the process flow for service provider/coordinator role used in PeopleSoft Services Procurement:
