Time Category Override Process Flow
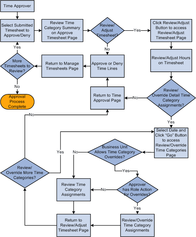
The following diagram illustrates the process flow for time category overrides in PeopleSoft Services Procurement:

The following diagram illustrates the process flow for time category overrides in PeopleSoft Services Procurement:
