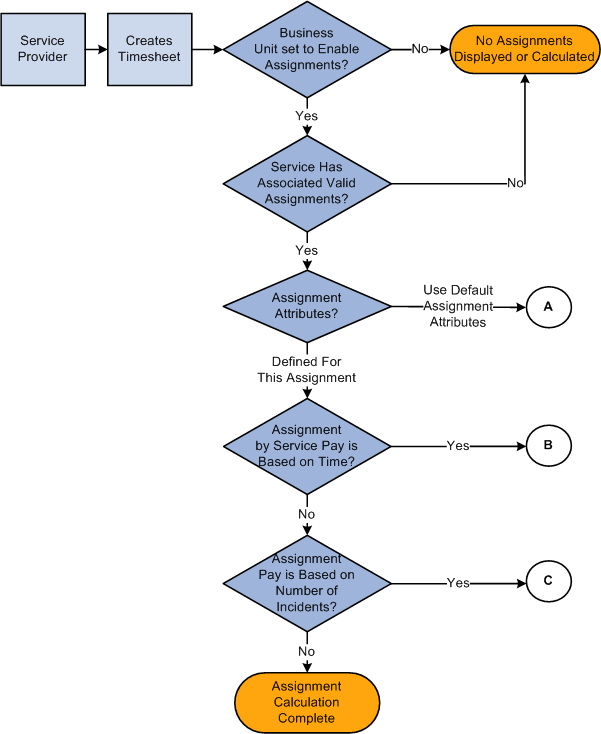
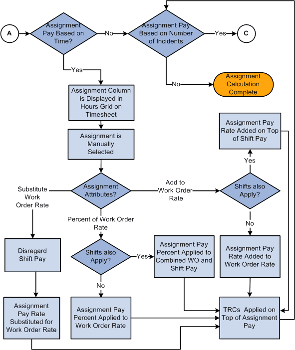
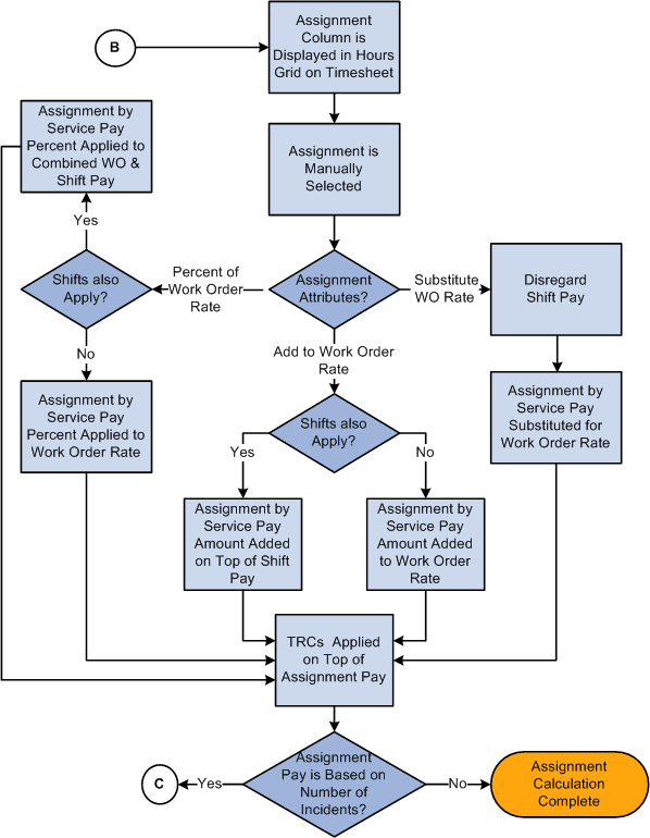
Assignments Process Flow
The following diagrams illustrate the process flow for assignments in PeopleSoft Services Procurement: part 1 of 4

The following diagrams illustrate the process flow for assignments in PeopleSoft Services Procurement: 2 of 4

The following diagrams illustrate the process flow for assignments in PeopleSoft Services Procurement 3 of 4

The following diagrams illustrate the process flow for assignments in PeopleSoft Services Procurement 4 of 4
