Shifts Process Flow
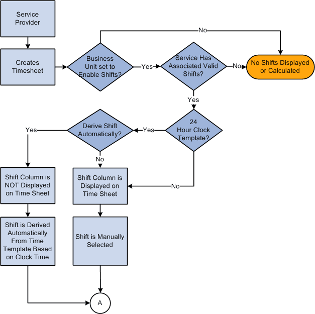
The following diagrams illustrate the process flow for shifts in PeopleSoft Services Procurement:

The following diagrams illustrate the process flow for shifts in PeopleSoft Services Procurement: part 2

The following diagrams illustrate the process flow for shifts in PeopleSoft Services Procurement:

The following diagrams illustrate the process flow for shifts in PeopleSoft Services Procurement: part 2
