Understanding Microsoft Word Document Generation
PeopleSoft Supplier Contract Management generates Microsoft Word documents in an open .xml file format when you preview a clause, section, or document configurator or when you generate the first-draft document using the document authoring system.
These topics focus on generating draft documents and re-creating and refreshing capabilities of document generation: Generating Microsoft Word Documents, Refreshing Microsoft Word Documents, andViewing Document Generation Logs
Microsoft Word document generation is the process the system uses to assemble elements from the document library into Microsoft Word documents. The process of creating a document is the beginning phase for enabling integration between PeopleSoft pages and Microsoft Word documents.
PeopleSoft Supplier Contract Management uses the Microsoft Word generation program when creating initial draft versions of an authored document and initial draft versions of amendment documents when you are creating separate amendment files. You create the initial Microsoft Word document using the Document Management component.
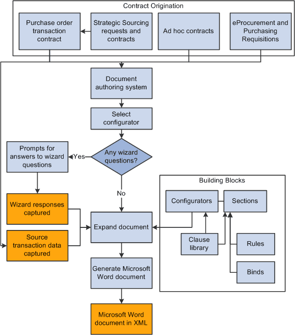
To create an initial document, use the Add a Document page to select a value for the Source Transaction field, assign a contract ID, purchase order ID, or ad hoc ID, and click the Add a Document button. Use the next page to define the document configurator that structures the document, and then click the Create Document button, which starts the generation process. You can also use a selection wizard to determine the configurator.
If you use a configurator selection wizard, the document creation process uses the responses to select the appropriate configurator. Then, if a document creation wizard is associated with the configurator, the system captures the responses, then invokes a process to create an instance of the initial draft of the Microsoft Word document. During the generation, the system processes all elements from the library that are directly or indirectly linked to the document configurator to expand and create the initial draft contract document in a Microsoft Word XML Document format. After you create the initial draft, you can view, modify, and perform document life-cycle actions against the document.
Depending on how the document configurator has been defined, the system includes any required content such as sections and clauses, resolves related bind values, evaluates rules that are linked to the configurator, and takes appropriate action depending on the result of the rule. For example, a rule might require that an additional clause be added to the content.
If you are using document types, the generation process depends on the document type and its attributes, such as the kind of wizard it uses to generate a document. Also, you can import or copy documents, but some document creation processes do not apply to these documents.
After the system generates the document, it stores the document as a draft version on a file transfer protocol (FTP) server outside of the database or within the database, depending on the file attachment settings. The system also stores detailed information about the document on the Document Management page so that you can manage it from the PeopleSoft document authoring system. These details include the document identifier, its name, location, and version used in the document.
Note:
For the best results in auditing the details and testing the generation process for document creation wizards and configurators, select the Details option in the Log at Document Generation field on the Document Configurator Definition page or when defining default values using the Installation Options - Supplier Contract Management Page. The Details value enables you to log and review details for warnings, bind variable resolutions, configurator expansion processing, and wizard details for both document creation and configurator selection wizards.
This diagram illustrates how the system generates Microsoft Word documents at a high level:

The next sections provide a more detailed explanation of Microsoft Word document generation.