Installing and Setting Up a Delivered Skill
Once the site is setup and proxy user is available for communicating with the chatbot application services, install the skill in the ODA instance which is delivered by PeopleSoft from ODA skill store.
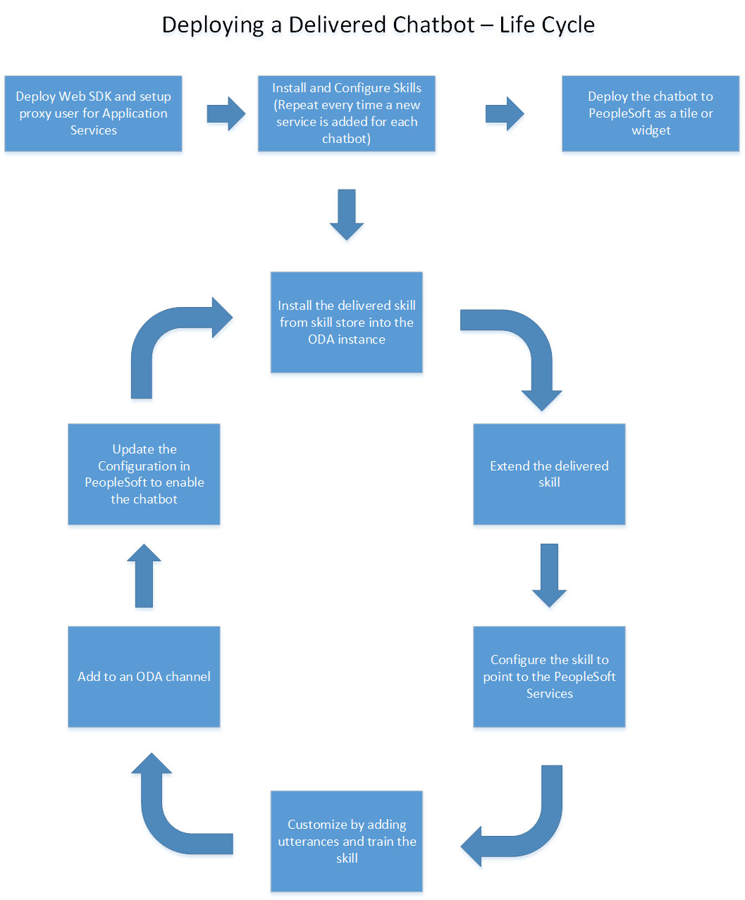
Extend it and configure the integration parameters. Whenever new skills are delivered or new services are introduced, the process of installation and configuring needs to be repeated. Here is the high level illustration of the life cycle of a delivered skill.
Life Cycle management of a Delivered Skill

A typical Skill Store page in ODA

Use the Pull/Install option to install the skill in your ODA instance.
Extend the Delivered Skill
Use the extend functionality of ODA to extend the installed skill. For more information on extending a skill, please refer the ODA Documentation on extending a skill. If customer uses the clone functionality instead of extend, they will not be able use the rebase feature to upgrade their cloned skill to latest version of the skill.
Configure to Point to PeopleSoft Service
The extended version of the delivered skill now needs to be connected to the relevant service in PeopleSoft.
Access the configuration settings option of the cloned skill
Under Custom Parameters add the following parameters
| Name | Display Name | Type | Value |
|---|---|---|---|
|
Add the Base URL name in the format PS <pillar> baseurl For example the base URL name for the HCM area can be PSHCMbaseurl. |
Create a display name in accordance with the PeopleSoft application . For example, the display name for HCM area can be HCM Base URL |
Add type as String |
Enter the URL of the application service. It is in the format https://<server>:<port>/PSIGW/RESTListeningConnector/<node>/PTCB_APPL_SVC.v1 |
|
Add the proxy user name in the format PS <pillar> userid |
Add the display name for the proxy user |
Add type as String |
Enter the proxy user name. |
|
Add the proxy password name in the format PS <pillar> password |
Add the display name for the proxy user password |
Add type as String |
Enter the password of the proxy user. |
Note:
Delivered skills have the names already configured. Users need to update the Value field for them. It is recommended to also add the custom parameter DebugLevel with Type as Integer and value as 3.
Configure skill to point to PeopleSoft service.

Customize and Train the Skill
Though the skill is ready to be deployed as is, it needs to be trained with the delivered list of utterances. Additional changes can be done to build it into an effective skill for the required business needs. For more details on adding Intents and training the skill, please refer the Intents section in the ODA documentation.