Installing and Setting Up the Skill Template
The Chatbot Integration Framework allows users to create a skill from scratch. If users want to develop a new skill, they need to perform some additional steps.
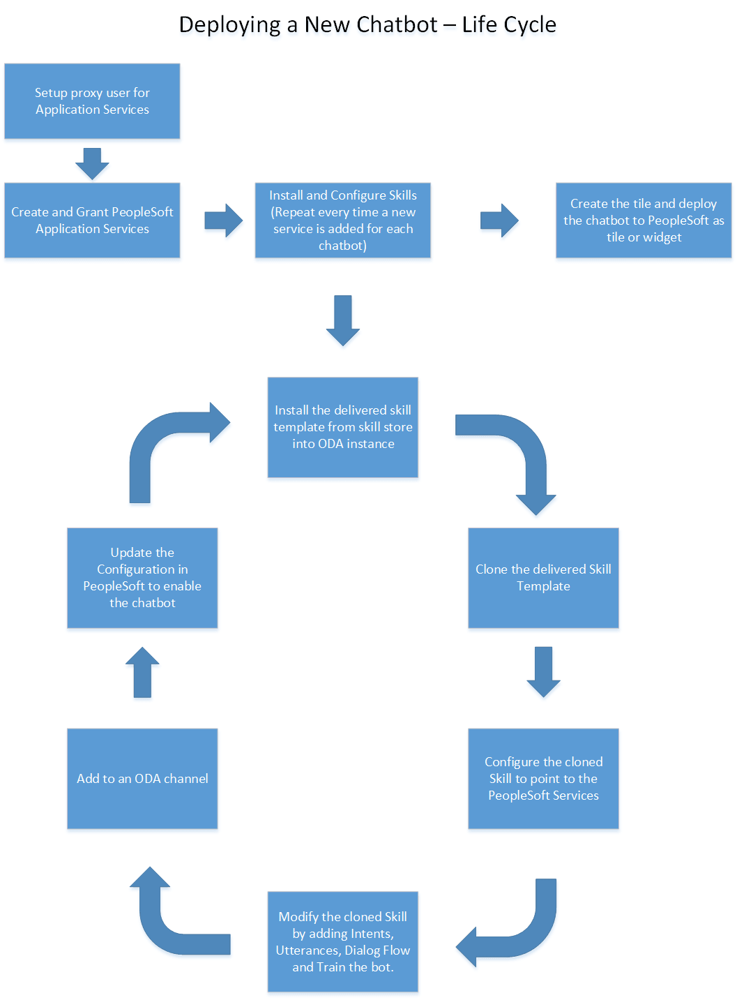
This diagram illustrates the life cycle of a skill that is developed from scratch.
Deploying a new skill or chatbot

Create and Grant Application Services
The Chatbot Integration Framework allows users to create new skills. However this will also require setting up of relevant application services in PeopleSoft which can be referenced by the skill to execute the requests.
For information on using the Application Service Framework to create and register services, see the documentation on Application Service Framework https://support.oracle.com/epmos/faces/DocumentDisplay?id=2557046.1
Install the Skill Template
The Chatbot Integration Framework delivers a template file that contains the settings and configuration for building a new skill in ODA. To install the skill template:
-
Login to your ODA instance.
-
Access the Skill Store.
-
Install the Skill Template.
Clone the Skill Template
Clone the skill to create a new skill which can then be modified as per your needs.
Configure to Point to PeopleSoft Service
Configure the skill to point to PeopleSoft Service in the same way as configuring a delivered skill.
Customize and Train the Skill
The Skill cloned from the skill template needs to be developed in order to create the conversation flow for the new skill and to include the relevant Intents and utterances. Oracle Digital Assistant delivers an API for users to develop test and implement skills. For more information on developing a new skill, refer the red paper on Chatbot Integration Frameworkhttps://support.oracle.com/epmos/faces/DocumentDisplay?id=2558379.1.
Additional, refer the Oracle tutorial on developing an ODA skill https://fnimphiu.github.io/OracleTechExchange/.