Automotive Retail
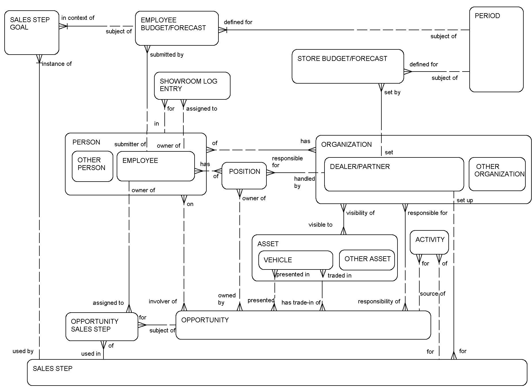
This ERD (see the following figure) illustrates the Automotive retail process at dealerships. Sales goals are defined for every sales representative as well as the dealership for a period (month, quarter, and so on.). These goals are for new and used vehicles or a fleet of vehicles. The sales process could comprise several steps and an opportunity to sell a vehicle might involve some of these sales steps. The sales steps taken by every sales representative are aggregated for the period to determine the effectiveness of each sales step.
The following table lists the entities in this ERD and their corresponding tables.
| Entity | Table |
|---|---|
|
Activity |
S_EVT_ACT |
|
Asset |
S_ASSET |
|
Employee |
S_EMP_PER, S_CONTACT, S_USER |
|
Employee Budget/Forecast |
S_AT_PER_FCST |
|
Opportunity |
S_OPTY, S_OPTY_ATX |
|
Opportunity Sales Step |
S_OPTY_SLS_STEP |
|
Organization |
S_ORG_EXT, S_BU |
|
Period |
S_PERIOD |
|
Person |
S_CONTACT, S_CONTACT_ATX, S_CONTACT_BU |
|
Sales Step |
S_SALES_STEP |
|
Sales Step Goal |
S_FCST_SLS_STEP |
|
Showroom Log Entry |
S_COMM_LOG |
|
Store Budget/Forecast |
S_AT_ORG_FCST |
|
Vehicle |
S_ASSET, S_ASSET_ATX |