Brick

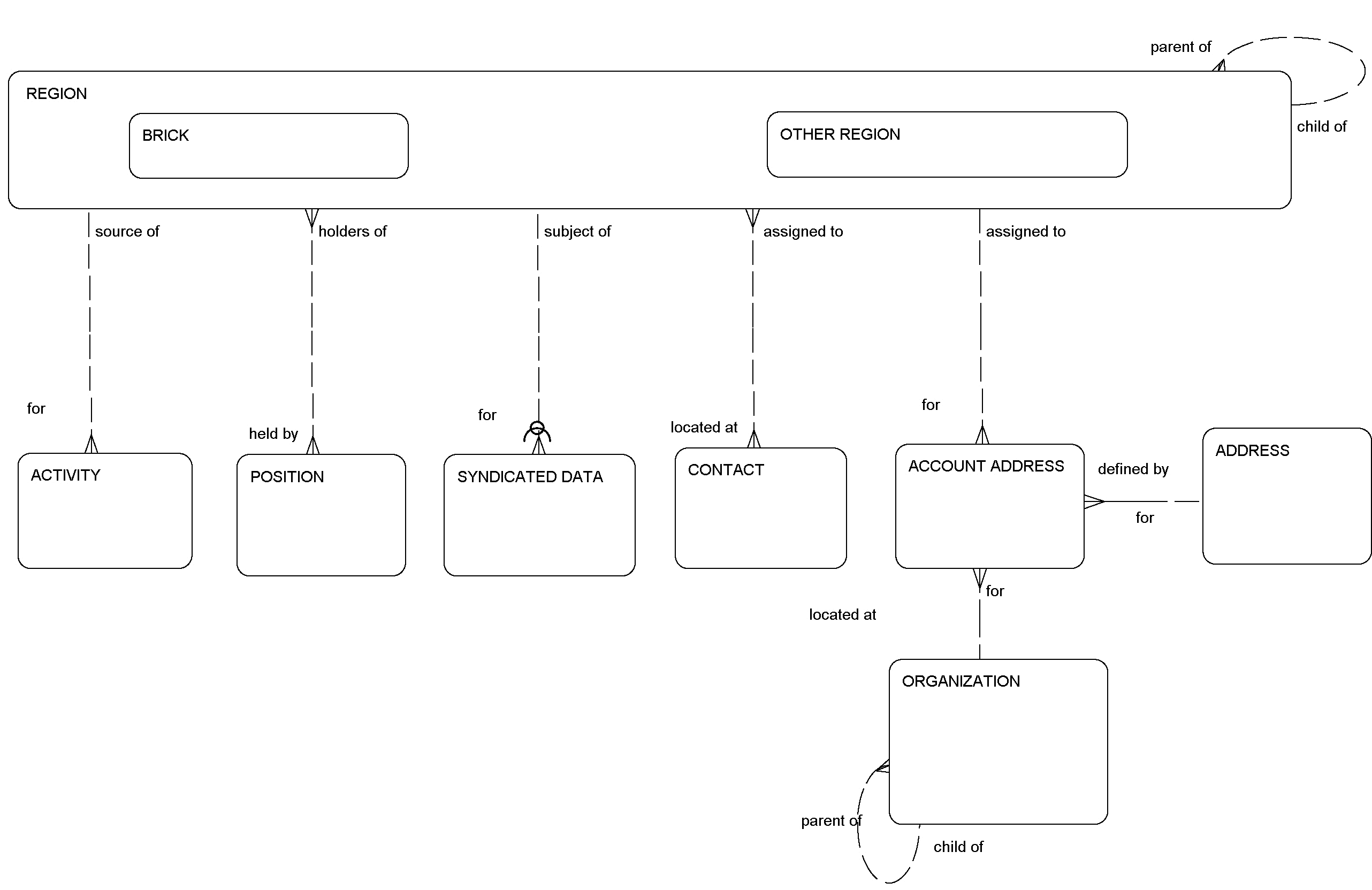
This ERD (see the following figure) illustrates how region (brick and mini brick) is used in Siebel Life Sciences. Area can be associated with multiple positions. Area is defined at the address level for organizations and at the contact level. Area is tracked for activities. Syndicated data is also available at the area level.

Automotive Retail: This image is described in the surrounding text.

The following table lists the entities in this ERD and their corresponding tables.

Entity Table

Activity

S_EVT_ACT

Account Address

S_CON_ADDR

Address

S_ADDR_PER

Contact

S_CONTACT, S_PARTY

Organization

S_ORG_EXT, S_PARTY

Position

S_POSTN

Region

S_REGION

Syndicated Data

S_SYND_DATA