Contract Conditions
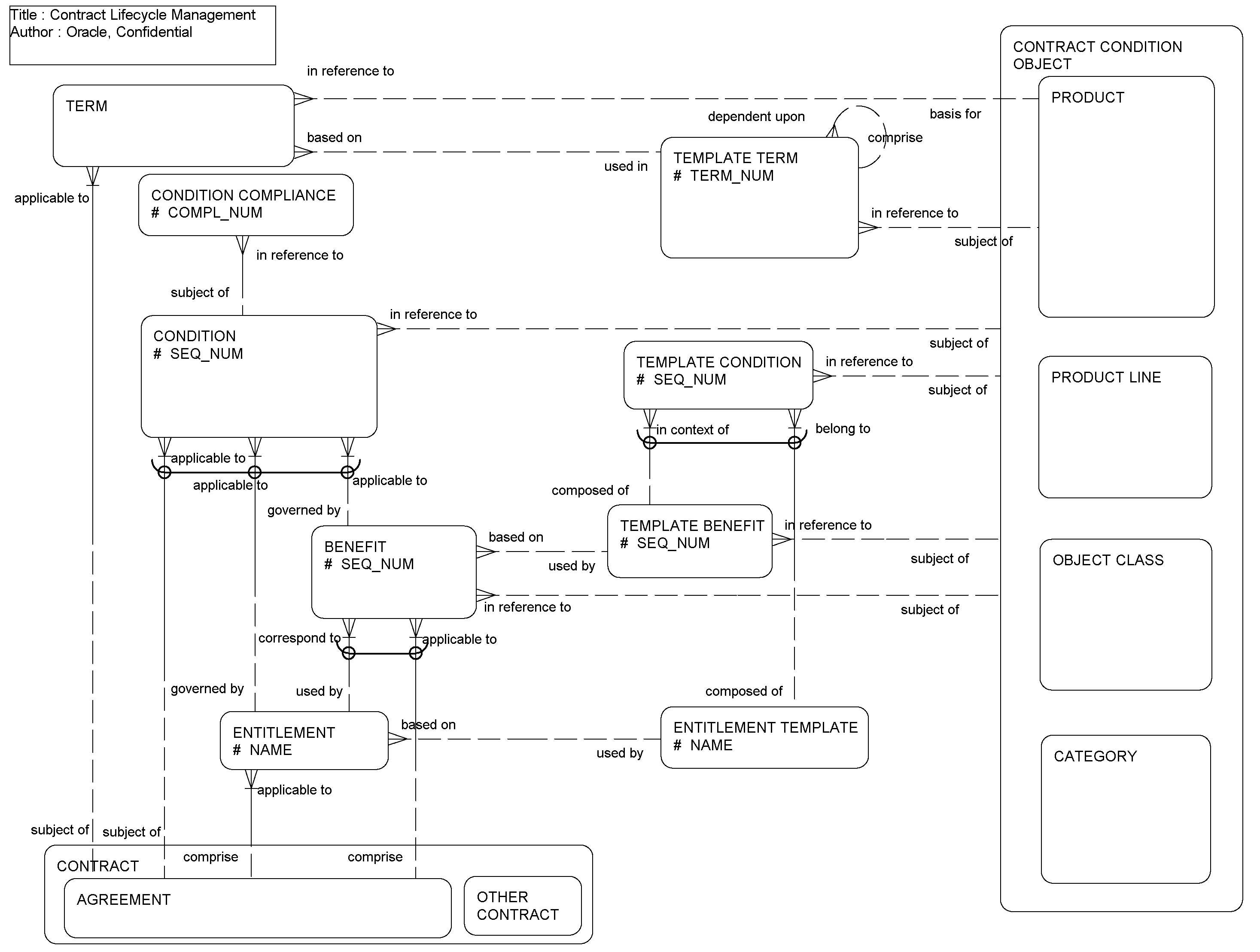
This ERD (see the following figure) illustrates the usage of templates to create agreements. An agreement could comprise one or more entitlements. A contracts administrator can define template entitlements, template benefits and template conditions in addition to template terms. Template benefits and conditions could be for a specific product or product line or product class or category. An entitlement could be created using the entitlement template and this would create the corresponding benefits and conditions based on the corresponding template benefits and conditions. The terms governing the agreement could be based on template terms.
The following table lists the entities in this ERD and their corresponding tables.
| Entity | Table |
|---|---|
|
Agreement |
S_DOC_AGREE |
|
Benefit |
S_AGREE_BNFT |
|
Category |
S_CTLG_CAT |
|
Condition |
S_AGREE_COND |
|
Condition Compliance |
S_AGR_COND_CMPL |
|
Contract |
S_DOC_AGREE |
|
Entitlement |
S_ENTLMNT |
|
Entitlement Template |
S_ENTL_TMPL |
|
Object Class |
S_VOD, S_VOD_VER |
|
Product |
S_PROD_INT |
|
Product Line |
S_PROD_LN |
|
Template Benefit |
S_ENTL_BNFTTMPL |
|
Template Condition |
S_ENTL_CONDTMPL |
|
Template Term |
S_AGR_TERM_TMPL |
|
Term |
S_AGR_TERM_DESC |